Suppr超能文献

来自SPAM转基因小鼠的Tau蛋白表现出强大的菌株特异性朊病毒样种子特性,这是人类神经退行性疾病的特征。

Tau from SPAM Transgenic Mice Exhibit Potent Strain-Specific Prion-Like Seeding Properties Characteristic of Human Neurodegenerative Diseases.

作者信息

Smith Ethan D, Paterno Giavanna, Bell Brach M, Gorion Kimberly-Marie M, Prokop Stefan, Giasson Benoit I

机构信息

Department of Neuroscience, College of Medicine, University of Florida, BMS J483/CTRND, 1275 Center Drive, Gainesville, FL, 32610, USA.

Center for Translational Research in Neurodegenerative Disease, College of Medicine, University of Florida, Gainesville, FL, 32610, USA.

出版信息

Neuromolecular Med. 2025 May 30;27(1):44. doi: 10.1007/s12017-025-08850-4.

Abstract

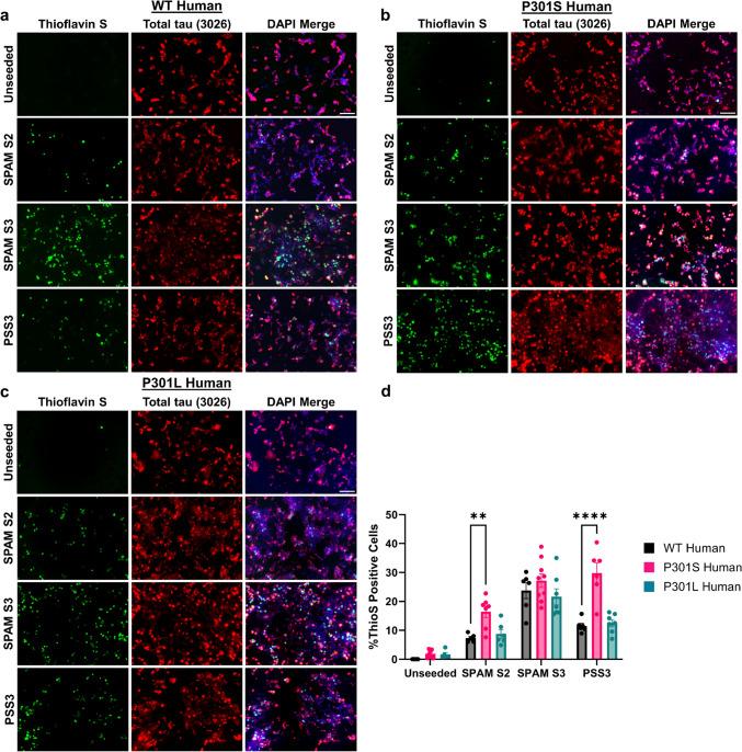
Tauopathies, including Alzheimer's disease and frontotemporal dementia with Parkinsonism linked to chromosome 17 (FTDP-17), are characterized by the aberrant aggregation of tau protein into neurofibrillary tangles. Despite extensive studies on tau aggregation, the mechanisms of tau misfolding and propagation remain incompletely understood. In this study, we utilize the SPAM (S320F/P301S) tau transgenic mouse model, which expresses 0N4R human tau with two FTDP-17 mutations, to investigate the biochemical properties and seeding potential of misfolded tau from these mice. Sarkosyl extraction and ultracentrifugation were employed to isolate detergent-insoluble tau aggregates (SPAM-tau) from aged SPAM mice. These aggregates were then tested for their prion-type seeding activity in an established HEK293T cell model comparing the induced aggregation of wild-type and mutant forms of human and murine tau. Our results show that SPAM-tau exhibits distinct and vigorous prion-like seeding properties, inducing the aggregation of human and murine tau homologues with the formation of amyloidogenic (Thioflavin S-positive) inclusions. Importantly, SPAM-tau aggregates can facilitate the prion-type misfolding of wild-type and mutant forms of human and mouse tau. We demonstrated that these induced tau aggregates are able to be further transmitted in passaging studies. Furthermore, SPAM-tau preferentially templated 4R tau isoforms, sharing strain-like seeding properties with insoluble tau derived from the brains of individuals with progressive supranuclear palsy (PSP-tau). In summary, these findings enhance our understanding of tau aggregation and propagation, suggesting that SPAM-tau may serve as a valuable tool for studying tauopathies and evaluating potential therapeutic strategies aimed at halting tau misfolding and propagation.

摘要

tau蛋白病,包括阿尔茨海默病和与17号染色体相关的帕金森综合征型额颞叶痴呆(FTDP - 17),其特征是tau蛋白异常聚集成神经原纤维缠结。尽管对tau蛋白聚集进行了广泛研究,但tau蛋白错误折叠和传播的机制仍未完全了解。在本研究中,我们利用SPAM(S320F/P301S)tau转基因小鼠模型,该模型表达带有两个FTDP - 17突变的0N4R人tau蛋白,以研究这些小鼠中错误折叠tau蛋白的生化特性和种子形成潜力。采用 Sarkosyl 提取和超速离心法从老年SPAM小鼠中分离去污剂不溶性tau聚集体(SPAM - tau)。然后在已建立的HEK293T细胞模型中测试这些聚集体的朊病毒样种子形成活性,比较人源和鼠源野生型及突变型tau蛋白诱导的聚集情况。我们的结果表明,SPAM - tau表现出独特且强烈的朊病毒样种子形成特性,诱导人源和鼠源tau同源物聚集并形成淀粉样生成性(硫黄素S阳性)包涵体。重要的是,SPAM - tau聚集体能够促进人源和鼠源野生型及突变型tau蛋白的朊病毒样错误折叠。我们证明这些诱导的tau聚集体在传代研究中能够进一步传播。此外,SPAM - tau优先模板化4R tau异构体,与进行性核上性麻痹患者大脑中分离出的不溶性tau(PSP - tau)具有类似毒株的种子形成特性。总之,这些发现加深了我们对tau蛋白聚集和传播的理解,表明SPAM - tau可能是研究tau蛋白病和评估旨在阻止tau蛋白错误折叠及传播的潜在治疗策略的有价值工具。

https://cdn.ncbi.nlm.nih.gov/pmc/blobs/2076/12125038/613b258cbb30/12017_2025_8850_Fig1_HTML.jpg

文献检索

告别复杂PubMed语法,用中文像聊天一样搜索,搜遍4000万医学文献。AI智能推荐,让科研检索更轻松。

立即免费搜索

文件翻译

保留排版,准确专业,支持PDF/Word/PPT等文件格式,支持 12+语言互译。

免费翻译文档

深度研究

AI帮你快速写综述,25分钟生成高质量综述,智能提取关键信息,辅助科研写作。

立即免费体验