Suppr超能文献

MYC磷酸化差异驱动胆管细胞对应激的不同反应。

Differential MYC Phosphorylation Drives the Divergent Cholangiocyte Response to Stress.

作者信息

O'Hara Steven P, Splinter Patrick L, Felzen Antonia, Turner Carys A, Morgenthaler Olivia T, Gores Gregory J, LaRusso Nicholas F

机构信息

Division of Gastroenterology and Hepatology, Mayo Clinic, Rochester, Minnesota.

Division of Gastroenterology and Hepatology, Mayo Clinic, Rochester, Minnesota.

出版信息

Cell Mol Gastroenterol Hepatol. 2025 May 29;19(10):101547. doi: 10.1016/j.jcmgh.2025.101547.

Abstract

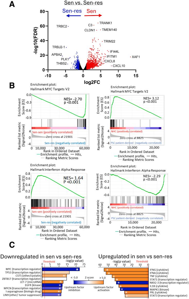
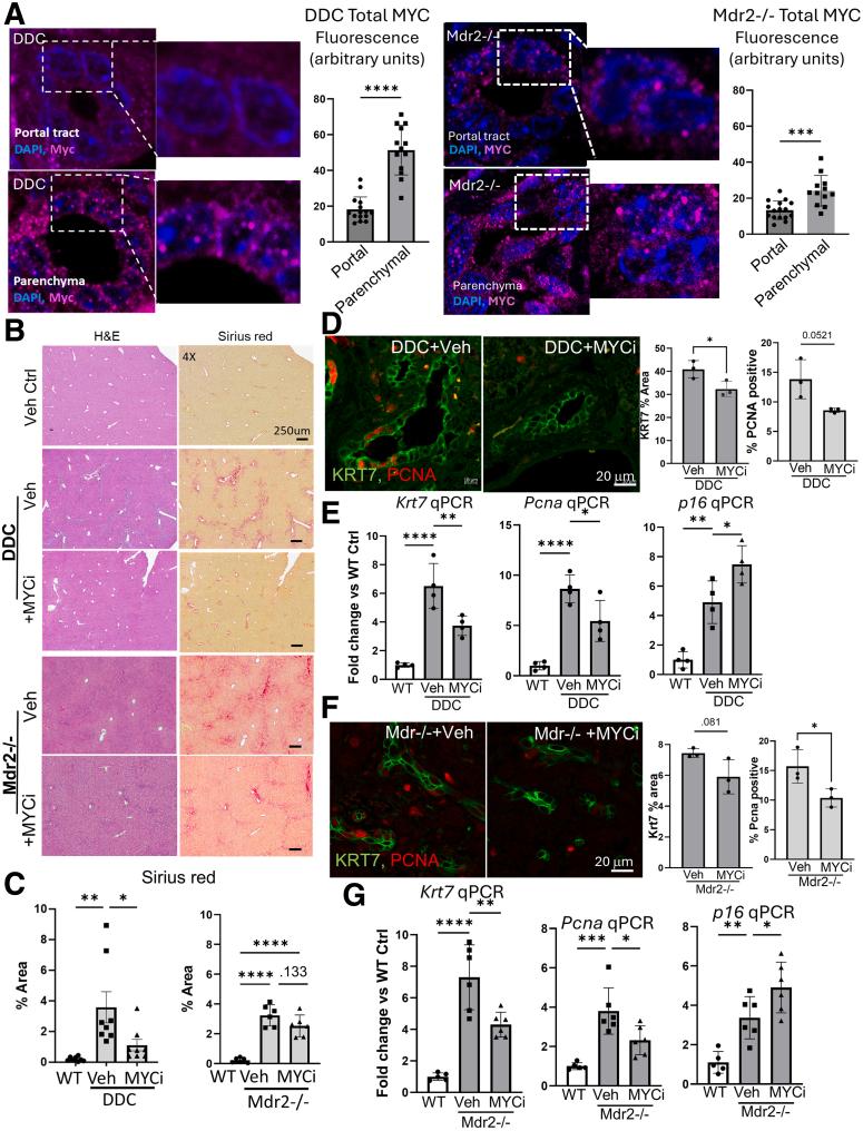
BACKGROUND & AIMS: In primary sclerosing cholangitis (PSC), some cholangiocytes undergo cell cycle arrest (senescence), whereas others proliferate (ductular reaction). Our aim was to determine the mechanisms driving this divergent response.

METHODS

We analyzed PSC and control liver tissue by immunofluorescence for proliferative and senescent (sen) cholangiocytes. We used LPS to stress normal human cholangiocytes (NHCs) transfected with a senescence reporter (p16-GFP) and fluorescence-activated cell sorting (FACS)-sorted sen (GFP+) or senescent-resistant (sen-res, GFP-) fractions. We performed RNA sequencing and quantitative polymerase chain reaction (qPCR) for senescence markers and immunoblots for phospho-(p)T58- MYC and pS62-MYC, and the kinase, GSK3B. Non-phosphorylatable MYC mutant NHCs were generated, and MYC or GSK3B were depleted or inhibited to assess effects on cell fate. MYC and GSK3B inhibitors were tested in 2 PSC mouse models (DDC and Mdr2-/-).

RESULTS

PSC tissue showed an overall increase in sen (∼2×), and proliferative (∼10×) cholangiocytes compared with controls, with senescence enriched in portal tracts and proliferation in parenchyma. RNA sequencing showed enrichment of MYC responsive genes in sen-res cholangiocytes (P < .001). Sen-res cholangiocytes showed increased total and pS62-MYC protein (∼3×), increased mRNA of the proliferation marker, KI67 (>2.5×), and decreased p16/p21 mRNA (∼75%). MYC inhibition in sen-res cholangiocytes promoted senescence (∼15×), whereas T58-MYC mutation reduced senescence and enhanced proliferation (∼3×). Sen cholangiocytes exhibited increased GSK3B (∼2×); GSK3B inhibition or depletion in sen-sensitive cholangiocytes reduced pT58-MYC and senescence (∼50%). In mouse models, MYC inhibition reduced, whereas GSK3B inhibition increased, cholangiocyte proliferation and fibrosis.

CONCLUSION

MYC phosphorylation promotes either cholangiocyte proliferation or senescence. The results reveal kinase mediators of cholangiocyte fate and identify MYC as a stress-responsive "molecular switch."

摘要

背景与目的

在原发性硬化性胆管炎(PSC)中,一些胆管细胞会经历细胞周期停滞(衰老),而另一些则会增殖(小胆管反应)。我们的目的是确定驱动这种不同反应的机制。

方法

我们通过免疫荧光分析PSC和对照肝组织中增殖性和衰老性胆管细胞。我们使用脂多糖(LPS)对转染了衰老报告基因(p16-GFP)的正常人胆管细胞(NHC)进行应激处理,并通过荧光激活细胞分选(FACS)对衰老(GFP+)或抗衰老(抗衰,GFP-)组分进行分选。我们对衰老标记物进行了RNA测序和定量聚合酶链反应(qPCR),并对磷酸化(p)T58-MYC、pS62-MYC以及激酶GSK3B进行了免疫印迹分析。我们构建了非磷酸化的MYC突变NHC,并敲低或抑制MYC或GSK3B以评估其对细胞命运的影响。在两种PSC小鼠模型(二氯二苯醚菊酯(DDC)和多药耐药蛋白2敲除(Mdr2-/-))中测试了MYC和GSK3B抑制剂。

结果

与对照相比,PSC组织中衰老性胆管细胞(约2倍)和增殖性胆管细胞(约10倍)总体增加,衰老在汇管区富集,增殖在实质区。RNA测序显示抗衰老胆管细胞中MYC反应性基因富集(P <.001)。抗衰老胆管细胞显示总MYC和pS62-MYC蛋白增加(约3倍),增殖标记物KI67的mRNA增加(>2.5倍),p16/p21 mRNA减少(约75%)。在抗衰老胆管细胞中抑制MYC可促进衰老(约15倍),而T58-MYC突变可减少衰老并增强增殖(约3倍)。衰老胆管细胞中GSK3B增加(约2倍);在对衰老敏感的胆管细胞中抑制或敲低GSK3B可降低pT58-MYC和衰老(约50%)。在小鼠模型中,抑制MYC可减少胆管细胞增殖和纤维化,而抑制GSK3B则可增加胆管细胞增殖和纤维化。

结论

MYC磷酸化促进胆管细胞增殖或衰老。结果揭示了胆管细胞命运的激酶介质,并确定MYC为应激反应性“分子开关”。

https://cdn.ncbi.nlm.nih.gov/pmc/blobs/2e29/12296560/573ce81eeef9/gr3.jpg

文献检索

告别复杂PubMed语法,用中文像聊天一样搜索,搜遍4000万医学文献。AI智能推荐,让科研检索更轻松。

立即免费搜索

文件翻译

保留排版,准确专业,支持PDF/Word/PPT等文件格式,支持 12+语言互译。

免费翻译文档

深度研究

AI帮你快速写综述,25分钟生成高质量综述,智能提取关键信息,辅助科研写作。

立即免费体验