• 文献检索
  • 文档翻译
  • 深度研究
  • 学术资讯
  • Suppr Zotero 插件Zotero 插件
  • 邀请有礼
  • 套餐&价格
  • 历史记录
应用&插件
Suppr Zotero 插件Zotero 插件浏览器插件Mac 客户端Windows 客户端微信小程序
定价
高级版会员购买积分包购买API积分包
服务
文献检索文档翻译深度研究API 文档MCP 服务
关于我们
关于 Suppr公司介绍联系我们用户协议隐私条款
关注我们

Suppr 超能文献

核心技术专利:CN118964589B侵权必究
粤ICP备2023148730 号-1Suppr @ 2026

文献检索

告别复杂PubMed语法,用中文像聊天一样搜索,搜遍4000万医学文献。AI智能推荐,让科研检索更轻松。

立即免费搜索

文件翻译

保留排版,准确专业,支持PDF/Word/PPT等文件格式,支持 12+语言互译。

免费翻译文档

深度研究

AI帮你快速写综述,25分钟生成高质量综述,智能提取关键信息,辅助科研写作。

立即免费体验

BATF 促进结直肠癌的肿瘤进展并与 FDG PET 衍生参数相关。

BATF promotes tumor progression and association with FDG PET-derived parameters in colorectal cancer.

机构信息

Department of Nuclear Medicine, Beijing Friendship Hospital, Capital Medical University, Beijing, 100050, China.

Department of Hepatobiliary and Pancreatic Surgery, Affiliated Hospital of Nantong University, Medical School of Nantong University, Nantong, 226001, China.

出版信息

J Transl Med. 2024 Jun 11;22(1):558. doi: 10.1186/s12967-024-05367-5.

DOI:10.1186/s12967-024-05367-5
PMID:38862971
原文链接:https://pmc.ncbi.nlm.nih.gov/articles/PMC11165778/
Abstract

PURPOSE

The purpose of the study was to evaluate the expression and function of basic leucine zipper ATF-like transcription factor (BATF) in colorectal cancer (CRC), and its correlation with 2-deoxy-2[F]fluoro-D-glucose (F-FDG) positron emission tomography/computed tomography (PET/CT) parameters.

METHODS

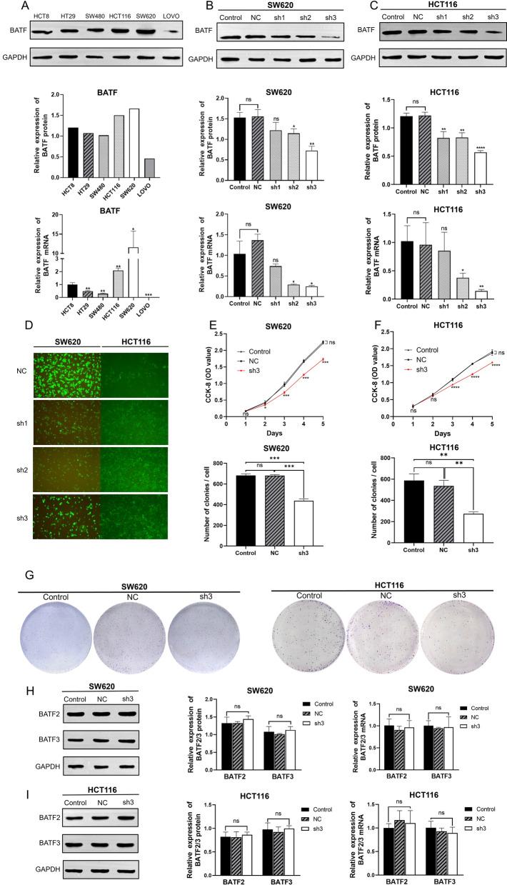
The TIMER database, GEPIA database, TCGA, and GEO database were used to analyze the expression profile of BATF in human cancers. The reverse transcription‑quantitative PCR and western blot analyses were used to evaluate the mRNA level and protein expression in different CRC cell lines. The expression of BATF in SW620 and HCT116 cells was silenced and cell counting kit-8 assays and clonogenic assay were utilized to evaluate the role of BATF in CRC proliferation. The expression of tumor BATF and glucose transporter 1 (GLUT-1) were examined using immunohistochemical tools in 37 CRC patients undergoing preoperative F-FDG PET/CT imaging. The correlation between the PET/CT parameters and immunohistochemical result was evaluated.

RESULTS

In database, BATF was highly expressed in pan-cancer analyses, including CRC, and was associated with poor prognosis in CRC. In vitro, the results showed that knocking down of BATF expression could inhibit the proliferation of SW620 and HCT116 cells. In CRC patients, BATF expression was upregulated in tumor tissues compared with matched para-tumoral tissues, and was related with gender and Ki-67 levels. BATF expression was positively related to GLUT-1 expression and PET/CT parameters, including tumor size, maximum standard uptake value, metabolic tumor volume, and total lesion glycolysis. The multiple logistic analyses showed that SUV was an independent predictor of BATF expression. With 15.96 g/cm as the cutoff, sensitivity was 85.71%, specificity 82.61%, and area-under-the-curve 0.854.

CONCLUSION

BATF may be an oncogene associated with F-FDG PET/CT parameters in CRC. SUV may be an independent predictor of BATF expression.

摘要

目的

本研究旨在评估碱性亮氨酸拉链 ATF 样转录因子(BATF)在结直肠癌(CRC)中的表达和功能,及其与 2-脱氧-2[F]氟-D-葡萄糖(F-FDG)正电子发射断层扫描/计算机断层扫描(PET/CT)参数的相关性。

方法

使用 TIMER 数据库、GEPIA 数据库、TCGA 和 GEO 数据库分析 BATF 在人类癌症中的表达谱。采用逆转录-定量 PCR 和 Western blot 分析评估不同 CRC 细胞系中的 mRNA 水平和蛋白表达。沉默 SW620 和 HCT116 细胞中的 BATF 表达,并用细胞计数试剂盒-8 分析和集落形成实验评估 BATF 在 CRC 增殖中的作用。在接受术前 F-FDG PET/CT 成像的 37 例 CRC 患者中,使用免疫组织化学工具检测肿瘤 BATF 和葡萄糖转运蛋白 1(GLUT-1)的表达。评估 PET/CT 参数与免疫组化结果之间的相关性。

结果

在数据库中,BATF 在泛癌分析中高表达,包括 CRC,并与 CRC 的不良预后相关。在体外,结果表明下调 BATF 表达可抑制 SW620 和 HCT116 细胞的增殖。在 CRC 患者中,肿瘤组织中 BATF 的表达高于配对的肿瘤旁组织,并且与性别和 Ki-67 水平相关。BATF 表达与 GLUT-1 表达和 PET/CT 参数呈正相关,包括肿瘤大小、最大标准摄取值、代谢肿瘤体积和总肿瘤糖酵解。多变量逻辑分析显示,SUV 是 BATF 表达的独立预测因子。以 15.96 g/cm 作为截止值,敏感性为 85.71%,特异性为 82.61%,曲线下面积为 0.854。

结论

BATF 可能是与 CRC 的 F-FDG PET/CT 参数相关的癌基因。SUV 可能是 BATF 表达的独立预测因子。

https://cdn.ncbi.nlm.nih.gov/pmc/blobs/a9da/11165778/2b44ba6168f4/12967_2024_5367_Fig5_HTML.jpg
https://cdn.ncbi.nlm.nih.gov/pmc/blobs/a9da/11165778/2bee829ae385/12967_2024_5367_Fig1_HTML.jpg
https://cdn.ncbi.nlm.nih.gov/pmc/blobs/a9da/11165778/0f40824e4852/12967_2024_5367_Fig2_HTML.jpg
https://cdn.ncbi.nlm.nih.gov/pmc/blobs/a9da/11165778/6158b4c970f3/12967_2024_5367_Fig3_HTML.jpg
https://cdn.ncbi.nlm.nih.gov/pmc/blobs/a9da/11165778/6c3984566fb6/12967_2024_5367_Fig4_HTML.jpg
https://cdn.ncbi.nlm.nih.gov/pmc/blobs/a9da/11165778/2b44ba6168f4/12967_2024_5367_Fig5_HTML.jpg
https://cdn.ncbi.nlm.nih.gov/pmc/blobs/a9da/11165778/2bee829ae385/12967_2024_5367_Fig1_HTML.jpg
https://cdn.ncbi.nlm.nih.gov/pmc/blobs/a9da/11165778/0f40824e4852/12967_2024_5367_Fig2_HTML.jpg
https://cdn.ncbi.nlm.nih.gov/pmc/blobs/a9da/11165778/6158b4c970f3/12967_2024_5367_Fig3_HTML.jpg
https://cdn.ncbi.nlm.nih.gov/pmc/blobs/a9da/11165778/6c3984566fb6/12967_2024_5367_Fig4_HTML.jpg
https://cdn.ncbi.nlm.nih.gov/pmc/blobs/a9da/11165778/2b44ba6168f4/12967_2024_5367_Fig5_HTML.jpg

相似文献

1
BATF promotes tumor progression and association with FDG PET-derived parameters in colorectal cancer.BATF 促进结直肠癌的肿瘤进展并与 FDG PET 衍生参数相关。
J Transl Med. 2024 Jun 11;22(1):558. doi: 10.1186/s12967-024-05367-5.
2
Predictive Value of Metabolic Parameters Derived From F-FDG PET/CT for Microsatellite Instability in Patients With Colorectal Carcinoma.基于 F-FDG PET/CT 的代谢参数对结直肠癌患者微卫星不稳定性的预测价值。
Front Immunol. 2021 Aug 26;12:724464. doi: 10.3389/fimmu.2021.724464. eCollection 2021.
3
Elevated tumor-to-liver uptake ratio (TLR) from F-FDG-PET/CT predicts poor prognosis in stage IIA colorectal cancer following curative resection.氟代脱氧葡萄糖正电子发射断层扫描/计算机断层扫描(FDG-PET/CT)示肿瘤与肝脏摄取比值(TLR)升高提示 IIA 期结直肠癌根治术后预后不良。
Eur J Nucl Med Mol Imaging. 2017 Nov;44(12):1958-1968. doi: 10.1007/s00259-017-3779-0. Epub 2017 Aug 15.
4
Correlation of GLUT-1 overexpression, tumor size, and depth of invasion with 18F-2-fluoro-2-deoxy-D-glucose uptake by positron emission tomography in colorectal cancer.结直肠癌中葡萄糖转运蛋白1(GLUT-1)过表达、肿瘤大小及浸润深度与正电子发射断层显像中18F-2-氟-2-脱氧-D-葡萄糖摄取的相关性
Dig Dis Sci. 2006 Dec;51(12):2198-205. doi: 10.1007/s10620-006-9428-2. Epub 2006 Nov 2.
5
Hypoxia-induced modulation of glucose transporter expression impacts F-fluorodeoxyglucose PET-CT imaging in hepatocellular carcinoma.缺氧诱导的葡萄糖转运蛋白表达调节影响肝细胞癌的氟脱氧葡萄糖PET-CT成像。
Eur J Nucl Med Mol Imaging. 2020 Apr;47(4):787-797. doi: 10.1007/s00259-019-04638-4. Epub 2019 Dec 12.
6
Impact of Fluorine-18 2-Fluoro-2-Deoxy-D-Glucose Uptake on Preoperative Positron Emission Tomography/Computed Tomography in the Lymph Nodes of Patients with Primary Colorectal Cancer.氟-18 2-氟-2-脱氧-D-葡萄糖摄取对原发性结直肠癌患者术前正电子发射断层扫描/计算机断层扫描淋巴结的影响
Dig Surg. 2017;34(1):60-67. doi: 10.1159/000448222. Epub 2016 Jul 26.
7
Correlation between glucose metabolism parameters derived from FDG and tumor TNM stages and metastasis-associated proteins in colorectal carcinoma patients.探讨结直肠癌患者 FDG 摄取参数与肿瘤 TNM 分期及转移相关蛋白的相关性。
BMC Cancer. 2021 Mar 9;21(1):258. doi: 10.1186/s12885-021-07944-z.
8
4'-[methyl-C]-thiothymidine as a proliferation imaging tracer for detection of colorectal cancer: comparison with F-FDG.4'-[甲基-C]-硫代胸苷作为增殖显像示踪剂检测结直肠癌:与 F-FDG 的比较。
Ann Nucl Med. 2019 Nov;33(11):822-827. doi: 10.1007/s12149-019-01393-2. Epub 2019 Aug 10.
9
Evaluation of [F]FDG/[F]FLT/[F]FMISO-based micro-positron emission tomography in detection of liver metastasis in human colorectal cancer.基于[F]FDG/[F]FLT/[F]FMISO 的微正电子发射断层扫描在人结直肠癌肝转移检测中的评价。
Nucl Med Biol. 2019 May-Jun;72-73:36-44. doi: 10.1016/j.nucmedbio.2019.07.004. Epub 2019 Jul 11.
10
Prognostic Significance of F-FDG PET/CT Metabolic Parameters and Tumor Galectin-1 Expression in Patients With Surgically Resected Lung Adenocarcinoma.手术切除肺腺癌患者 F-FDG PET/CT 代谢参数和肿瘤半乳糖凝集素-1 表达的预后意义。
Clin Lung Cancer. 2019 Nov;20(6):420-428. doi: 10.1016/j.cllc.2019.04.002. Epub 2019 May 17.

引用本文的文献

1
Glucose Metabolic Reprogramming in Colorectal Cancer: From Mechanisms to Targeted Therapy Approaches.结直肠癌中的葡萄糖代谢重编程:从机制到靶向治疗方法
Cancer Med. 2025 Sep;14(17):e71185. doi: 10.1002/cam4.71185.
2
Prognostic significance of F-FDG PET/CT parameters in soft tissue sarcoma: a systematic review and meta-analysis.F-FDG PET/CT参数在软组织肉瘤中的预后意义:一项系统评价和荟萃分析
Cancer Imaging. 2025 Jul 29;25(1):94. doi: 10.1186/s40644-025-00912-x.
3
A novel Tc17 population recruited by tumor cells promotes tumor progression in gastric cancer.

本文引用的文献

1
Role of multiple dual-phase F-FDG PET/CT metabolic parameters in differentiating adenocarcinomas from squamous cell carcinomas of the lung.多种双期F-FDG PET/CT代谢参数在鉴别肺腺癌与肺鳞状细胞癌中的作用
Heliyon. 2023 Sep 21;9(10):e20180. doi: 10.1016/j.heliyon.2023.e20180. eCollection 2023 Oct.
2
Preoperative prediction of lymphovascular invasion of colorectal cancer by radiomics based on 18F-FDG PET-CT and clinical factors.基于18F-FDG PET-CT和临床因素的结直肠癌淋巴管侵犯的放射组学术前预测
Front Radiol. 2023 Aug 8;3:1212382. doi: 10.3389/fradi.2023.1212382. eCollection 2023.
3
The predictive value of [F]FDG PET/CT radiomics combined with clinical features for EGFR mutation status in different clinical staging of lung adenocarcinoma.
肿瘤细胞招募的新型Tc17细胞群促进胃癌进展。
Front Oncol. 2025 May 16;15:1592328. doi: 10.3389/fonc.2025.1592328. eCollection 2025.
[F]FDG PET/CT影像组学联合临床特征对不同临床分期肺腺癌EGFR突变状态的预测价值
EJNMMI Res. 2023 Apr 4;13(1):26. doi: 10.1186/s13550-023-00977-4.
4
Depletion of BATF in CAR-T cells enhances antitumor activity by inducing resistance against exhaustion and formation of central memory cells.CAR-T 细胞中 BATF 的耗竭通过诱导抵抗衰竭和形成中央记忆细胞来增强抗肿瘤活性。
Cancer Cell. 2022 Nov 14;40(11):1407-1422.e7. doi: 10.1016/j.ccell.2022.09.013. Epub 2022 Oct 13.
5
BATF epigenetically and transcriptionally controls the activation program of regulatory T cells in human tumors.BATF通过表观遗传和转录调控人类肿瘤中调节性T细胞的激活程序。
Sci Immunol. 2022 Oct 14;7(76):eabk0957. doi: 10.1126/sciimmunol.abk0957. Epub 2022 Oct 7.
6
The Interplay Between TGF-β Signaling and Cell Metabolism.转化生长因子-β信号传导与细胞代谢之间的相互作用
Front Cell Dev Biol. 2022 Mar 9;10:846723. doi: 10.3389/fcell.2022.846723. eCollection 2022.
7
Development and Validation of F-FDG PET/CT-Based Multivariable Clinical Prediction Models for the Identification of Malignancy-Associated Hemophagocytic Lymphohistiocytosis.基于 F-FDG PET/CT 的多变量临床预测模型在鉴别恶性肿瘤相关噬血细胞性淋巴组织细胞增多症中的开发和验证。
Korean J Radiol. 2022 Apr;23(4):466-478. doi: 10.3348/kjr.2021.0733. Epub 2022 Mar 8.
8
Diagnostic and prognostic role of basic leucine zipper transcription factor in kidney renal clear cell carcinoma.碱性亮氨酸拉链转录因子在肾透明细胞癌中的诊断和预后作用
Transl Androl Urol. 2022 Feb;11(2):238-252. doi: 10.21037/tau-21-1130.
9
Transforming growth factor beta-1 upregulates glucose transporter 1 and glycolysis through canonical and noncanonical pathways in hepatic stellate cells.转化生长因子-β1 通过经典和非经典途径上调肝星状细胞中的葡萄糖转运蛋白 1 和糖酵解。
World J Gastroenterol. 2021 Oct 28;27(40):6908-6926. doi: 10.3748/wjg.v27.i40.6908.
10
Advances in the discovery and development of melanoma drug therapies.黑色素瘤药物治疗的发现和发展进展。
Expert Opin Drug Discov. 2021 Nov;16(11):1319-1347. doi: 10.1080/17460441.2021.1942834. Epub 2021 Jul 19.