• 文献检索
  • 文档翻译
  • 深度研究
  • 学术资讯
  • Suppr Zotero 插件Zotero 插件
  • 邀请有礼
  • 套餐&价格
  • 历史记录
应用&插件
Suppr Zotero 插件Zotero 插件浏览器插件Mac 客户端Windows 客户端微信小程序
定价
高级版会员购买积分包购买API积分包
服务
文献检索文档翻译深度研究API 文档MCP 服务
关于我们
关于 Suppr公司介绍联系我们用户协议隐私条款
关注我们

Suppr 超能文献

核心技术专利:CN118964589B侵权必究
粤ICP备2023148730 号-1Suppr @ 2026

文献检索

告别复杂PubMed语法,用中文像聊天一样搜索,搜遍4000万医学文献。AI智能推荐,让科研检索更轻松。

立即免费搜索

文件翻译

保留排版,准确专业,支持PDF/Word/PPT等文件格式,支持 12+语言互译。

免费翻译文档

深度研究

AI帮你快速写综述,25分钟生成高质量综述,智能提取关键信息,辅助科研写作。

立即免费体验

通过心脏祖细胞再接种和冷冻保存增强人多能干细胞向心肌细胞的分化。

Enhancing human pluripotent stem cell differentiation to cardiomyocytes through cardiac progenitor reseeding and cryopreservation.

作者信息

Feeney Austin K, Simmons Aaron D, Peplinski Claire J, Zhang Xiaotian, Palecek Sean P

机构信息

Department of Biomedical Engineering, University of Wisconsin-Madison, Madison, WI 53706, USA.

Medical Scientist Training Program, University of Wisconsin School of Medicine and Public Health, Madison, WI 53726, USA.

出版信息

iScience. 2025 Apr 16;28(5):112452. doi: 10.1016/j.isci.2025.112452. eCollection 2025 May 16.

DOI:10.1016/j.isci.2025.112452
PMID:40454098
原文链接:https://pmc.ncbi.nlm.nih.gov/articles/PMC12124670/
Abstract

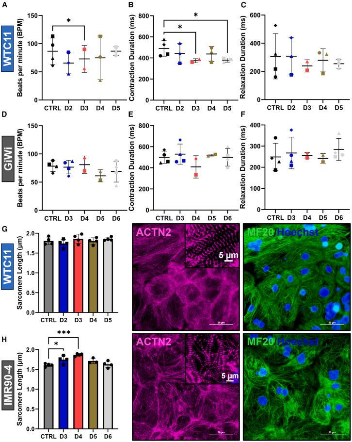
Human pluripotent stem cell-derived cardiomyocytes (hPSC-CMs) have the potential to transform the understanding of heart development and heart failure treatment. However, hPSC-CM differentiation efficiency is plagued by batch-to-batch and line-to-line variability. Here, we describe a method to improve CM purity by 10-20% (absolute) without negatively affecting contractility, sarcomere structure, multinucleation, junctional Cx43, or CM number by detaching and reseeding progenitors between the + mesoderm and +/+ cardiac progenitor stages. Moreover, we demonstrate that + mesoderm and +/+ cardiac progenitors are cryopreservable with similar improvements in CM purity after resuming differentiation, facilitating storage of large batches of hPSC-CM progenitors for on-demand CM production. Reseeding during differentiation also enables transition to defined extracellular matrices, including fibronectin, vitronectin, and laminin-111, which all supported hPSC-derived + mesoderm and +/+ cardiac progenitor differentiation to CMs. In summary, we present a method to increase hPSC-CM differentiation purity and demonstrate that specific CM progenitors are amenable to cryopreservation.

摘要

人多能干细胞衍生的心肌细胞(hPSC-CMs)有潜力改变人们对心脏发育和心力衰竭治疗的理解。然而,hPSC-CM的分化效率受到批次间和细胞系间差异的困扰。在此,我们描述了一种方法,通过在中胚层阳性和双阳性心脏祖细胞阶段分离并重新接种祖细胞,可将CM纯度提高10%-20%(绝对值),且不会对收缩性、肌节结构、多核化、连接蛋白Cx43或CM数量产生负面影响。此外,我们证明中胚层阳性和双阳性心脏祖细胞可冷冻保存,恢复分化后CM纯度有类似提高,便于储存大批hPSC-CM祖细胞以按需生产CM。分化过程中的重新接种还能过渡到特定的细胞外基质,包括纤连蛋白、玻连蛋白和层粘连蛋白-111,所有这些都支持hPSC衍生的中胚层阳性和双阳性心脏祖细胞分化为CM。总之,我们提出了一种提高hPSC-CM分化纯度的方法,并证明特定的CM祖细胞适合冷冻保存。

https://cdn.ncbi.nlm.nih.gov/pmc/blobs/1135/12124670/6dbabdef845b/gr5.jpg
https://cdn.ncbi.nlm.nih.gov/pmc/blobs/1135/12124670/72f3a066dafb/fx1.jpg
https://cdn.ncbi.nlm.nih.gov/pmc/blobs/1135/12124670/2244e51a9480/gr1.jpg
https://cdn.ncbi.nlm.nih.gov/pmc/blobs/1135/12124670/0cff447903b8/gr2.jpg
https://cdn.ncbi.nlm.nih.gov/pmc/blobs/1135/12124670/9d76d8212164/gr3.jpg
https://cdn.ncbi.nlm.nih.gov/pmc/blobs/1135/12124670/eb1355f3e3eb/gr4.jpg
https://cdn.ncbi.nlm.nih.gov/pmc/blobs/1135/12124670/6dbabdef845b/gr5.jpg
https://cdn.ncbi.nlm.nih.gov/pmc/blobs/1135/12124670/72f3a066dafb/fx1.jpg
https://cdn.ncbi.nlm.nih.gov/pmc/blobs/1135/12124670/2244e51a9480/gr1.jpg
https://cdn.ncbi.nlm.nih.gov/pmc/blobs/1135/12124670/0cff447903b8/gr2.jpg
https://cdn.ncbi.nlm.nih.gov/pmc/blobs/1135/12124670/9d76d8212164/gr3.jpg
https://cdn.ncbi.nlm.nih.gov/pmc/blobs/1135/12124670/eb1355f3e3eb/gr4.jpg
https://cdn.ncbi.nlm.nih.gov/pmc/blobs/1135/12124670/6dbabdef845b/gr5.jpg

相似文献

1
Enhancing human pluripotent stem cell differentiation to cardiomyocytes through cardiac progenitor reseeding and cryopreservation.通过心脏祖细胞再接种和冷冻保存增强人多能干细胞向心肌细胞的分化。
iScience. 2025 Apr 16;28(5):112452. doi: 10.1016/j.isci.2025.112452. eCollection 2025 May 16.
2
NFATc1 marks articular cartilage progenitors and negatively determines articular chondrocyte differentiation.NFATc1 标记关节软骨祖细胞,并负向决定关节软骨细胞的分化。
Elife. 2023 Feb 15;12:e81569. doi: 10.7554/eLife.81569.
3
Label-free method to monitor metabolism during long-term culture of human pluripotent stem cell derived cardiomyocytes.用于监测人多能干细胞衍生心肌细胞长期培养过程中代谢的无标记方法。
Biophotonics Discov. 2025 Apr;2(2). doi: 10.1117/1.bios.2.2.025001. Epub 2025 Apr 17.
4
Integration of co-culture conditions and 3D gelatin methacryloyl hydrogels to improve human-induced pluripotent stem cells-derived cardiomyocytes maturation.整合共培养条件和3D甲基丙烯酰化明胶水凝胶以改善人诱导多能干细胞衍生心肌细胞的成熟。
Front Bioeng Biotechnol. 2025 Jul 14;13:1576824. doi: 10.3389/fbioe.2025.1576824. eCollection 2025.
5
Short-Term Memory Impairment短期记忆障碍
6
Human induced pluripotent stem cell-derived cardiomyocytes (iPSC-CMs) for modeling cardiac arrhythmias: strengths, challenges and potential solutions.用于心律失常建模的人诱导多能干细胞衍生心肌细胞(iPSC-CMs):优势、挑战及潜在解决方案
Front Physiol. 2024 Sep 12;15:1475152. doi: 10.3389/fphys.2024.1475152. eCollection 2024.
7
Stage-specific DNA methylation dynamics in mammalian heart development.哺乳动物心脏发育过程中特定阶段的DNA甲基化动态变化
Epigenomics. 2025 Apr;17(5):359-371. doi: 10.1080/17501911.2025.2467024. Epub 2025 Feb 21.
8
Retinoic acid modulation guides human-induced pluripotent stem cell differentiation towards left or right ventricle-like cardiomyocytes.维甲酸调控指导人诱导多能干细胞向左或右心室样心肌细胞分化。
Stem Cell Res Ther. 2024 Jun 21;15(1):184. doi: 10.1186/s13287-024-03741-0.
9
HAND factors regulate cardiac lineage commitment and differentiation from human pluripotent stem cells.HAND 因子调控人类多能干细胞向心脏谱系的定向分化。
Stem Cell Res Ther. 2024 Feb 5;15(1):31. doi: 10.1186/s13287-024-03649-9.
10
Engineered hydrogel biomaterials facilitate lung progenitor cell differentiation from induced pluripotent stem cells.工程化水凝胶生物材料促进诱导多能干细胞向肺祖细胞分化。
Am J Physiol Lung Cell Mol Physiol. 2025 Mar 1;328(3):L379-L388. doi: 10.1152/ajplung.00419.2024. Epub 2025 Jan 30.

本文引用的文献

1
Integrated multi-omics analysis identifies features that predict human pluripotent stem cell-derived progenitor differentiation to cardiomyocytes.整合多组学分析鉴定了预测人多能干细胞来源祖细胞向心肌细胞分化的特征。
J Mol Cell Cardiol. 2024 Nov;196:52-70. doi: 10.1016/j.yjmcc.2024.08.007. Epub 2024 Sep 1.
2
Cellular heterogeneity of pluripotent stem cell-derived cardiomyocyte grafts is mechanistically linked to treatable arrhythmias.多能干细胞源性心肌细胞移植物的细胞异质性与可治疗性心律失常在机制上相关联。
Nat Cardiovasc Res. 2024 Feb;3(2):145-165. doi: 10.1038/s44161-023-00419-3. Epub 2024 Feb 6.
3
MetaboAnalyst 6.0: towards a unified platform for metabolomics data processing, analysis and interpretation.
MetaboAnalyst 6.0:迈向代谢组学数据处理、分析和解释的统一平台。
Nucleic Acids Res. 2024 Jul 5;52(W1):W398-W406. doi: 10.1093/nar/gkae253.
4
Standardized production of hPSC-derived cardiomyocyte aggregates in stirred spinner flasks.在搅拌式旋转瓶中标准化生产 hPSC 衍生的心肌细胞聚集物。
Nat Protoc. 2024 Jul;19(7):1911-1939. doi: 10.1038/s41596-024-00976-2. Epub 2024 Mar 28.
5
Direct programming of human pluripotent stem cells into endothelial progenitors with SOX17 and FGF2.SOX17 和 FGF2 直接将人多能干细胞编程为内皮祖细胞。
Stem Cell Reports. 2024 Apr 9;19(4):579-595. doi: 10.1016/j.stemcr.2024.02.006. Epub 2024 Mar 21.
6
Protocol for generating postganglionic sympathetic neurons using human pluripotent stem cells for electrophysiological and functional assessments.使用人多能干细胞生成节后交感神经元用于电生理和功能评估的方案。
STAR Protoc. 2024 Jun 21;5(2):102970. doi: 10.1016/j.xpro.2024.102970. Epub 2024 Mar 21.
7
Lactate- and immunomagnetic-purified hiPSC-derived cardiomyocytes generate comparable engineered cardiac tissue constructs.乳酸盐和免疫磁珠纯化的 hiPSC 衍生心肌细胞可生成可比的工程化心脏组织构建体。
JCI Insight. 2024 Jan 9;9(1):e172168. doi: 10.1172/jci.insight.172168.
8
A live-cell image-based machine learning strategy for reducing variability in PSC differentiation systems.一种基于活细胞图像的机器学习策略,用于减少PSC分化系统中的变异性。
Cell Discov. 2023 Jun 6;9(1):53. doi: 10.1038/s41421-023-00543-1.
9
Pluripotent stem cell-derived committed cardiac progenitors remuscularize damaged ischemic hearts and improve their function in pigs.多能干细胞来源的定向心脏祖细胞使受损的缺血性心脏重新肌肉化并改善其在猪体内的功能。
NPJ Regen Med. 2023 May 26;8(1):26. doi: 10.1038/s41536-023-00302-6.
10
Simple and efficient differentiation of human iPSCs into contractible skeletal muscles for muscular disease modeling.高效分化人诱导多能干细胞为可收缩的骨骼肌用于肌肉疾病建模。
Sci Rep. 2023 May 25;13(1):8146. doi: 10.1038/s41598-023-34445-9.