Suppr超能文献

使用人多能干细胞生成节后交感神经元用于电生理和功能评估的方案。

Protocol for generating postganglionic sympathetic neurons using human pluripotent stem cells for electrophysiological and functional assessments.

机构信息

Center for Molecular Medicine, University of Georgia, Athens, GA 30602, USA; Department of Biochemistry and Molecular Biology, University of Georgia, Athens, GA 30602, USA.

Center for Molecular Medicine, University of Georgia, Athens, GA 30602, USA; Biomedical and Translational Sciences Institute, Neuroscience Program, University of Georgia, Athens, GA 30602, USA.

出版信息

STAR Protoc. 2024 Jun 21;5(2):102970. doi: 10.1016/j.xpro.2024.102970. Epub 2024 Mar 21.

Abstract

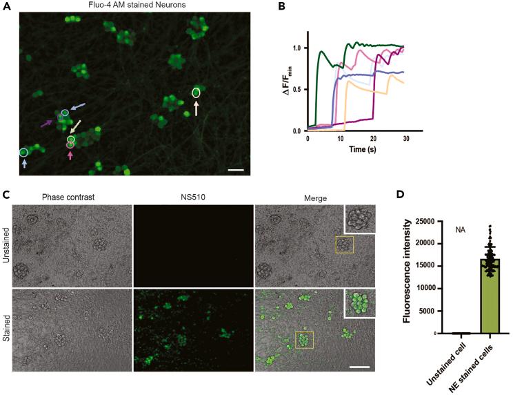
Assessing the development and function of the sympathetic nervous system in diseases on a large scale is challenging. Here, we present a protocol to generate human pluripotent stem cell (hPSC)-derived postganglionic sympathetic neurons (symNs) differentiated via neural crest cells (NCCs), which can be cryopreserved. We describe steps for hPSC replating, NCC replating and cryobanking, and symN differentiation. We then demonstrate the functionality of the hPSC-derived symNs, focusing on electrophysiological activity, calcium flux, and norepinephrine dynamics. For complete details on the use and execution of this protocol, please refer to Wu et al..

摘要

大规模评估疾病中交感神经系统的发育和功能具有挑战性。在这里,我们提出了一种通过神经嵴细胞(NCC)分化产生人多能干细胞(hPSC)衍生的节后交感神经元(symN)的方案,该方案可进行低温保存。我们描述了 hPSC 重铺、NCC 重铺和低温保存库以及 symN 分化的步骤。然后,我们展示了 hPSC 衍生的 symN 的功能,重点是电生理活性、钙通量和去甲肾上腺素动力学。有关该方案使用和执行的完整详细信息,请参阅 Wu 等人的研究。

https://cdn.ncbi.nlm.nih.gov/pmc/blobs/68c5/10966798/190b3cac894f/fx1.jpg

文献检索

告别复杂PubMed语法,用中文像聊天一样搜索,搜遍4000万医学文献。AI智能推荐,让科研检索更轻松。

立即免费搜索

文件翻译

保留排版,准确专业,支持PDF/Word/PPT等文件格式,支持 12+语言互译。

免费翻译文档

深度研究

AI帮你快速写综述,25分钟生成高质量综述,智能提取关键信息,辅助科研写作。

立即免费体验