Di Tiankai, Wang Lulu, Feng Chao, Xu Jinlong, Shao Bo, Cheng Baixiang, Wang Liying, Zhang Xiao, Zhang Ling, Chen Yujiang
State Key Laboratory of Oral & Maxillofacial Reconstruction and Regeneration, Department of Pediatric Dentistry, School of Stomatology, National Clinical Research Center for Oral Diseases, Shaanxi Clinical Research Center for Oral Diseases, The Fourth Military Medical University, Xi'an, 710032, Shaanxi, People's Republic of China.
Department of Stomatology, No. 969 Hospital, Joint Logistics Support Force of the Chinese People's Liberation Army, Hohhot, 010000, Inner Mongolia, People's Republic of China.
Stem Cell Res Ther. 2025 Jun 3;16(1):283. doi: 10.1186/s13287-025-04382-7.
This study investigates the role of PDGFRβ+ dental pulp stem cells (DPSCs) in dental pulp vascular development by remodeling the extracellular matrix (ECM), with implications for angiogenesis and pulp regeneration using GelMA hydrogels.
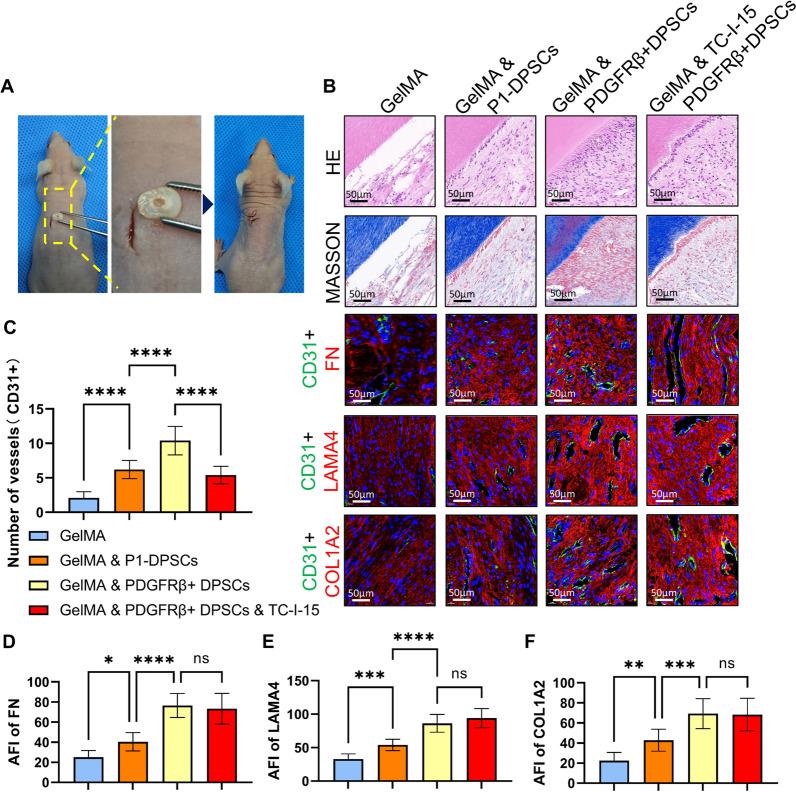
PDGFRβ+ DPSCs were assessed for ECM remodeling and angiogenesis via secretion of ECM proteins (FN, LAMA4, COL1A2). Immunofluorescence and gene expression analyses were performed to evaluate ECM composition and related signaling pathways. GelMA hydrogels loaded with PDGFRβ+ DPSCs were tested for angiogenic support in vitro (HUVEC tube formation) and in vivo (subcutaneous implantation in mice for 6 weeks).
PDGFRβ+ DPSCs enhanced ECM deposition and modulated angiogenic signaling, promoting vascular development. Encapsulation in GelMA hydrogels supported HUVEC tube formation and facilitated organized pulp-like tissue with increased ECM and angiogenesis in vivo. Integrin pathway inhibition diminished these effects, highlighting the importance of ECM-integrin signaling in angiogenesis.
PDGFRβ+ DPSCs regulate dental pulp vascular development through ECM remodeling. Their encapsulation in GelMA hydrogels provides a promising strategy for pulp regeneration by establishing an ECM-mediated angiogenic environment, offering potential for clinical pulp-dentin complex repair.
本研究通过重塑细胞外基质(ECM)来探究血小板衍生生长因子受体β阳性(PDGFRβ+)牙髓干细胞(DPSCs)在牙髓血管发育中的作用,这对使用甲基丙烯酰化明胶(GelMA)水凝胶进行血管生成和牙髓再生具有重要意义。
通过评估ECM蛋白(纤连蛋白、层粘连蛋白α4、Ⅰ型胶原α2链)的分泌情况,对PDGFRβ+ DPSCs的ECM重塑和血管生成进行评估。进行免疫荧光和基因表达分析以评估ECM组成和相关信号通路。测试负载有PDGFRβ+ DPSCs的GelMA水凝胶在体外(人脐静脉内皮细胞(HUVEC)管形成)和体内(在小鼠皮下植入6周)的促血管生成支持作用。
PDGFRβ+ DPSCs增强了ECM沉积并调节了血管生成信号,促进了血管发育。封装在GelMA水凝胶中支持HUVEC管形成,并在体内促进了具有增加的ECM和血管生成的有组织的牙髓样组织的形成。整合素途径抑制减弱了这些作用,突出了ECM-整合素信号在血管生成中的重要性。
PDGFRβ+ DPSCs通过ECM重塑调节牙髓血管发育。将它们封装在GelMA水凝胶中,通过建立ECM介导的血管生成环境,为牙髓再生提供了一种有前景的策略,为临床牙髓-牙本质复合体修复提供了可能性。