• 文献检索
  • 文档翻译
  • 深度研究
  • 学术资讯
  • Suppr Zotero 插件Zotero 插件
  • 邀请有礼
  • 套餐&价格
  • 历史记录
应用&插件
Suppr Zotero 插件Zotero 插件浏览器插件Mac 客户端Windows 客户端微信小程序
定价
高级版会员购买积分包购买API积分包
服务
文献检索文档翻译深度研究API 文档MCP 服务
关于我们
关于 Suppr公司介绍联系我们用户协议隐私条款
关注我们

Suppr 超能文献

核心技术专利:CN118964589B侵权必究
粤ICP备2023148730 号-1Suppr @ 2026

文献检索

告别复杂PubMed语法,用中文像聊天一样搜索,搜遍4000万医学文献。AI智能推荐,让科研检索更轻松。

立即免费搜索

文件翻译

保留排版,准确专业,支持PDF/Word/PPT等文件格式,支持 12+语言互译。

免费翻译文档

深度研究

AI帮你快速写综述,25分钟生成高质量综述,智能提取关键信息,辅助科研写作。

立即免费体验

SynDIG4/PRRT1的缺失改变了AMPA受体在Rab4和Rab11阳性内体中的分布,并损害了基础AMPA受体的再循环。

Loss of SynDIG4/PRRT1 alters distribution of AMPA receptors in Rab4- and Rab11-positive endosomes and impairs basal AMPA receptor recycling.

作者信息

He Chun-Wei, Díaz Elva

机构信息

Department of Pharmacology, School of Medicine, University of California, Davis, Davis, CA, United States.

出版信息

Front Pharmacol. 2025 May 21;16:1568908. doi: 10.3389/fphar.2025.1568908. eCollection 2025.

DOI:10.3389/fphar.2025.1568908
PMID:40469985
原文链接:https://pmc.ncbi.nlm.nih.gov/articles/PMC12133753/
Abstract

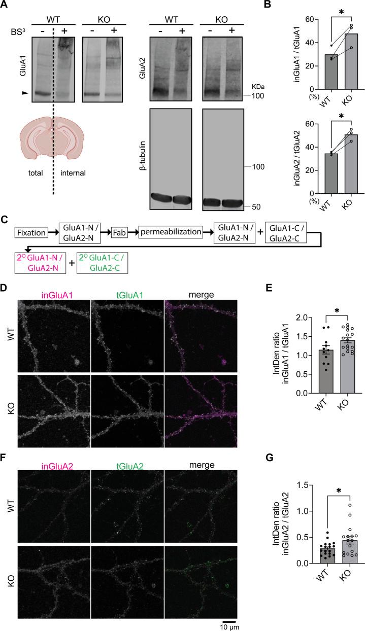
The transmembrane protein Synapse Differentiation Induced Gene 4 (SynDIG4) functions as an auxiliary factor of AMPA receptors (AMPARs) and plays a critical role in excitatory synaptic plasticity as well as hippocampal-dependent learning and memory. Mice lacking SynDIG4 have reduced surface expression of GluA1 and GluA2 and are impaired in single tetanus-induced long-term potentiation and NMDA receptor (NMDAR)-dependent long-term depression. These findings suggest that SynDIG4 may play an important role in regulating AMPAR distribution through intracellular trafficking mechanisms; however, the precise roles by which SynDIG4 governs AMPAR distribution remain unclear. Here, we characterized the endocytosis and recycling of GluA1-containing AMPARs under basal conditions. We did not observe any change in baseline endocytosis; however, we did observe a significant decrease in recycling of GluA1-containing AMPARs in cultured hippocampal neurons from mice lacking SynDIG4. This resulted in a significant increase in the levels of internal GluA1 and GluA2, along with greater colocalization of these subunits with Rab4-positive recycling endosomes. Notably, the overlap between Rab4-positive and Rab11-positive vesicles was elevated in hippocampal neurons lacking SynDIG4, suggesting an impairment in the trafficking between these compartments. Furthermore, our findings revealed a reduction in surface GluA1 within synaptic regions of hippocampal neurons lacking SynDIG4. Collectively, these results indicate that SynDIG4 regulates the distribution of GluA1-containing AMPARs via the Rab4-dependent endosomal recycling pathway, thereby maintaining AMPAR levels at synaptic regions under baseline conditions. This regulatory function of SynDIG4 may contribute to the deficits in GluA1-dependent synaptic plasticity and impairment of hippocampal-dependent behaviors observed in SynDIG4 deficient mice.

摘要

跨膜蛋白突触分化诱导基因4(SynDIG4)作为α-氨基-3-羟基-5-甲基-4-异恶唑丙酸受体(AMPARs)的辅助因子,在兴奋性突触可塑性以及海马依赖性学习和记忆中起关键作用。缺乏SynDIG4的小鼠GluA1和GluA2的表面表达减少,并且在单次强直刺激诱导的长时程增强和N-甲基-D-天冬氨酸受体(NMDAR)依赖性长时程抑制中受损。这些发现表明,SynDIG4可能通过细胞内运输机制在调节AMPAR分布中起重要作用;然而,SynDIG4控制AMPAR分布的确切作用仍不清楚。在这里,我们表征了基础条件下含GluA1的AMPAR的内吞作用和再循环。我们没有观察到基线内吞作用有任何变化;然而,我们确实观察到来自缺乏SynDIG4的小鼠的培养海马神经元中含GluA1的AMPAR再循环有显著减少。这导致细胞内GluA1和GluA2水平显著增加,以及这些亚基与Rab4阳性再循环内体的共定位增加。值得注意的是,缺乏SynDIG4的海马神经元中Rab4阳性和Rab11阳性囊泡之间的重叠增加,表明这些区室之间的运输受损。此外,我们的发现揭示了缺乏SynDIG4的海马神经元突触区域内表面GluA1减少。总的来说,这些结果表明,SynDIG4通过Rab4依赖性内体再循环途径调节含GluA1的AMPAR的分布,从而在基线条件下维持突触区域的AMPAR水平。SynDIG4的这种调节功能可能导致在缺乏SynDIG4的小鼠中观察到的GluA1依赖性突触可塑性缺陷和海马依赖性行为受损。

https://cdn.ncbi.nlm.nih.gov/pmc/blobs/bdb7/12133753/eeffb630ef59/fphar-16-1568908-g006.jpg
https://cdn.ncbi.nlm.nih.gov/pmc/blobs/bdb7/12133753/799cbb248dcb/fphar-16-1568908-g001.jpg
https://cdn.ncbi.nlm.nih.gov/pmc/blobs/bdb7/12133753/b0f5a02abda3/fphar-16-1568908-g002.jpg
https://cdn.ncbi.nlm.nih.gov/pmc/blobs/bdb7/12133753/a3c4091255f5/fphar-16-1568908-g003.jpg
https://cdn.ncbi.nlm.nih.gov/pmc/blobs/bdb7/12133753/9d542f911234/fphar-16-1568908-g004.jpg
https://cdn.ncbi.nlm.nih.gov/pmc/blobs/bdb7/12133753/1e658cd8c061/fphar-16-1568908-g005.jpg
https://cdn.ncbi.nlm.nih.gov/pmc/blobs/bdb7/12133753/eeffb630ef59/fphar-16-1568908-g006.jpg
https://cdn.ncbi.nlm.nih.gov/pmc/blobs/bdb7/12133753/799cbb248dcb/fphar-16-1568908-g001.jpg
https://cdn.ncbi.nlm.nih.gov/pmc/blobs/bdb7/12133753/b0f5a02abda3/fphar-16-1568908-g002.jpg
https://cdn.ncbi.nlm.nih.gov/pmc/blobs/bdb7/12133753/a3c4091255f5/fphar-16-1568908-g003.jpg
https://cdn.ncbi.nlm.nih.gov/pmc/blobs/bdb7/12133753/9d542f911234/fphar-16-1568908-g004.jpg
https://cdn.ncbi.nlm.nih.gov/pmc/blobs/bdb7/12133753/1e658cd8c061/fphar-16-1568908-g005.jpg
https://cdn.ncbi.nlm.nih.gov/pmc/blobs/bdb7/12133753/eeffb630ef59/fphar-16-1568908-g006.jpg

相似文献

1
Loss of SynDIG4/PRRT1 alters distribution of AMPA receptors in Rab4- and Rab11-positive endosomes and impairs basal AMPA receptor recycling.SynDIG4/PRRT1的缺失改变了AMPA受体在Rab4和Rab11阳性内体中的分布,并损害了基础AMPA受体的再循环。
Front Pharmacol. 2025 May 21;16:1568908. doi: 10.3389/fphar.2025.1568908. eCollection 2025.
2
Loss of SynDIG4/PRRT1 alters distribution of AMPA receptors in Rab4- and Rab11-positive endosomes and impairs basal AMPA receptor recycling.SynDIG4/PRRT1的缺失改变了AMPA受体在Rab4和Rab11阳性内体中的分布,并损害了基础AMPA受体循环。
bioRxiv. 2024 Dec 29:2024.12.29.630674. doi: 10.1101/2024.12.29.630674.
3
Functional characterization of endocytic signals in the SynDIG/PRRT family members SynDIG1 and SynDIG4 in heterologous cells and neurons.在异源细胞和神经元中对SynDIG/PRRT家族成员SynDIG1和SynDIG4内吞信号的功能表征。
Front Cell Neurosci. 2025 Jan 23;18:1526034. doi: 10.3389/fncel.2024.1526034. eCollection 2024.
4
Mutually Dependent Clustering of SynDIG4/PRRT1 and AMPA Receptor Subunits GluA1 and GluA2 in Heterologous Cells and Primary Neurons.SynDIG4/PRRT1与AMPA受体亚基GluA1和GluA2在异源细胞和原代神经元中的相互依赖性聚集
Front Mol Neurosci. 2022 Apr 8;15:788620. doi: 10.3389/fnmol.2022.788620. eCollection 2022.
5
Interaction and Subcellular Association of PRRT1/SynDIG4 With AMPA Receptors.PRRT1/SynDIG4与AMPA受体的相互作用及亚细胞定位
Front Synaptic Neurosci. 2021 Aug 2;13:705664. doi: 10.3389/fnsyn.2021.705664. eCollection 2021.
6
SynDIG4/Prrt1 Is Required for Excitatory Synapse Development and Plasticity Underlying Cognitive Function.SynDIG4/Prrt1 对于认知功能相关的兴奋性突触发育和可塑性是必需的。
Cell Rep. 2018 Feb 27;22(9):2246-2253. doi: 10.1016/j.celrep.2018.02.026.
7
PRRT1 regulates basal and plasticity-induced AMPA receptor trafficking.PRRT1 调节 AMPA 受体的基础和可塑性诱导转运。
Mol Cell Neurosci. 2019 Jul;98:155-163. doi: 10.1016/j.mcn.2019.06.008. Epub 2019 Jun 16.
8
Distribution of the SynDIG4/proline-rich transmembrane protein 1 in rat brain.SynDIG4/富含脯氨酸的跨膜蛋白1在大鼠脑中的分布。
J Comp Neurol. 2016 Aug 1;524(11):2266-80. doi: 10.1002/cne.23945. Epub 2015 Dec 29.
9
Expression and Interaction Proteomics of GluA1- and GluA3-Subunit-Containing AMPARs Reveal Distinct Protein Composition.表达和相互作用蛋白质组学揭示了 GluA1 和 GluA3 亚基组成的 AMPAR 具有独特的蛋白组成。
Cells. 2022 Nov 17;11(22):3648. doi: 10.3390/cells11223648.
10
Subunit-dependent and subunit-independent rules of AMPA receptor trafficking during chemical long-term depression in hippocampal neurons.AMPA 受体在海马神经元化学长时程压抑过程中的亚基依赖性和非亚基依赖性转运规律。
J Biol Chem. 2021 Aug;297(2):100949. doi: 10.1016/j.jbc.2021.100949. Epub 2021 Jul 10.

本文引用的文献

1
Functional characterization of endocytic signals in the SynDIG/PRRT family members SynDIG1 and SynDIG4 in heterologous cells and neurons.在异源细胞和神经元中对SynDIG/PRRT家族成员SynDIG1和SynDIG4内吞信号的功能表征。
Front Cell Neurosci. 2025 Jan 23;18:1526034. doi: 10.3389/fncel.2024.1526034. eCollection 2024.
2
Exploring the role of AMPA receptor auxiliary proteins in synaptic functions and diseases.探索AMPA受体辅助蛋白在突触功能和疾病中的作用。
FEBS J. 2025 May;292(10):2433-2478. doi: 10.1111/febs.17287. Epub 2024 Oct 11.
3
Half a century legacy of long-term potentiation.
半个世纪长时程增强的传承。
Curr Biol. 2024 Jul 8;34(13):R640-R662. doi: 10.1016/j.cub.2024.05.008.
4
IFITM3 blocks influenza virus entry by sorting lipids and stabilizing hemifusion.IFITM3 通过分选脂质和稳定半融合状态来阻断流感病毒的进入。
Cell Host Microbe. 2023 Apr 12;31(4):616-633.e20. doi: 10.1016/j.chom.2023.03.005. Epub 2023 Mar 31.
5
Mutually Dependent Clustering of SynDIG4/PRRT1 and AMPA Receptor Subunits GluA1 and GluA2 in Heterologous Cells and Primary Neurons.SynDIG4/PRRT1与AMPA受体亚基GluA1和GluA2在异源细胞和原代神经元中的相互依赖性聚集
Front Mol Neurosci. 2022 Apr 8;15:788620. doi: 10.3389/fnmol.2022.788620. eCollection 2022.
6
Interaction and Subcellular Association of PRRT1/SynDIG4 With AMPA Receptors.PRRT1/SynDIG4与AMPA受体的相互作用及亚细胞定位
Front Synaptic Neurosci. 2021 Aug 2;13:705664. doi: 10.3389/fnsyn.2021.705664. eCollection 2021.
7
Hippocampal AMPA receptor assemblies and mechanism of allosteric inhibition.海马 AMPA 受体组装体和变构抑制的机制。
Nature. 2021 Jun;594(7863):448-453. doi: 10.1038/s41586-021-03540-0. Epub 2021 May 12.
8
Dysregulated gene-associated biomarkers for Alzheimer's disease and aging.阿尔茨海默病和衰老的基因相关生物标志物失调
Transl Neurosci. 2021 Feb 5;12(1):83-95. doi: 10.1515/tnsci-2021-0009. eCollection 2021 Jan 1.
9
CD225 Proteins: A Family Portrait of Fusion Regulators.CD225 蛋白:融合调控因子的全家福。
Trends Genet. 2021 May;37(5):406-410. doi: 10.1016/j.tig.2021.01.004. Epub 2021 Jan 29.
10
PRRT1 regulates basal and plasticity-induced AMPA receptor trafficking.PRRT1 调节 AMPA 受体的基础和可塑性诱导转运。
Mol Cell Neurosci. 2019 Jul;98:155-163. doi: 10.1016/j.mcn.2019.06.008. Epub 2019 Jun 16.