Suppr超能文献

帕拉米韦通过减少小鼠细菌感染来预防慢性肝衰竭急性发作。

Panose prevents acute-on-chronic liver failure by reducing bacterial infection in mice.

作者信息

Li Jiaxin, Xie Shihao, Chen Meiling, Hong Changze, Chen Yuqi, Lyu Fengyuan, Tang Niexin, Chen Tianqi, Zhao Lingyan, Zou Weihao, Peng Hongjuan, Bao Jingna, Gu Peng, Schnabl Bernd, Chen Jinjun, Chen Peng

机构信息

Department of Pathophysiology, Guangdong Provincial Key Laboratory of Proteomics, School of Basic Medical Sciences, Southern Medical University, Guangzhou, China.

Hepatology Unit, Department of Infectious Diseases, Nanfang Hospital, Southern Medical University, Guangzhou, China.

出版信息

J Clin Invest. 2025 Jun 3;135(14). doi: 10.1172/JCI184653. eCollection 2025 Jul 15.

Abstract

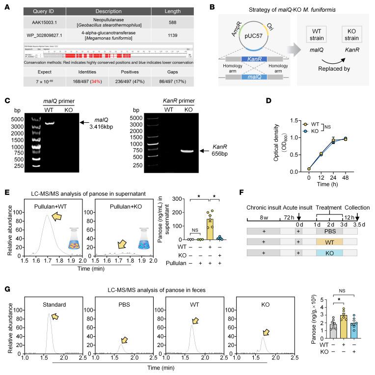
Acute-on-chronic liver failure (ACLF) is a leading cause of global liver-related mortality. Bacterial infection, especially in patients with decompensated cirrhosis, commonly triggers ACLF and is difficult to treat with antibiotics. Therefore, finding alternative strategies for preventing and managing bacterial infection is an urgent priority. Here, we observed that patients with bacterial infection and decompensated cirrhosis, as well as ACLF mice, exhibited lower fecal panose levels than uninfected controls. Megamonas funiformis, with 4α-glucanosyltransferase (4αGT) as a key enzyme for panose production, was identified as a potential panose producer. Animal experiments demonstrated that panose efficiently reduced liver injury and extended survival in ACLF mice by mitigating bacterial infection. Further results revealed that panose enhanced resistance to bacterial infection by inhibiting oxidative stress-induced gut barrier disruption, thereby limiting bacterial dissemination. Mechanistically, panose interacted with the solute carrier family 7 member 11 (SLC7A11, also known as xCT) protein to boost antioxidant glutathione levels in intestinal epithelial cells. These findings highlight panose's potential in preventing bacterial infection, offering a valuable insight into mitigating ACLF progression.

摘要

慢加急性肝衰竭(ACLF)是全球肝脏相关死亡的主要原因。细菌感染,尤其是失代偿期肝硬化患者的细菌感染,通常会引发ACLF,且难以用抗生素治疗。因此,寻找预防和控制细菌感染的替代策略是当务之急。在此,我们观察到细菌感染和失代偿期肝硬化患者以及ACLF小鼠的粪便潘糖水平低于未感染的对照组。以4α-葡聚糖基转移酶(4αGT)作为潘糖生成关键酶的梭形巨单胞菌被确定为潜在的潘糖产生菌。动物实验表明,潘糖通过减轻细菌感染有效减轻了ACLF小鼠的肝损伤并延长了其生存期。进一步结果显示,潘糖通过抑制氧化应激诱导的肠道屏障破坏增强了对细菌感染的抵抗力,从而限制了细菌播散。从机制上讲,潘糖与溶质载体家族7成员11(SLC7A11,也称为xCT)蛋白相互作用,以提高肠道上皮细胞中的抗氧化剂谷胱甘肽水平。这些发现突出了潘糖在预防细菌感染方面的潜力,为减轻ACLF进展提供了有价值的见解。

https://cdn.ncbi.nlm.nih.gov/pmc/blobs/d432/12259250/72cc74953e84/jci-135-184653-g248.jpg

文献检索

告别复杂PubMed语法,用中文像聊天一样搜索,搜遍4000万医学文献。AI智能推荐,让科研检索更轻松。

立即免费搜索

文件翻译

保留排版,准确专业,支持PDF/Word/PPT等文件格式,支持 12+语言互译。

免费翻译文档

深度研究

AI帮你快速写综述,25分钟生成高质量综述,智能提取关键信息,辅助科研写作。

立即免费体验