Ye Zhongjie, Duan Yuqing, Zhang Ao, Zhang Zixiong, Guo Saisai, Liu Qian, Yi Dongrong, Wang Xinlu, Zhao Jianyuan, Li Quanjie, Ma Ling, Ding Jiwei, Cen Shan, Li Xiaoyu
Institute of Medicinal Biotechnology, Chinese Academy of Medical Sciences and Peking Union Medical College, Beijing 100050, China.
Shenzhen Institute of Advanced Technology, Chinese Academy of Sciences, Shenzhen 518055, China.
Cells. 2025 May 28;14(11):790. doi: 10.3390/cells14110790.
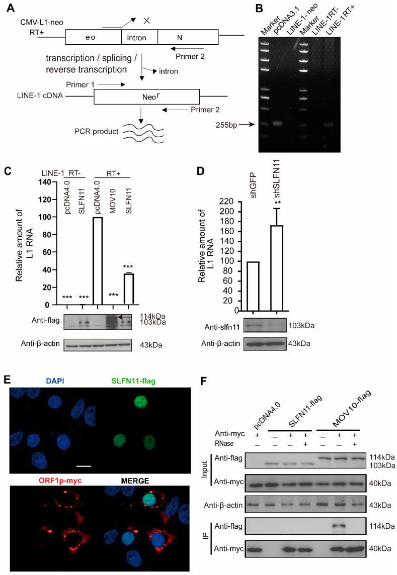
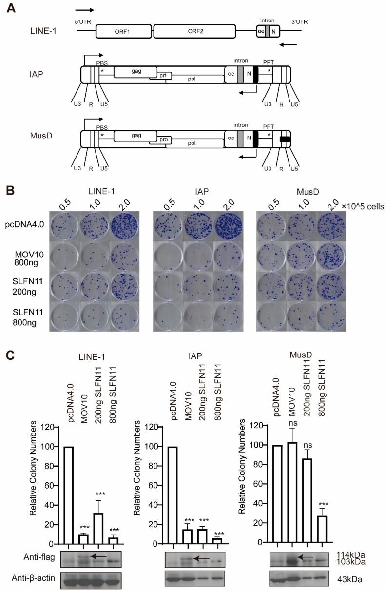
Long interspersed element-1 (LINE-1) is the only active autonomous transposon comprising about 17% of human genomes. LINE-1 transposition can cause the mutation and rearrangement of the host's genomic DNA. The host has, therefore, developed multiple mechanisms to restrict LINE-1 mobility. Here, we report that SLFN11, a member of the Schlafen family, can restrict LINE-1 retrotransposition, and the inhibitory activity requires its helicase domain. Mechanistically, SLFN11 specifically binds to the LINE-1 5' untranslated region (5'UTR) and blocks RNA polymerase II recruitment, thereby suppressing its transcription. Furthermore, SLFN11 promotes heterochromatinization, suggesting an epigenetic inhibition pathway.
长散在核元件1(LINE-1)是唯一活跃的自主转座子,约占人类基因组的17%。LINE-1转座可导致宿主基因组DNA的突变和重排。因此,宿主已发展出多种机制来限制LINE-1的移动性。在此,我们报告Schlafen家族成员SLFN11可限制LINE-1逆转录转座,且其抑制活性需要其解旋酶结构域。从机制上讲,SLFN11特异性结合LINE-1 5'非翻译区(5'UTR)并阻止RNA聚合酶II的募集,从而抑制其转录。此外,SLFN11促进异染色质化,提示存在一种表观遗传抑制途径。