Giglio Pedro Nogueira, Levy Débora, Favaron Phelipe Oliveira, Melo Lucas da Ponte, Reichert Cadiele Oliana, de Freitas Fábio Alessandro, Sampaio Silva Juliana, Teodoro Walcy Paganelli Rosolia, Bydlowski Sérgio Paulo, Demange Marco Kawamura
Instituto de Ortopedia e Traumatologia, Hospital das Clinicas, Faculdade de Medicina, Universidade de Sao Paulo-HCFMUSP, Sao Paulo 05403-010, Brazil.
Lipids, Oxidation and Cell Biology Team, Laboratory of Immunology (LIM19), Heart Institute (InCor), Faculdade de Medicina, Universidade de Sao Paulo-HCFMUSP, Sao Paulo 05403-010, Brazil.
Cells. 2025 Jun 3;14(11):830. doi: 10.3390/cells14110830.
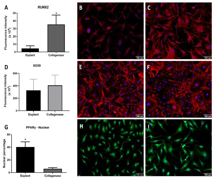
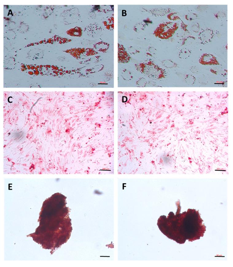
Cartilage-derived migratory cells show great potential for autologous use in cartilage repair surgery. However, their collection through arthroscopic biopsy has not been previously reported in individuals without osteoarthritis. This study aimed to characterize migratory cartilage cells isolated from arthroscopic biopsies of volunteers without osteoarthritis and compare them with cells obtained by enzymatic digestion. Cell cultures were successfully established using both methods-enzymatic digestion and cell migration-from cartilage explants, with no significant differences observed in stem cell markers or plasticity between the cell lines. Cells derived from both procedures exhibited characteristics of mesenchymal stem cell, including fibroblast-like morphology, expression of CD29, CD90, and CD105 markers, absence of hematopoietic and endothelial cell markers, and the ability to differentiate into adipocytes, chondrocytes, and osteoblasts under appropriate conditions. Cells obtained by migration showed lower expression of collagen I and II, along with reduce collagen II/collagen I ratio, both positively associated with chondral matrix production, as well as lower RUNX2 expression. However, no differences were found in the levels of SOX9, essential for chondrogenic differentiation, or in the expression of gene. expression was lower in cells obtained by migration. In conclusion, this study demonstrates that cartilage-derived migratory cells can be successfully obtained from arthroscopic biopsies of individuals without osteoarthritis, presenting comparable dedifferentiation and plasticity profiles. Furthermore, these cells express essential chondrogenic markers and proteins. Although further in vivo studies are needed to determine their effective regenerative potential, cartilage-derived migratory cells represent a promising avenue for cartilage repair strategies.
软骨来源的迁移细胞在软骨修复手术中自体应用具有巨大潜力。然而,此前尚未有在无骨关节炎个体中通过关节镜活检采集这些细胞的报道。本研究旨在对从无骨关节炎志愿者的关节镜活检中分离出的迁移软骨细胞进行特征描述,并将其与通过酶消化获得的细胞进行比较。使用酶消化和细胞迁移这两种方法均成功地从软骨外植体建立了细胞培养物,在细胞系之间的干细胞标志物或可塑性方面未观察到显著差异。两种方法获得的细胞均表现出间充质干细胞的特征,包括成纤维细胞样形态、CD29、CD90和CD105标志物的表达、造血和内皮细胞标志物的缺失,以及在适当条件下分化为脂肪细胞、软骨细胞和成骨细胞的能力。通过迁移获得的细胞显示出较低的I型和II型胶原蛋白表达,以及降低的II型胶原蛋白/I型胶原蛋白比率,两者均与软骨基质产生呈正相关,同时RUNX2表达也较低。然而,在软骨形成分化所必需的SOX9水平或基因表达方面未发现差异。迁移获得的细胞中 表达较低。总之,本研究表明,软骨来源的迁移细胞可以从无骨关节炎个体的关节镜活检中成功获得,呈现出可比的去分化和可塑性特征。此外,这些细胞表达必需的软骨形成标志物和蛋白质。尽管需要进一步的体内研究来确定它们的有效再生潜力,但软骨来源的迁移细胞代表了软骨修复策略的一个有前景的途径。