Zang Rongxin, Zhou Rui, Li Yaodong, Liu Zhouliang, Wu Huihao, Lu Liping, Xu Hongwei
College of Life Science and Engineering, Northwest Minzu University, Lanzhou 730100, China.
Engineering Research Center of Key Technology and Industrialization of Cell-Based Vaccine, Ministry of Education, Lanzhou 730030, China.
Foods. 2025 May 23;14(11):1863. doi: 10.3390/foods14111863.
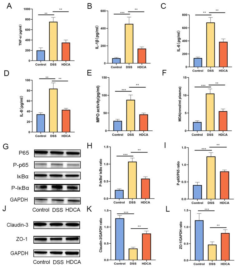
The pathogenesis of ulcerative colitis (UC) involves genetic, immunological, and environmental factors as well as gut microbiota dysbiosis. As a natural antioxidant with various pharmacological activities widely present in Oleaceae plants, oleuropein (OLE) exhibits anti-inflammatory, anti-tumor, antiviral, hypoglycemic, and cardioprotective effects. It has been validated that OLE extracted from olive oil can ameliorate UC. However, it remains unclear if and how OLE modulates the gut microbiota in the alleviation of UC. Therefore, this study was conducted to explore the mechanisms for OLE to alleviate UC induced by dextran sulfate sodium (DSS), with the focus placed on its regulatory function in the gut microbiota. The results indicated that OLE mitigated DSS-induced UC by enhancing the intestinal barrier function, reshaping the gut microbiota, and modulating bile acid metabolism. The fecal microbiota transplantation (FMT) experiment results further confirmed that the protective effect of OLE against UC could be mediated by alterations in the gut microbiota and their metabolites induced by OLE. Additionally, OLE increased the abundance of and certain bile acid metabolites in the colon, including hyodeoxycholic acid (HDCA). HDCA could upregulate the expression of ZO-1 and claudin-3, restoring intestinal barrier integrity. Simultaneously, HDCA could inhibit the activation of the nuclear factor kappa-B (NF-κB) signaling pathway in the colon and relieve colonic inflammation. Overall, it was corroborated that OLE alleviated DSS-induced UC by modulating the gut microbiota and altering bile acid metabolism.
溃疡性结肠炎(UC)的发病机制涉及遗传、免疫、环境因素以及肠道微生物群失调。橄榄苦苷(OLE)作为一种广泛存在于木犀科植物中的具有多种药理活性的天然抗氧化剂,具有抗炎、抗肿瘤、抗病毒、降血糖和心脏保护作用。已证实从橄榄油中提取的OLE可改善UC。然而,OLE在缓解UC过程中是否以及如何调节肠道微生物群仍不清楚。因此,本研究旨在探讨OLE缓解葡聚糖硫酸钠(DSS)诱导的UC的机制,重点关注其对肠道微生物群的调节功能。结果表明,OLE通过增强肠道屏障功能、重塑肠道微生物群和调节胆汁酸代谢来减轻DSS诱导的UC。粪便微生物群移植(FMT)实验结果进一步证实,OLE对UC的保护作用可由OLE诱导的肠道微生物群及其代谢产物的改变介导。此外,OLE增加了结肠中 以及某些胆汁酸代谢产物的丰度,包括猪去氧胆酸(HDCA)。HDCA可上调ZO-1和claudin-3的表达,恢复肠道屏障完整性。同时,HDCA可抑制结肠中核因子κB(NF-κB)信号通路的激活并减轻结肠炎症。总体而言,证实了OLE通过调节肠道微生物群和改变胆汁酸代谢来减轻DSS诱导的UC。