Suppr超能文献

ESRP1通过促进弥漫型胃癌中的铁死亡发挥抗肿瘤作用。

ESRP1 exerts anti-tumor role by promoting ferroptosis in diffuse-type gastric cancer.

作者信息

Xu Kang, Chen Hao, Zhu Xingyu, Li Han, Liu Xinyu, Sang Yaodong, Wang Xiaohan, Cui Xiaoling, Cai Baoshan, Shang Liang, Chong Wei, Li Leping

机构信息

Department of Gastrointestinal Surgery, Shandong Provincial Hospital, Shandong First Medical University, Jinan, 250021, China.

Shandong Provincial Laboratory of Translational Medicine Engineering for Digestive Tumors, Shandong Provincial Hospital, Jinan, 250021, China.

出版信息

J Exp Clin Cancer Res. 2025 Jun 18;44(1):176. doi: 10.1186/s13046-025-03435-2.

Abstract

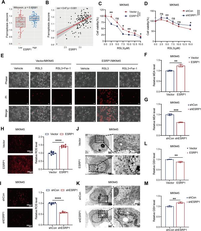
Diffuse-type gastric cancer (DGC) accounts for approximately one-third of gastric cancer cases, but it is clinically more aggressive and associated with poorer survival prognosis compared to intestinal-type gastric cancer (IGC). Our study revealed significantly reduced ESRP1 expression in DGC patients relative to IGC counterparts, with its high expression positively correlating with DGC patient prognosis. Both in vitro and in vivo experimental models demonstrated that ESRP1 has the ability to hinder the malignant progression of DGC. Mechanistically, ESRP1 interacts with DHCR7, a ferroptosis-promoting regulator, thereby upregulating DHCR7 expression and enhancing ferroptosis susceptibility in DGC cells. In DGC patients with high ESRP1 expression, ferroptosis-inducing therapy emerges as a promising treatment alternative. Moreover, for ESRP1-low DGC cases, we identified several potent small-molecule drugs. These findings collectively position ESRP1 as a potential therapeutic target for DGC intervention.

摘要

弥漫型胃癌(DGC)约占胃癌病例的三分之一,但与肠型胃癌(IGC)相比,其在临床上侵袭性更强,生存预后更差。我们的研究显示,与IGC患者相比,DGC患者中ESRP1表达显著降低,其高表达与DGC患者预后呈正相关。体外和体内实验模型均表明,ESRP1具有抑制DGC恶性进展的能力。机制上,ESRP1与促进铁死亡的调节因子DHCR7相互作用,从而上调DHCR7表达并增强DGC细胞对铁死亡的易感性。在ESRP1高表达的DGC患者中,诱导铁死亡疗法成为一种有前景的治疗选择。此外,对于ESRP1低表达的DGC病例,我们鉴定出了几种有效的小分子药物。这些发现共同将ESRP1定位为DGC干预的潜在治疗靶点。

https://cdn.ncbi.nlm.nih.gov/pmc/blobs/dda4/12175430/bfb0c4441e0f/13046_2025_3435_Fig1_HTML.jpg

文献检索

告别复杂PubMed语法,用中文像聊天一样搜索,搜遍4000万医学文献。AI智能推荐,让科研检索更轻松。

立即免费搜索

文件翻译

保留排版,准确专业,支持PDF/Word/PPT等文件格式,支持 12+语言互译。

免费翻译文档

深度研究

AI帮你快速写综述,25分钟生成高质量综述,智能提取关键信息,辅助科研写作。

立即免费体验