Suppr超能文献

甜菜碱通过上调内皮型一氧化氮合酶/一氧化氮信号通路保护脑微血管内皮细胞并改善高血压诱导的认知功能障碍。

Betaine protects cerebral microvascular endothelium and ameliorates hypertension-induced cognitive dysfunction via upregulation of the endothelial nitric oxide synthase/nitric monoxide signaling pathway.

作者信息

Sun Jiale, Zhang Wenjuan, Wang Xueying, Zhao Xiaomin, Gao Shan

机构信息

School of Pharmaceutical Sciences, Shandong First Medical University & Shandong Academy of Medical Sciences.

Key Laboratory of Endocrine Glucose & Lipids Metabolism and Brain Aging, Ministry of Education, Jinan, Shandong, China.

出版信息

J Hypertens. 2025 Sep 1;43(9):1529-1538. doi: 10.1097/HJH.0000000000004085. Epub 2025 Jun 16.

Abstract

OBJECTIVES

Hypertension-induced endothelial damage in cerebral microvessels is a key factor contributing to vascular cognitive impairment (VCI). Endothelial function stabilization considerably depends on the endothelial nitric oxide synthase (eNOS)/nitrogen monoxide (NO) pathway. Furthermore, the eNOS/NO signaling pathway plays a role in stabilizing the vascular endothelium. Although betaine (bet) has been shown to improve cognitive dysfunction, its underlying mechanisms remain unclear. Therefore, this study aimed to determine whether betaine protects cognitive function by regulating eNOS/NO activity.

METHODS

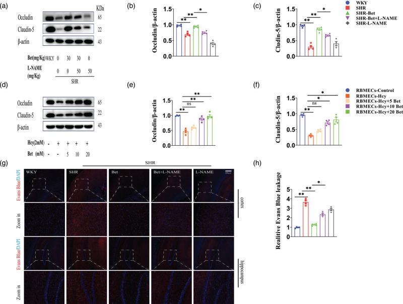
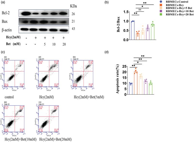
Male 7-month-old spontaneously hypertensive rats (SHR) were randomly assigned to four groups: SHR, Bet, Bet and N(G)-Nitroarginine methyl ester hydrochloride (L-NAME), and L-NAME groups. Male 7-month-old Wistar Kyoto rats (WKY) served as controls. All animals received treatment or saline for 4 weeks. In-vitro experiments were conducted using rat brain microvascular endothelial cells (RBMECs) treated with either homocysteine (Hcy) or betaine. Behavioral experiments, western blotting, pathological tissue staining, Doppler ultrasound technique, and ELISA were employed to assess the impact of hypertension on cognitive and endothelial functions.

RESULTS

Hypertension led to cognitive decline in SHR by causing endothelial dysfunction, blood-brain barrier disruption, inflammation, oxidative stress, and apoptosis. Bet administration significantly improved these pathological indicators of cognitive impairment; however, the eNOS inhibitor L-NAME reversed its effects.

CONCLUSION

Our findings suggest that betaine protects vascular endothelium and improves VCI by modulating the eNOS/NO signaling pathway.

摘要

目的

高血压引起的脑微血管内皮损伤是导致血管性认知障碍(VCI)的关键因素。内皮功能的稳定在很大程度上依赖于内皮型一氧化氮合酶(eNOS)/一氧化氮(NO)途径。此外,eNOS/NO信号通路在稳定血管内皮方面发挥作用。尽管甜菜碱(bet)已被证明可改善认知功能障碍,但其潜在机制仍不清楚。因此,本研究旨在确定甜菜碱是否通过调节eNOS/NO活性来保护认知功能。

方法

将7月龄雄性自发性高血压大鼠(SHR)随机分为四组:SHR组、甜菜碱组、甜菜碱与盐酸N-硝基-L-精氨酸甲酯(L-NAME)联合组和L-NAME组。7月龄雄性Wistar Kyoto大鼠(WKY)作为对照。所有动物接受治疗或生理盐水处理4周。使用经同型半胱氨酸(Hcy)或甜菜碱处理的大鼠脑微血管内皮细胞(RBMECs)进行体外实验。采用行为学实验、蛋白质印迹法、病理组织染色、多普勒超声技术和酶联免疫吸附测定(ELISA)来评估高血压对认知和内皮功能的影响。

结果

高血压通过引起内皮功能障碍、血脑屏障破坏、炎症、氧化应激和细胞凋亡导致SHR认知功能下降。给予甜菜碱可显著改善这些认知障碍的病理指标;然而,eNOS抑制剂L-NAME可逆转其作用。

结论

我们的研究结果表明,甜菜碱通过调节eNOS/NO信号通路保护血管内皮并改善VCI。

https://cdn.ncbi.nlm.nih.gov/pmc/blobs/0fc7/12337935/fc0eb89b7e18/jhype-43-1529-g001.jpg

文献检索

告别复杂PubMed语法,用中文像聊天一样搜索,搜遍4000万医学文献。AI智能推荐,让科研检索更轻松。

立即免费搜索

文件翻译

保留排版,准确专业,支持PDF/Word/PPT等文件格式,支持 12+语言互译。

免费翻译文档

深度研究

AI帮你快速写综述,25分钟生成高质量综述,智能提取关键信息,辅助科研写作。

立即免费体验