Zhu Xiaoxiao, Jin Feng, Yang Guangyuan, Zhuang Tian, Zhang Cangcang, Zhou Hanjing, Niu Xiaojia, Wang Hongchen, Wu Daqiang
Department of Pathogenic Biology and Immunology, College of Integrated Chinese and Western Medicine, Anhui University of Chinese Medicine, 350 Longzihu Road, Hefei 230012, China.
Key Laboratory of Xin'an Medicine, Ministry of Education, College of Nursing, Anhui University of Chinese Medicine, 350 Longzihu Road, Hefei 230038, China.
J Fungi (Basel). 2024 May 30;10(6):391. doi: 10.3390/jof10060391.
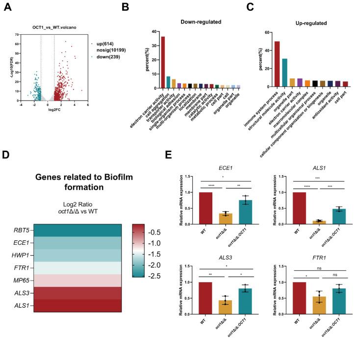
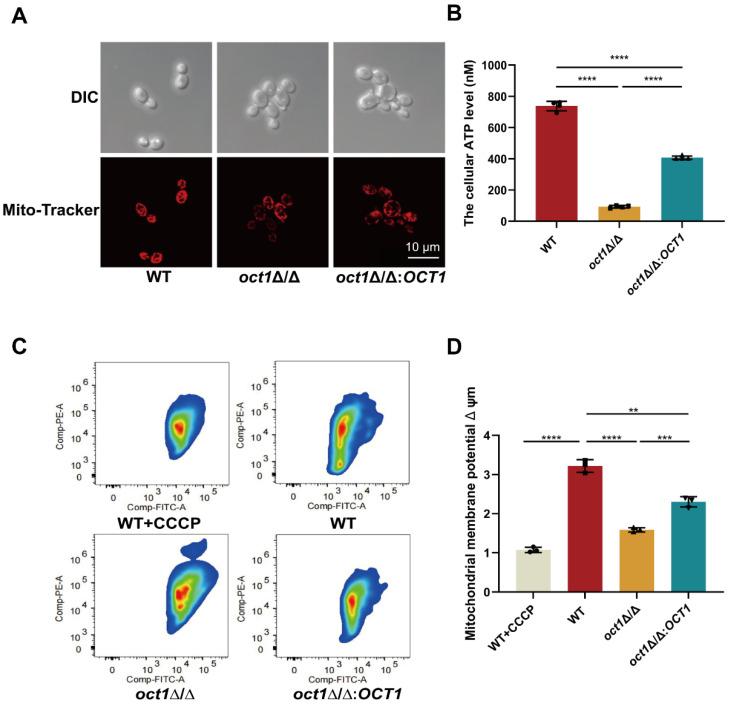
Mitochondria, as the core metabolic organelles, play a crucial role in aerobic respiration/biosynthesis in fungi. Numerous studies have demonstrated a close relationship between mitochondria and virulence and drug resistance. Here, we report an octapeptide-aminopeptidase located in the mitochondrial matrix named Oct1p. Its homolog in the model fungus is one of the key proteins in maintaining mitochondrial respiration and protein stability. In this study, we utilized evolutionary tree analysis, gene knockout experiments, mitochondrial function detection, and other methods to demonstrate the impact of Oct1p on the mitochondrial function of . Furthermore, through transcriptome analysis, real-time quantitative PCR, and morphological observation, we discovered that the absence of Oct1p results in functional abnormalities in , affecting hyphal growth, cell adhesion, and biofilm formation. Finally, the in vivo results of the infection of larvae and vulvovaginal candidiasis in mice indicate that the loss of Oct1p led to the decreased virulence of . In conclusion, this study provides a solid theoretical foundation for treating Candida diseases, developing new targeted drugs, and serves as a valuable reference for investigating the connection between mitochondria and virulence in other pathogenic fungi.
线粒体作为核心代谢细胞器,在真菌的有氧呼吸/生物合成中起着关键作用。大量研究表明线粒体与毒力和耐药性之间存在密切关系。在此,我们报道一种位于线粒体基质中的八肽氨肽酶,命名为Oct1p。其在模式真菌中的同源物是维持线粒体呼吸和蛋白质稳定性的关键蛋白之一。在本研究中,我们利用进化树分析、基因敲除实验、线粒体功能检测等方法,证明了Oct1p对[具体真菌名称]线粒体功能的影响。此外,通过转录组分析、实时定量PCR和形态学观察,我们发现Oct1p的缺失导致[具体真菌名称]功能异常,影响菌丝生长、细胞黏附及生物膜形成。最后,对幼虫感染及小鼠外阴阴道念珠菌病的体内实验结果表明,Oct1p的缺失导致[具体真菌名称]毒力下降。总之,本研究为治疗念珠菌病、开发新的靶向药物提供了坚实的理论基础,并为研究其他致病真菌中线粒体与毒力之间的联系提供了有价值的参考。