• 文献检索
  • 文档翻译
  • 深度研究
  • 学术资讯
  • Suppr Zotero 插件Zotero 插件
  • 邀请有礼
  • 套餐&价格
  • 历史记录
应用&插件
Suppr Zotero 插件Zotero 插件浏览器插件Mac 客户端Windows 客户端微信小程序
定价
高级版会员购买积分包购买API积分包
服务
文献检索文档翻译深度研究API 文档MCP 服务
关于我们
关于 Suppr公司介绍联系我们用户协议隐私条款
关注我们

Suppr 超能文献

核心技术专利:CN118964589B侵权必究
粤ICP备2023148730 号-1Suppr @ 2026

文献检索

告别复杂PubMed语法,用中文像聊天一样搜索,搜遍4000万医学文献。AI智能推荐,让科研检索更轻松。

立即免费搜索

文件翻译

保留排版,准确专业,支持PDF/Word/PPT等文件格式,支持 12+语言互译。

免费翻译文档

深度研究

AI帮你快速写综述,25分钟生成高质量综述,智能提取关键信息,辅助科研写作。

立即免费体验

棕榈酰化驱动的低级别胶质瘤免疫失调与预后特征:一项多组学及功能验证研究

Palmitoylation-driven immune dysregulation and prognostic signature in low-grade glioma: a multi-omics and functional validation study.

作者信息

Wang Zehao, Yu Tianlun, Liu Yuqiao, Wu Yufan, Hu Jingqing

机构信息

School of Basic Medical Sciences, Chengdu University of Traditional Chinese Medicine, Chengdu, Sichuan, China.

Clinical Laboratory, Kunshan Rehabilitation Hospital, Zhou Shi Branch, Kunshan Traditional Chinese Medicine Hospital, Kunshan, China.

出版信息

Front Pharmacol. 2025 Jun 4;16:1586921. doi: 10.3389/fphar.2025.1586921. eCollection 2025.

DOI:10.3389/fphar.2025.1586921
PMID:40535771
原文链接:https://pmc.ncbi.nlm.nih.gov/articles/PMC12175176/
Abstract

BACKGROUND

Palmitoylation, a critical post-translational modification, regulates protein localization and function in cancer. However, its role in glioma progression, immune modulation, and prognosis remains poorly understood.

METHODS

We integrated transcriptomic, clinical, and mutation data from multicenter cohorts to analyze 30 palmitoylation-related genes in low-grade gliomas (LGG). Consensus clustering, differential expression analysis, and LASSO regression were employed to define palmitoylation clusters, identify prognostic genes, and construct a risk signature. The evaluation of immune infiltration and immunotherapy efficacy was further conducted across different risk groups. In the palmitoylation-related risk model, IGFBP2 was functionally validated through siRNA-mediated knockdown and a series of assays, including EdU incorporation, cell cycle analysis, wound healing, and transwell migration assays.

RESULTS

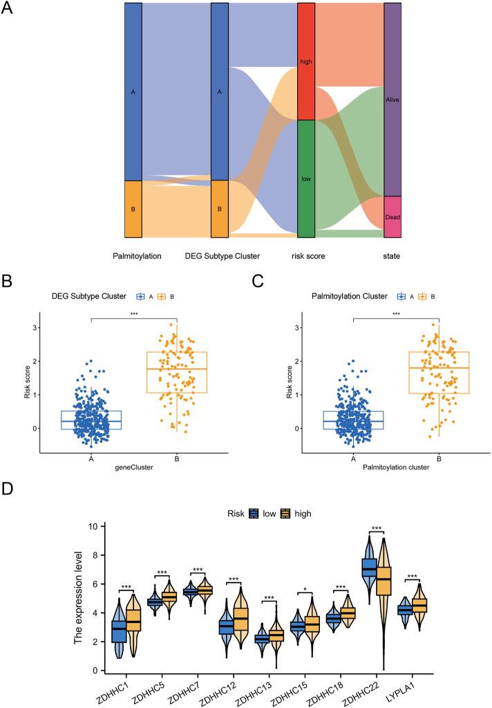
Two palmitoylation clusters (A/B) were identified, with Cluster B exhibiting poorer survival ( < 0.001), enriched JAK-STAT signaling, and elevated immune infiltration (M1/M2 macrophages, CD8 T cells). A five-gene prognostic signature (, , , , ) demonstrated robust predictive accuracy in training (AUC 0.92-0.94) and validation cohorts (AUC 0.68-0.83). High-risk patients showed upregulated PD-1, PD-L1, and CTLA4 ( < 0.001) and higher TIDE scores, indicative of immune dysfunction. IGFBP2 knockdown suppressed glioma cell proliferation ( < 0.01) and migration ( < 0.001), linking it to tumor aggressiveness.

CONCLUSION

Palmitoylation plays a pivotal role in LGG progression by influencing immune evasion and stromal interactions. The developed prognostic signature and nomogram offer practical tools for risk stratification in clinical settings, with IGFBP2 identified as a promising therapeutic target. These insights highlight the potential of palmitoylation-focused therapies to enhance outcomes for LGG patients.

摘要

背景

棕榈酰化是一种关键的翻译后修饰,可调节癌症中的蛋白质定位和功能。然而,其在胶质瘤进展、免疫调节和预后中的作用仍知之甚少。

方法

我们整合了多中心队列的转录组、临床和突变数据,以分析低级别胶质瘤(LGG)中30个与棕榈酰化相关的基因。采用共识聚类、差异表达分析和LASSO回归来定义棕榈酰化簇、鉴定预后基因并构建风险特征。进一步对不同风险组进行免疫浸润和免疫治疗疗效评估。在与棕榈酰化相关的风险模型中,通过siRNA介导的敲低和一系列实验,包括EdU掺入、细胞周期分析、伤口愈合和transwell迁移实验,对IGFBP2进行了功能验证。

结果

鉴定出两个棕榈酰化簇(A/B),簇B的生存率较差(<0.001),JAK-STAT信号富集,免疫浸润增加(M1/M2巨噬细胞、CD8 T细胞)。一个五基因预后特征(,,,,)在训练队列(AUC 0.92 - 0.94)和验证队列(AUC 0.68 - 0.83)中显示出强大的预测准确性。高危患者的PD-1、PD-L1和CTLA4上调(<0.001),TIDE评分更高,表明免疫功能障碍。IGFBP2敲低抑制了胶质瘤细胞的增殖(<0.01)和迁移(<0.001),将其与肿瘤侵袭性联系起来。

结论

棕榈酰化通过影响免疫逃逸和基质相互作用在LGG进展中起关键作用。所开发的预后特征和列线图为临床环境中的风险分层提供了实用工具,IGFBP2被确定为有前景的治疗靶点。这些见解突出了以棕榈酰化为重点的疗法改善LGG患者预后的潜力。

https://cdn.ncbi.nlm.nih.gov/pmc/blobs/9dbe/12175176/2331403e4096/fphar-16-1586921-g008.jpg
https://cdn.ncbi.nlm.nih.gov/pmc/blobs/9dbe/12175176/a08b38aa1375/fphar-16-1586921-g001.jpg
https://cdn.ncbi.nlm.nih.gov/pmc/blobs/9dbe/12175176/add0a2f2724e/fphar-16-1586921-g002.jpg
https://cdn.ncbi.nlm.nih.gov/pmc/blobs/9dbe/12175176/5d99a54ae8a2/fphar-16-1586921-g003.jpg
https://cdn.ncbi.nlm.nih.gov/pmc/blobs/9dbe/12175176/9af8f6469ed0/fphar-16-1586921-g005.jpg
https://cdn.ncbi.nlm.nih.gov/pmc/blobs/9dbe/12175176/5ce71438ca83/fphar-16-1586921-g006.jpg
https://cdn.ncbi.nlm.nih.gov/pmc/blobs/9dbe/12175176/32cc90261fbf/fphar-16-1586921-g007.jpg
https://cdn.ncbi.nlm.nih.gov/pmc/blobs/9dbe/12175176/2331403e4096/fphar-16-1586921-g008.jpg
https://cdn.ncbi.nlm.nih.gov/pmc/blobs/9dbe/12175176/a08b38aa1375/fphar-16-1586921-g001.jpg
https://cdn.ncbi.nlm.nih.gov/pmc/blobs/9dbe/12175176/add0a2f2724e/fphar-16-1586921-g002.jpg
https://cdn.ncbi.nlm.nih.gov/pmc/blobs/9dbe/12175176/5d99a54ae8a2/fphar-16-1586921-g003.jpg
https://cdn.ncbi.nlm.nih.gov/pmc/blobs/9dbe/12175176/9af8f6469ed0/fphar-16-1586921-g005.jpg
https://cdn.ncbi.nlm.nih.gov/pmc/blobs/9dbe/12175176/5ce71438ca83/fphar-16-1586921-g006.jpg
https://cdn.ncbi.nlm.nih.gov/pmc/blobs/9dbe/12175176/32cc90261fbf/fphar-16-1586921-g007.jpg
https://cdn.ncbi.nlm.nih.gov/pmc/blobs/9dbe/12175176/2331403e4096/fphar-16-1586921-g008.jpg

相似文献

1
Palmitoylation-driven immune dysregulation and prognostic signature in low-grade glioma: a multi-omics and functional validation study.棕榈酰化驱动的低级别胶质瘤免疫失调与预后特征:一项多组学及功能验证研究
Front Pharmacol. 2025 Jun 4;16:1586921. doi: 10.3389/fphar.2025.1586921. eCollection 2025.
2
Construction and validation of a prognostic model for glioma: an analysis based on mismatch repair-related genes and their correlation with clinicopathological features.胶质瘤预后模型的构建与验证:基于错配修复相关基因及其与临床病理特征相关性的分析
Transl Cancer Res. 2025 May 30;14(5):2690-2706. doi: 10.21037/tcr-24-2045. Epub 2025 May 9.
3
Comprehensive pan-cancer analysis reveals NTN1 as an immune infiltrate risk factor and its potential prognostic value in SKCM.全面的泛癌分析揭示NTN1作为一种免疫浸润风险因素及其在皮肤黑色素瘤中的潜在预后价值。
Sci Rep. 2025 Jan 25;15(1):3223. doi: 10.1038/s41598-025-85444-x.
4
The impact of de novo lipogenesis on predicting survival and clinical therapy: an exploration based on a multigene prognostic model in hepatocellular carcinoma.从头脂肪生成对预测生存和临床治疗的影响:基于肝细胞癌多基因预后模型的探索
J Transl Med. 2025 Jun 18;23(1):679. doi: 10.1186/s12967-025-06704-y.
5
Integrated pan-cancer analysis of ADM's role in prognosis, immune modulation and resistance.ADM在预后、免疫调节和耐药性方面作用的综合泛癌分析
Front Immunol. 2025 Jun 3;16:1573250. doi: 10.3389/fimmu.2025.1573250. eCollection 2025.
6
Machine learning-driven prognostic model based on sphingolipid-related gene signature in pancreatic cancer: development and validation.基于鞘脂相关基因特征的机器学习驱动的胰腺癌预后模型:开发与验证
Transl Cancer Res. 2025 May 30;14(5):2779-2796. doi: 10.21037/tcr-24-1893. Epub 2025 May 26.
7
Molecular feature-based classification of retroperitoneal liposarcoma: a prospective cohort study.基于分子特征的腹膜后脂肪肉瘤分类:一项前瞻性队列研究。
Elife. 2025 May 23;14:RP100887. doi: 10.7554/eLife.100887.
8
Comprehensive single-cell chromatin and transcriptomic profiling of peripheral immune cells in nonsegmental vitiligo.非节段性白癜风外周免疫细胞的单细胞染色质和转录组综合分析
Br J Dermatol. 2025 Jun 20;193(1):115-124. doi: 10.1093/bjd/ljaf041.
9
Development and validation of a Log odds of negative lymph nodes/T stage ratio-based prognostic model for gastric cancer.基于阴性淋巴结/肿瘤分期比值的胃癌对数优势预后模型的开发与验证
Front Oncol. 2025 Jun 3;15:1554270. doi: 10.3389/fonc.2025.1554270. eCollection 2025.
10
Paraptosis-related classification and risk signature for prognosis prediction and immunotherapy assessment in gastric cancer.用于胃癌预后预测和免疫治疗评估的副凋亡相关分类及风险特征
Discov Oncol. 2025 Jun 16;16(1):1125. doi: 10.1007/s12672-025-02996-0.

本文引用的文献

1
Protein palmitoylation: biological functions, disease, and therapeutic targets.蛋白质棕榈酰化:生物学功能、疾病及治疗靶点。
MedComm (2020). 2025 Feb 21;6(3):e70096. doi: 10.1002/mco2.70096. eCollection 2025 Mar.
2
The role of HMGA2 in activating the IGFBP2 expression to promote angiogenesis and LUAD metastasis via the PI3K/AKT/VEGFA signaling pathway.HMGA2 通过激活 IGFBP2 表达促进血管生成和 LUAD 转移的作用机制是通过 PI3K/AKT/VEGFA 信号通路。
Neoplasma. 2024 Feb;71(1):22-36. doi: 10.4149/neo_2024_230907N476. Epub 2024 Jan 23.
3
TIMP1/CHI3L1 facilitates glioma progression and immunosuppression via NF-κB activation.
TIMP1/CHI3L1 通过 NF-κB 激活促进胶质瘤的进展和免疫抑制。
Biochim Biophys Acta Mol Basis Dis. 2024 Mar;1870(3):167041. doi: 10.1016/j.bbadis.2024.167041. Epub 2024 Jan 28.
4
Identification of Co-diagnostic Genes for Heart Failure and Hepatocellular Carcinoma Through WGCNA and Machine Learning Algorithms.通过 WGCNA 和机器学习算法鉴定心力衰竭和肝细胞癌的共诊断基因。
Mol Biotechnol. 2024 May;66(5):1229-1245. doi: 10.1007/s12033-023-01025-1. Epub 2024 Jan 18.
5
KLC1-ROS1 Fusion Exerts Oncogenic Properties of Glioma Cells via Specific Activation of JAK-STAT Pathway.KLC1-ROS1融合通过JAK-STAT通路的特异性激活发挥胶质瘤细胞的致癌特性。
Cancers (Basel). 2023 Dec 19;16(1):9. doi: 10.3390/cancers16010009.
6
S-palmitoylation regulates innate immune signaling pathways: molecular mechanisms and targeted therapies.S-棕榈酰化修饰调控天然免疫信号通路:分子机制与靶向治疗
Eur J Immunol. 2023 Oct;53(10):e2350476. doi: 10.1002/eji.202350476. Epub 2023 Jun 27.
7
The JAK-STAT pathway at 30: Much learned, much more to do.JAK-STAT 通路 30 年:学无止境,任重道远。
Cell. 2022 Oct 13;185(21):3857-3876. doi: 10.1016/j.cell.2022.09.023.
8
Glioma progression is shaped by genetic evolution and microenvironment interactions.胶质瘤的进展是由遗传进化和微环境相互作用决定的。
Cell. 2022 Jun 9;185(12):2184-2199.e16. doi: 10.1016/j.cell.2022.04.038. Epub 2022 May 31.
9
Pathological implication of protein post-translational modifications in cancer.蛋白质翻译后修饰在癌症中的病理意义
Mol Aspects Med. 2022 Aug;86:101097. doi: 10.1016/j.mam.2022.101097. Epub 2022 Apr 7.
10
Comprehensive Analysis of Prognostic Microenvironment-Related Genes in Invasive Breast Cancer.浸润性乳腺癌预后微环境相关基因的综合分析
Front Oncol. 2022 Jan 3;11:576911. doi: 10.3389/fonc.2021.576911. eCollection 2021.