• 文献检索
  • 文档翻译
  • 深度研究
  • 学术资讯
  • Suppr Zotero 插件Zotero 插件
  • 邀请有礼
  • 套餐&价格
  • 历史记录
应用&插件
Suppr Zotero 插件Zotero 插件浏览器插件Mac 客户端Windows 客户端微信小程序
定价
高级版会员购买积分包购买API积分包
服务
文献检索文档翻译深度研究API 文档MCP 服务
关于我们
关于 Suppr公司介绍联系我们用户协议隐私条款
关注我们

Suppr 超能文献

核心技术专利:CN118964589B侵权必究
粤ICP备2023148730 号-1Suppr @ 2026

文献检索

告别复杂PubMed语法,用中文像聊天一样搜索,搜遍4000万医学文献。AI智能推荐,让科研检索更轻松。

立即免费搜索

文件翻译

保留排版,准确专业,支持PDF/Word/PPT等文件格式,支持 12+语言互译。

免费翻译文档

深度研究

AI帮你快速写综述,25分钟生成高质量综述,智能提取关键信息,辅助科研写作。

立即免费体验

利用CRISPR/Cas9敲入和分裂荧光蛋白在盘基网柄菌中进行高效内源性蛋白质标记

Efficient endogenous protein labelling in Dictyostelium using CRISPR/Cas9 knock-in and split fluorescent proteins.

作者信息

Yamashita Kensuke, Muramoto Tetsuya

机构信息

Department of Biology, Faculty of Science, Toho University, Funabashi, Chiba, Japan.

出版信息

PLoS One. 2025 Jun 20;20(6):e0326577. doi: 10.1371/journal.pone.0326577. eCollection 2025.

DOI:10.1371/journal.pone.0326577
PMID:40540504
原文链接:https://pmc.ncbi.nlm.nih.gov/articles/PMC12180633/
Abstract

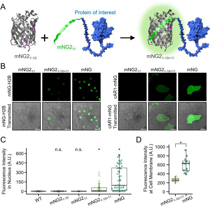
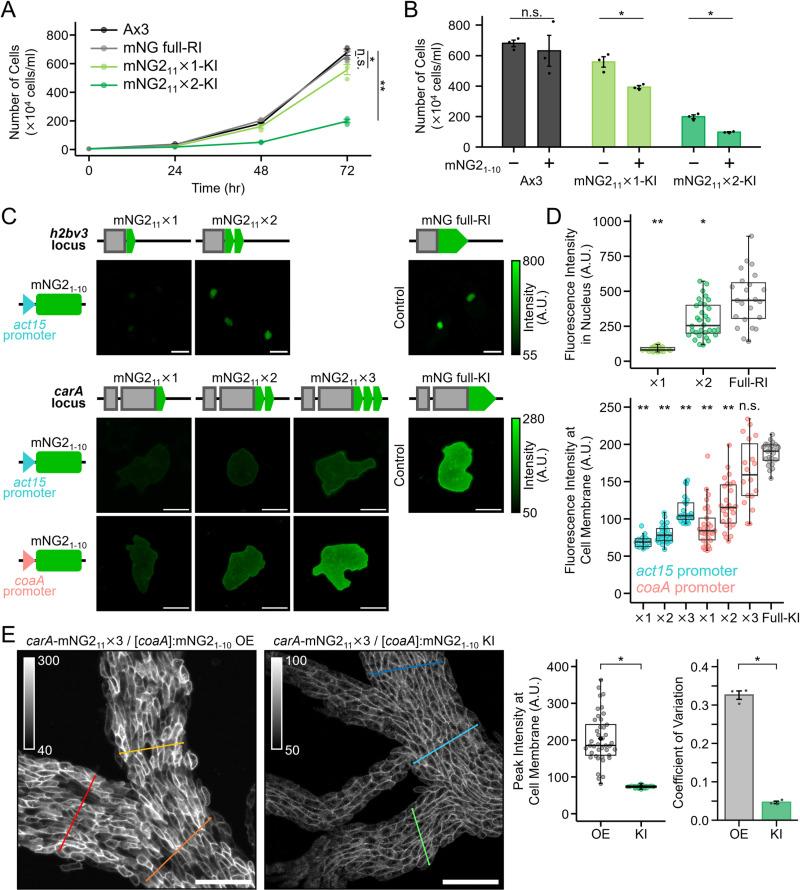
Fluorescent protein tagging is a powerful technique for visualising protein dynamics; however, full-length fluorescent protein knock-in can be inefficient at certain genomic loci, making it challenging to achieve stable and uniform expression. To address this issue, we used CRISPR/Cas9-mediated knock-in strategies with split fluorescent proteins in Dictyostelium discoideum. This approach enabled efficient integration of the short mNeonGreen2 (mNG2) fragment, mNG211, particularly at functionally critical loci such as major histone h2bv3, where full-length tagging was unsuccessful. Our analysis revealed that inserting tandem repeats of mNG211 at the h2bv3 locus progressively impaired cell proliferation, indicating that functional disruption depends on insert size. These findings suggest that using short tags like mNG211 minimises functional interference and facilitates knock-in at sensitive loci. We further optimised the fluorescence intensity by fine-tuning the expression of the long fragment, mNG21-10, and introducing tandem repeats of mNG211. This approach provides a reliable method for precise and stable endogenous protein labelling, facilitating live-cell imaging and functional studies in D. discoideum.

摘要

荧光蛋白标记是一种可视化蛋白质动态的强大技术;然而,全长荧光蛋白敲入在某些基因组位点可能效率低下,使得实现稳定且均匀的表达具有挑战性。为了解决这个问题,我们在盘基网柄菌中使用了CRISPR/Cas9介导的带有分裂荧光蛋白的敲入策略。这种方法能够有效地整合短的mNeonGreen2(mNG2)片段mNG211,尤其是在功能关键位点,如主要组蛋白h2bv3,在这些位点全长标记未成功。我们的分析表明,在h2bv3位点插入mNG211的串联重复会逐渐损害细胞增殖,这表明功能破坏取决于插入片段的大小。这些发现表明,使用像mNG211这样的短标签可将功能干扰降至最低,并有助于在敏感位点进行敲入。我们通过微调长片段mNG21-10的表达并引入mNG211的串联重复进一步优化了荧光强度。这种方法为精确且稳定的内源性蛋白质标记提供了一种可靠的方法,便于在盘基网柄菌中进行活细胞成像和功能研究。

https://cdn.ncbi.nlm.nih.gov/pmc/blobs/3f1f/12180633/e73ab4155fca/pone.0326577.g005.jpg
https://cdn.ncbi.nlm.nih.gov/pmc/blobs/3f1f/12180633/71d9337498e8/pone.0326577.g001.jpg
https://cdn.ncbi.nlm.nih.gov/pmc/blobs/3f1f/12180633/889c490197f9/pone.0326577.g002.jpg
https://cdn.ncbi.nlm.nih.gov/pmc/blobs/3f1f/12180633/307c5b5a8ddc/pone.0326577.g003.jpg
https://cdn.ncbi.nlm.nih.gov/pmc/blobs/3f1f/12180633/8a8fd6c54115/pone.0326577.g004.jpg
https://cdn.ncbi.nlm.nih.gov/pmc/blobs/3f1f/12180633/e73ab4155fca/pone.0326577.g005.jpg
https://cdn.ncbi.nlm.nih.gov/pmc/blobs/3f1f/12180633/71d9337498e8/pone.0326577.g001.jpg
https://cdn.ncbi.nlm.nih.gov/pmc/blobs/3f1f/12180633/889c490197f9/pone.0326577.g002.jpg
https://cdn.ncbi.nlm.nih.gov/pmc/blobs/3f1f/12180633/307c5b5a8ddc/pone.0326577.g003.jpg
https://cdn.ncbi.nlm.nih.gov/pmc/blobs/3f1f/12180633/8a8fd6c54115/pone.0326577.g004.jpg
https://cdn.ncbi.nlm.nih.gov/pmc/blobs/3f1f/12180633/e73ab4155fca/pone.0326577.g005.jpg

相似文献

1
Efficient endogenous protein labelling in Dictyostelium using CRISPR/Cas9 knock-in and split fluorescent proteins.利用CRISPR/Cas9敲入和分裂荧光蛋白在盘基网柄菌中进行高效内源性蛋白质标记
PLoS One. 2025 Jun 20;20(6):e0326577. doi: 10.1371/journal.pone.0326577. eCollection 2025.
2
Antidepressants for pain management in adults with chronic pain: a network meta-analysis.抗抑郁药治疗成人慢性疼痛的疼痛管理:一项网络荟萃分析。
Health Technol Assess. 2024 Oct;28(62):1-155. doi: 10.3310/MKRT2948.
3
Survivor, family and professional experiences of psychosocial interventions for sexual abuse and violence: a qualitative evidence synthesis.性虐待和暴力的心理社会干预的幸存者、家庭和专业人员的经验:定性证据综合。
Cochrane Database Syst Rev. 2022 Oct 4;10(10):CD013648. doi: 10.1002/14651858.CD013648.pub2.
4
Diagnostic test accuracy and cost-effectiveness of tests for codeletion of chromosomal arms 1p and 19q in people with glioma.染色体臂 1p 和 19q 缺失的检测在胶质瘤患者中的诊断准确性和成本效益。
Cochrane Database Syst Rev. 2022 Mar 2;3(3):CD013387. doi: 10.1002/14651858.CD013387.pub2.
5
Signs and symptoms to determine if a patient presenting in primary care or hospital outpatient settings has COVID-19.在基层医疗机构或医院门诊环境中,如果患者出现以下症状和体征,可判断其是否患有 COVID-19。
Cochrane Database Syst Rev. 2022 May 20;5(5):CD013665. doi: 10.1002/14651858.CD013665.pub3.
6
Intravenous magnesium sulphate and sotalol for prevention of atrial fibrillation after coronary artery bypass surgery: a systematic review and economic evaluation.静脉注射硫酸镁和索他洛尔预防冠状动脉搭桥术后房颤:系统评价与经济学评估
Health Technol Assess. 2008 Jun;12(28):iii-iv, ix-95. doi: 10.3310/hta12280.
7
Systemic pharmacological treatments for chronic plaque psoriasis: a network meta-analysis.系统性药理学治疗慢性斑块状银屑病:网络荟萃分析。
Cochrane Database Syst Rev. 2021 Apr 19;4(4):CD011535. doi: 10.1002/14651858.CD011535.pub4.
8
EORTC guidelines for the use of erythropoietic proteins in anaemic patients with cancer: 2006 update.欧洲癌症研究与治疗组织(EORTC)癌症贫血患者促红细胞生成蛋白使用指南:2006年更新版
Eur J Cancer. 2007 Jan;43(2):258-70. doi: 10.1016/j.ejca.2006.10.014. Epub 2006 Dec 19.
9
Immunogenicity and seroefficacy of pneumococcal conjugate vaccines: a systematic review and network meta-analysis.肺炎球菌结合疫苗的免疫原性和血清效力:系统评价和网络荟萃分析。
Health Technol Assess. 2024 Jul;28(34):1-109. doi: 10.3310/YWHA3079.
10
Strategies to improve smoking cessation rates in primary care.提高初级保健中戒烟率的策略。
Cochrane Database Syst Rev. 2021 Sep 6;9(9):CD011556. doi: 10.1002/14651858.CD011556.pub2.

本文引用的文献

1
Optogenetic control of cAMP oscillations reveals frequency-selective transcription factor dynamics in Dictyostelium.利用光遗传学控制环磷酸腺苷振荡揭示了盘基网柄菌中频率选择性转录因子的动态变化。
Development. 2025 Jan 1;152(1). doi: 10.1242/dev.204403. Epub 2025 Jan 14.
2
Multi-color fluorescence live-cell imaging in Dictyostelium discoideum.盘基网柄菌中的多色荧光活细胞成像
Cell Struct Funct. 2024 Dec 27;49(2):135-153. doi: 10.1247/csf.24065. Epub 2024 Dec 4.
3
Small GTPase ActIvitY ANalyzing (SAIYAN) system: A method to detect GTPase activation in living cells.
小 GTPase 活性分析(SAIYAN)系统:一种检测活细胞中 GTPase 激活的方法。
J Cell Biol. 2024 Oct 7;223(10). doi: 10.1083/jcb.202403179. Epub 2024 Aug 5.
4
Endogenous tagging using split mNeonGreen in human iPSCs for live imaging studies.在人诱导多能干细胞中使用分裂型mNeonGreen进行内源性标记以用于活细胞成像研究。
Elife. 2024 Apr 23;12:RP92819. doi: 10.7554/eLife.92819.
5
Pooled multicolour tagging for visualizing subcellular protein dynamics.多色标记整体染色法用于可视化细胞内蛋白质动态。
Nat Cell Biol. 2024 May;26(5):745-756. doi: 10.1038/s41556-024-01407-w. Epub 2024 Apr 19.
6
Open-top multisample dual-view light-sheet microscope for live imaging of large multicellular systems.开顶式多样本双视角光片显微镜,用于大型多细胞系统的活细胞成像。
Nat Methods. 2024 May;21(5):798-803. doi: 10.1038/s41592-024-02213-w. Epub 2024 Mar 20.
7
Collective signalling drives rapid jumping between cell states.集体信号驱动细胞状态的快速跃迁。
Development. 2023 Dec 1;150(23). doi: 10.1242/dev.201946. Epub 2023 Dec 6.
8
A quantitative comparison of antibodies against epitope tags for immunofluorescence detection.针对免疫荧光检测的表位标签抗体的定量比较。
FEBS Open Bio. 2023 Dec;13(12):2239-2245. doi: 10.1002/2211-5463.13705. Epub 2023 Nov 3.
9
Design of a palette of SNAP-tag mimics of fluorescent proteins and their use as cell reporters.荧光蛋白的SNAP标签模拟物库的设计及其作为细胞报告分子的应用。
Cell Discov. 2023 Jun 13;9(1):56. doi: 10.1038/s41421-023-00546-y.
10
A TRAF-like E3 ubiquitin ligase TrafE coordinates ESCRT and autophagy in endolysosomal damage response and cell-autonomous immunity to .一种 TRAF 样 E3 泛素连接酶 TrafE 协调内体溶酶体损伤反应和细胞自主免疫中的 ESCRT 和自噬。
Elife. 2023 Apr 18;12:e85727. doi: 10.7554/eLife.85727.