Bayer Livia V, Milano Samantha N, Kaur Harpreet, Kumar Zara, Bratu Diana P
Department of Biological Sciences, Hunter College, City University of New York, New York, NY 10065, USA.
Program in Molecular, Cellular, and Developmental Biology, The Graduate Center, City University of New York, New York, NY 10016, USA.
iScience. 2025 May 21;28(6):112727. doi: 10.1016/j.isci.2025.112727. eCollection 2025 Jun 20.
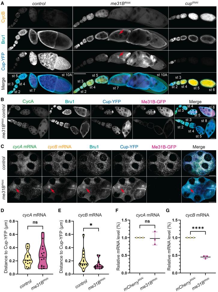
Cell cycle progression relies on tightly regulated Cyclin synthesis and degradation, with Cyclins A and B activating CDK1 to drive mitosis. Dysregulation of Cyclin levels is linked to tumorigenesis, underscoring the importance of studying mRNA control for cancer therapy development. Using super-resolution microscopy, we show that and mRNAs associate with Bruno 1 and Cup in nurse cells, and that depletion of either protein disrupts Cyclin expression and reduces mRNA levels. Both mRNAs also accumulate in Me31B-marked P-bodies; however, Me31B selectively affects , causing its stage-specific de-repression and decreased stability, while remains unaffected. Loss of Me31B enhances mRNA's association with Cup, suggesting P-body-independent repression mechanisms. These results highlight the nuanced, mRNA-specific roles of P-body condensates in post-transcriptional regulation, challenging the idea of a uniform, binary mechanism of mRNA repression in P-bodies.
细胞周期进程依赖于细胞周期蛋白(Cyclin)合成与降解的严格调控,其中细胞周期蛋白A和B激活细胞周期蛋白依赖性激酶1(CDK1)以驱动有丝分裂。细胞周期蛋白水平的失调与肿瘤发生相关,这凸显了研究mRNA调控对于癌症治疗发展的重要性。利用超分辨率显微镜,我们发现细胞周期蛋白A和B的mRNA在滋养细胞中与布鲁诺1(Bruno 1)和Cup蛋白结合,并且这两种蛋白中任何一种的缺失都会破坏细胞周期蛋白的表达并降低mRNA水平。这两种mRNA也会在以Me31B标记的加工小体(P小体)中积累;然而,Me31B选择性地影响细胞周期蛋白A的mRNA,导致其在特定阶段的去抑制和稳定性降低,而细胞周期蛋白B的mRNA则不受影响。Me31B的缺失增强了细胞周期蛋白A的mRNA与Cup蛋白的结合,表明存在不依赖于P小体的抑制机制。这些结果突出了P小体凝聚物在转录后调控中对mRNA具有细微差异的、特异性的作用,对P小体中mRNA抑制存在统一二元机制的观点提出了挑战。