Suppr超能文献

泰国东北部家鸡体内微丝蚴的形态学和分子特征

Morphological and molecular characterization of microfilariae in chickens (Gallus gallus domesticus) in Northeastern Thailand.

作者信息

Srikacha Nikom, Pornpanom Pornchai

机构信息

Department of Animal Sciences, Faculty of Natural Resources, Rajamangala University of Technology Isan, Sakon Nakhon, Thailand.

Akkhraratchakumari Veterinary College, Walailak University, Nakhon Si Thammarat, Thailand.

出版信息

Open Vet J. 2025 May;15(5):2030-2038. doi: 10.5455/OVJ.2025.v15.i5.19. Epub 2025 May 31.

Abstract

BACKGROUND

Filariasis is a parasitic disease caused by filarial nematodes. The life cycle involves vertebrates host and hematophagous arthropods. Filarial nematodes are viviparous, and their larvae (microfilaria) are produced into the blood circulation. Microfilariae are widely studied in humans and small animals, but are rarely found in domestic chickens.

AIM

We aimed to study the prevalence, morphology, and molecular characteristics of microfilariae in village chickens raised in Thailand.

MATERIALS AND METHODS

Sixty thin blood smears were prepared for parasite detection and morphotype observation. A total of 60 genomic DNA were used for nested-PCR amplification of the cytochrome c oxidase 1 () gene. The amplicons were then sequenced and used for Bayesian phylogenetic analysis.

RESULTS

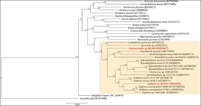
The prevalence of microfilariae in domestic chickens raised in Northeastern Thailand was 36.66%. Three morphotypes of microfilariae were identified. Eleven out of 22 samples exhibited a single morphotype infection. Of these, only two samples were identified as single-strain infections. One sequence isolated from unsheathed microfilaria was phylogenetically grouped with other spp., with 9.95%-10.57 % genetic divergence. Thus, this unsheathed microfilaria was identified as sp. (GenBank accession no: PQ564658).

CONCLUSION

The prevalence of microfilariae in Thai chickens was high. This report highlighted that the sequence of the gene and morphological characteristics confirmed infection. This study sheds light on the identification and diagnosis of microfilaria and filarial nematode infection in chickens. However, the sensitivity of the available nested-PCR was limited. Further design of primers using our reported sequences may resolve this problem. Thus, the data from this study can be considered as baseline information for further studies.

摘要

背景

丝虫病是由丝虫线虫引起的寄生虫病。其生命周期涉及脊椎动物宿主和吸血节肢动物。丝虫线虫为胎生,其幼虫(微丝蚴)进入血液循环。微丝蚴在人类和小型动物中得到广泛研究,但在家鸡中很少发现。

目的

我们旨在研究泰国乡村饲养的家鸡中微丝蚴的流行情况、形态学和分子特征。

材料与方法

制备60份薄血涂片用于寄生虫检测和形态型观察。总共60份基因组DNA用于细胞色素c氧化酶1()基因的巢式PCR扩增。然后对扩增产物进行测序,并用于贝叶斯系统发育分析。

结果

泰国东北部饲养的家鸡中微丝蚴的流行率为36.66%。鉴定出三种微丝蚴形态型。22个样本中有11个表现为单一形态型感染。其中,只有两个样本被鉴定为单菌株感染。从未鞘微丝蚴中分离出的一个序列在系统发育上与其他 spp. 归为一组,遗传差异为9.95%-10.57%。因此,这种未鞘微丝蚴被鉴定为 sp.(GenBank登录号:PQ564658)。

结论

泰国鸡中微丝蚴的流行率很高。本报告强调,细胞色素c氧化酶1基因序列和形态学特征证实了感染。本研究为鸡中微丝蚴和丝虫线虫感染的鉴定和诊断提供了线索。然而,现有的巢式PCR敏感性有限。使用我们报告的序列进一步设计引物可能会解决这个问题。因此,本研究的数据可被视为进一步研究的基线信息。

https://cdn.ncbi.nlm.nih.gov/pmc/blobs/285e/12184447/f78567a8802b/OpenVetJ-15-2030-g001.jpg

文献检索

告别复杂PubMed语法,用中文像聊天一样搜索,搜遍4000万医学文献。AI智能推荐,让科研检索更轻松。

立即免费搜索

文件翻译

保留排版,准确专业,支持PDF/Word/PPT等文件格式,支持 12+语言互译。

免费翻译文档

深度研究

AI帮你快速写综述,25分钟生成高质量综述,智能提取关键信息,辅助科研写作。

立即免费体验