• 文献检索
  • 文档翻译
  • 深度研究
  • 学术资讯
  • Suppr Zotero 插件Zotero 插件
  • 邀请有礼
  • 套餐&价格
  • 历史记录
应用&插件
Suppr Zotero 插件Zotero 插件浏览器插件Mac 客户端Windows 客户端微信小程序
定价
高级版会员购买积分包购买API积分包
服务
文献检索文档翻译深度研究API 文档MCP 服务
关于我们
关于 Suppr公司介绍联系我们用户协议隐私条款
关注我们

Suppr 超能文献

核心技术专利:CN118964589B侵权必究
粤ICP备2023148730 号-1Suppr @ 2026

文献检索

告别复杂PubMed语法,用中文像聊天一样搜索,搜遍4000万医学文献。AI智能推荐,让科研检索更轻松。

立即免费搜索

文件翻译

保留排版,准确专业,支持PDF/Word/PPT等文件格式,支持 12+语言互译。

免费翻译文档

深度研究

AI帮你快速写综述,25分钟生成高质量综述,智能提取关键信息,辅助科研写作。

立即免费体验

接受磁刺激引发的线粒体应激反应治疗的小鼠的粪便微生物群移植可逆转高脂饮食诱导的代谢和骨生成功能障碍。

Fecal Microbiota Transplantation from Mice Receiving Magnetic Mitohormesis Treatment Reverses High-Fat Diet-Induced Metabolic and Osteogenic Dysfunction.

作者信息

Wong Jun Kit Craig, Patel Bharati Kadamb, Tai Yee Kit, Tan Tuan Zea, Khine Wei Wei Thwe, Chen Way Cherng, Kukumberg Marek, Ching Jianhong, Lee Lye Siang, Chua Kee Voon, Tan Tsze Yin, Wu Kwan Yu, Bai Xizhe, Iversen Jan Nikolas, Purnamawati Kristy, Abdul Jalil Rufaihah, Kumar Alan Prem, Lee Yuan Kun, Moochhala Shabbir M, Franco-Obregón Alfredo

机构信息

Department of Surgery, Yong Loo Lin School of Medicine, National University of Singapore, Singapore 119228, Singapore.

Institute of Health Technology and Innovation (iHealthtech), National University of Singapore, Singapore 117599, Singapore.

出版信息

Int J Mol Sci. 2025 Jun 6;26(12):5450. doi: 10.3390/ijms26125450.

DOI:10.3390/ijms26125450
PMID:40564914
原文链接:https://pmc.ncbi.nlm.nih.gov/articles/PMC12193155/
Abstract

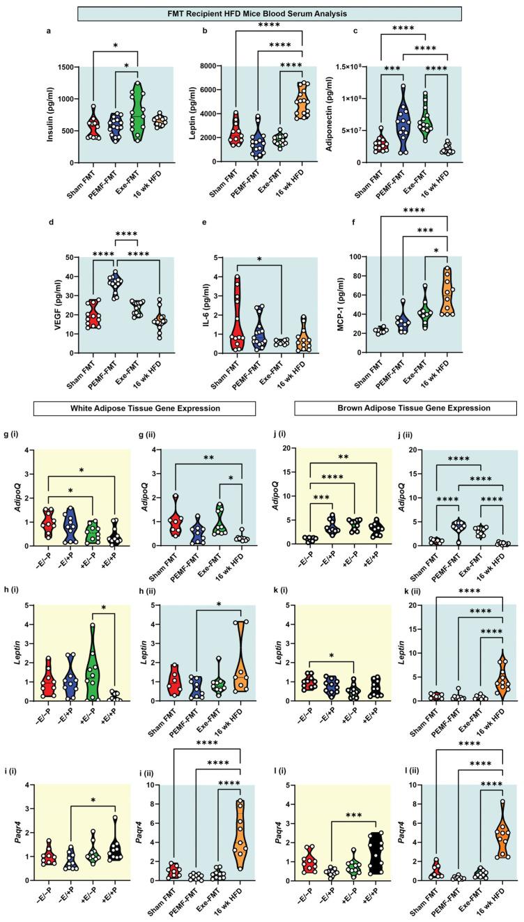
This study compared the metabolic consequences of fecal microbiota transplantation (FMT) from donor mice that had been either administered pulsed electromagnetic field (PEMF) therapy or exercised to recipient mice fed a high-fat diet (HFD). Eight weeks of PEMF treatment (10 min/week) enhanced PGC-1α-associated mitochondrial and metabolic gene expression in white and brown adipose to a greater degree than eight weeks of exercise (30-40 min/week). FMT from PEMF-treated donor mice recapitulated these adipogenic adaptations in HFD-fed recipient mice more faithfully than FMT from exercised donors. Direct PEMF treatment altered hepatic phospholipid composition, reducing long-chain ceramides (C16:0) and increasing very long-chain ceramides (C24:0), which could be transferred to PEMF-FMT recipient mice. FMT from PEMF-treated mice was also more effective at recovering glucose tolerance than FMT from exercised mice. PEMF treatment also enhanced bone density in both donor and HFD recipient mice. The gut Firmicutes/Bacteroidetes (F/B) ratio was lowest in both the directly PEMF-exposed and PEMF-FMT recipient mouse groups, consistent with a leaner phenotype. PEMF treatment, either directly applied or via FMT, enhanced adipose thermogenesis, ceramide levels, bone density, hepatic lipids, F/B ratio, and inflammatory blood biomarkers more than exercise. PEMF therapy may represent a non-invasive and non-strenuous method to ameliorate metabolic disorders.

摘要

本研究比较了来自接受过脉冲电磁场(PEMF)治疗或运动的供体小鼠的粪便微生物群移植(FMT)对高脂饮食(HFD)喂养的受体小鼠的代谢影响。八周的PEMF治疗(每周10分钟)比八周的运动(每周30 - 40分钟)更能增强白色和棕色脂肪中与PGC - 1α相关的线粒体和代谢基因表达。来自接受PEMF治疗的供体小鼠的FMT比来自运动供体的FMT更忠实地在HFD喂养的受体小鼠中重现了这些脂肪生成适应性变化。直接的PEMF治疗改变了肝脏磷脂组成,减少了长链神经酰胺(C16:0)并增加了超长链神经酰胺(C24:0),这些变化可以传递给接受PEMF - FMT的受体小鼠。来自接受PEMF治疗小鼠的FMT在恢复葡萄糖耐量方面也比来自运动小鼠的FMT更有效。PEMF治疗还增强了供体小鼠和HFD受体小鼠的骨密度。肠道厚壁菌门/拟杆菌门(F/B)比率在直接接受PEMF照射的小鼠组和接受PEMF - FMT的受体小鼠组中均最低,这与更瘦的表型一致。与运动相比,直接应用或通过FMT进行的PEMF治疗在增强脂肪产热、神经酰胺水平、骨密度、肝脏脂质、F/B比率和炎症血液生物标志物方面更有效。PEMF疗法可能代表一种改善代谢紊乱的非侵入性和非剧烈方法。

https://cdn.ncbi.nlm.nih.gov/pmc/blobs/9680/12193155/17a1eaba4793/ijms-26-05450-g010.jpg
https://cdn.ncbi.nlm.nih.gov/pmc/blobs/9680/12193155/3af46cdcb221/ijms-26-05450-g003.jpg
https://cdn.ncbi.nlm.nih.gov/pmc/blobs/9680/12193155/f7876c47c931/ijms-26-05450-g005.jpg
https://cdn.ncbi.nlm.nih.gov/pmc/blobs/9680/12193155/f0bba96e8ca7/ijms-26-05450-g006.jpg
https://cdn.ncbi.nlm.nih.gov/pmc/blobs/9680/12193155/fd3577c4793d/ijms-26-05450-g001.jpg
https://cdn.ncbi.nlm.nih.gov/pmc/blobs/9680/12193155/74fae302d169/ijms-26-05450-g002.jpg
https://cdn.ncbi.nlm.nih.gov/pmc/blobs/9680/12193155/c283ed29690a/ijms-26-05450-g004.jpg
https://cdn.ncbi.nlm.nih.gov/pmc/blobs/9680/12193155/325d13d27318/ijms-26-05450-g007.jpg
https://cdn.ncbi.nlm.nih.gov/pmc/blobs/9680/12193155/c74b714afdfe/ijms-26-05450-g008.jpg
https://cdn.ncbi.nlm.nih.gov/pmc/blobs/9680/12193155/43e305c3d307/ijms-26-05450-g009.jpg
https://cdn.ncbi.nlm.nih.gov/pmc/blobs/9680/12193155/17a1eaba4793/ijms-26-05450-g010.jpg
https://cdn.ncbi.nlm.nih.gov/pmc/blobs/9680/12193155/3af46cdcb221/ijms-26-05450-g003.jpg
https://cdn.ncbi.nlm.nih.gov/pmc/blobs/9680/12193155/f7876c47c931/ijms-26-05450-g005.jpg
https://cdn.ncbi.nlm.nih.gov/pmc/blobs/9680/12193155/f0bba96e8ca7/ijms-26-05450-g006.jpg
https://cdn.ncbi.nlm.nih.gov/pmc/blobs/9680/12193155/fd3577c4793d/ijms-26-05450-g001.jpg
https://cdn.ncbi.nlm.nih.gov/pmc/blobs/9680/12193155/74fae302d169/ijms-26-05450-g002.jpg
https://cdn.ncbi.nlm.nih.gov/pmc/blobs/9680/12193155/c283ed29690a/ijms-26-05450-g004.jpg
https://cdn.ncbi.nlm.nih.gov/pmc/blobs/9680/12193155/325d13d27318/ijms-26-05450-g007.jpg
https://cdn.ncbi.nlm.nih.gov/pmc/blobs/9680/12193155/c74b714afdfe/ijms-26-05450-g008.jpg
https://cdn.ncbi.nlm.nih.gov/pmc/blobs/9680/12193155/43e305c3d307/ijms-26-05450-g009.jpg
https://cdn.ncbi.nlm.nih.gov/pmc/blobs/9680/12193155/17a1eaba4793/ijms-26-05450-g010.jpg

相似文献

1
Fecal Microbiota Transplantation from Mice Receiving Magnetic Mitohormesis Treatment Reverses High-Fat Diet-Induced Metabolic and Osteogenic Dysfunction.接受磁刺激引发的线粒体应激反应治疗的小鼠的粪便微生物群移植可逆转高脂饮食诱导的代谢和骨生成功能障碍。
Int J Mol Sci. 2025 Jun 6;26(12):5450. doi: 10.3390/ijms26125450.
2
Young gut microbiota transplantation improves the metabolic health of old mice.年轻肠道微生物群移植可改善老年小鼠的代谢健康。
mSystems. 2025 Jun 17;10(6):e0160124. doi: 10.1128/msystems.01601-24. Epub 2025 May 30.
3
Fecal microbiota transplantation for the treatment of recurrent Clostridioides difficile (Clostridium difficile).粪便微生物移植治疗复发性艰难梭菌(艰难梭菌)。
Cochrane Database Syst Rev. 2023 Apr 25;4(4):CD013871. doi: 10.1002/14651858.CD013871.pub2.
4
Electrotherapy modalities for rotator cuff disease.用于肩袖疾病的电疗法
Cochrane Database Syst Rev. 2016 Jun 10;2016(6):CD012225. doi: 10.1002/14651858.CD012225.
5
Effects of children's microbiota on adipose and intestinal development in sex-matched mice persist into adulthood following a single fecal microbiota transplantation.在单次粪便微生物群移植后,儿童微生物群对性别匹配小鼠脂肪和肠道发育的影响会持续到成年期。
Mol Metab. 2025 Jul;97:102157. doi: 10.1016/j.molmet.2025.102157. Epub 2025 Apr 25.
6
Microbiota transplant for hepatic encephalopathy in cirrhosis: The THEMATIC trial.微生物群移植治疗肝硬化肝性脑病:THEMATIC试验。
J Hepatol. 2025 Jan 10. doi: 10.1016/j.jhep.2024.12.047.
7
Preliminary Results From a Multicenter, Randomized Trial Using Fecal Microbiota Transplantation to Induce Remission in Patients With Mild-to-Moderate Crohn's Disease.一项多中心随机试验的初步结果:使用粪便微生物群移植诱导轻至中度克罗恩病患者缓解
Am J Gastroenterol. 2024 Nov 12;120(6):1334-1344. doi: 10.14309/ajg.0000000000003196.
8
Systematic review of donor and recipient predictive biomarkers of response to faecal microbiota transplantation in patients with ulcerative colitis.溃疡性结肠炎患者粪菌移植应答的供体和受体预测生物标志物的系统评价。
EBioMedicine. 2022 Jul;81:104088. doi: 10.1016/j.ebiom.2022.104088. Epub 2022 May 31.
9
Hepatobiliary and pancreatic: Multi-donor fecal microbiota transplantation attenuated high-fat diet-induced hepatic steatosis in mice by remodeling the gut microbiota.肝胆胰:多供体粪便微生物群移植通过重塑肠道微生物群来减轻高脂肪饮食诱导的小鼠肝脂肪变性。
J Gastroenterol Hepatol. 2023 Dec;38(12):2195-2205. doi: 10.1111/jgh.16359. Epub 2023 Oct 3.
10
Gut microbiota are linked to increased susceptibility to hepatic steatosis in low-aerobic-capacity rats fed an acute high-fat diet.在喂食急性高脂饮食的低有氧能力大鼠中,肠道微生物群与肝脂肪变性易感性增加有关。
Am J Physiol Gastrointest Liver Physiol. 2016 Jul 1;311(1):G166-79. doi: 10.1152/ajpgi.00065.2016. Epub 2016 Jun 10.

本文引用的文献

1
Key Insights into Gut Alterations in Metabolic Syndrome.代谢综合征中肠道改变的关键见解
J Clin Med. 2025 Apr 14;14(8):2678. doi: 10.3390/jcm14082678.
2
Magnetically Stimulated Myogenesis Recruits a CRY2-TRPC1 Photosensitive Signaling Axis.磁刺激成肌作用激活CRY2-TRPC1光敏信号轴。
Cells. 2025 Feb 6;14(3):231. doi: 10.3390/cells14030231.
3
Exercise-regulated lipolysis: Its role and mechanism in health and diseases.运动调节的脂肪分解:其在健康与疾病中的作用及机制
J Adv Res. 2024 Nov 28. doi: 10.1016/j.jare.2024.11.031.
4
PAQR4 regulates adipocyte function and systemic metabolic health by mediating ceramide levels.PAQR4 通过调节神经酰胺水平来调节脂肪细胞功能和全身代谢健康。
Nat Metab. 2024 Jul;6(7):1347-1366. doi: 10.1038/s42255-024-01078-9. Epub 2024 Jul 3.
5
Fecal microbiota transplantation: current challenges and future landscapes.粪便微生物群移植:当前的挑战和未来的前景。
Clin Microbiol Rev. 2024 Jun 13;37(2):e0006022. doi: 10.1128/cmr.00060-22. Epub 2024 May 8.
6
Role of the gut-muscle axis in mitochondrial function of ageing muscle under different exercise modes.不同运动模式下肠道-肌肉轴在衰老肌肉中线粒体功能中的作用。
Ageing Res Rev. 2024 Jul;98:102316. doi: 10.1016/j.arr.2024.102316. Epub 2024 May 3.
7
Secretome from Magnetically Stimulated Muscle Exhibits Anticancer Potency: Novel Preconditioning Methodology Highlighting HTRA1 Action.磁刺激肌肉分泌的细胞外囊泡具有抗癌功效:揭示 HTRA1 作用的新型预处理方法。
Cells. 2024 Mar 5;13(5):460. doi: 10.3390/cells13050460.
8
Donor-recipient intermicrobial interactions impact transfer of subspecies and fecal microbiota transplantation outcome.供体-受体间微生物相互作用影响亚种转移和粪便微生物群移植的结果。
Cell Host Microbe. 2024 Mar 13;32(3):349-365.e4. doi: 10.1016/j.chom.2024.01.013. Epub 2024 Feb 16.
9
Obesogenic environments as major determinants of a disease: It is time to re-shape our cities.致肥胖环境是疾病的主要决定因素:是时候重塑我们的城市了。
Diabetes Metab Res Rev. 2024 Jan;40(1):e3748. doi: 10.1002/dmrr.3748.
10
A systematic review on the effects of exercise on gut microbial diversity, taxonomic composition, and microbial metabolites: identifying research gaps and future directions.关于运动对肠道微生物多样性、分类组成和微生物代谢产物影响的系统综述:识别研究空白和未来方向
Front Physiol. 2023 Dec 19;14:1292673. doi: 10.3389/fphys.2023.1292673. eCollection 2023.