• 文献检索
  • 文档翻译
  • 深度研究
  • 学术资讯
  • Suppr Zotero 插件Zotero 插件
  • 邀请有礼
  • 套餐&价格
  • 历史记录
应用&插件
Suppr Zotero 插件Zotero 插件浏览器插件Mac 客户端Windows 客户端微信小程序
定价
高级版会员购买积分包购买API积分包
服务
文献检索文档翻译深度研究API 文档MCP 服务
关于我们
关于 Suppr公司介绍联系我们用户协议隐私条款
关注我们

Suppr 超能文献

核心技术专利:CN118964589B侵权必究
粤ICP备2023148730 号-1Suppr @ 2026

文献检索

告别复杂PubMed语法,用中文像聊天一样搜索,搜遍4000万医学文献。AI智能推荐,让科研检索更轻松。

立即免费搜索

文件翻译

保留排版,准确专业,支持PDF/Word/PPT等文件格式,支持 12+语言互译。

免费翻译文档

深度研究

AI帮你快速写综述,25分钟生成高质量综述,智能提取关键信息,辅助科研写作。

立即免费体验

利用人工环状RNA作为微小RNA海绵和抗程序性死亡蛋白1单链抗体片段表达平台来抑制肝细胞癌进展。

Utilization of artificial circular RNAs as miRNA sponges and anti-PD-1 scFv expression platforms to suppress hepatocellular carcinoma progression.

作者信息

Lai Yongping, Wang Fei, Cai Guang, Li Yingying, Weng Jiaxin, Cai Feifan, Cai Leijie, Cheng Niangmei, Zhao Bixing, Zeng Yongyi

机构信息

Department of Hepatopancreatobiliary Surgery, First Affiliated Hospital of Fujian Medical University, Fuzhou, China.

Department of Hepatobiliary Pancreatic Surgery, Mengchao Hepatobiliary Hospital of Fujian Medical University, Fuzhou, Fujian, China.

出版信息

Front Immunol. 2025 Jun 11;16:1609165. doi: 10.3389/fimmu.2025.1609165. eCollection 2025.

DOI:10.3389/fimmu.2025.1609165
PMID:40568595
原文链接:https://pmc.ncbi.nlm.nih.gov/articles/PMC12187678/
Abstract

BACKGROUND

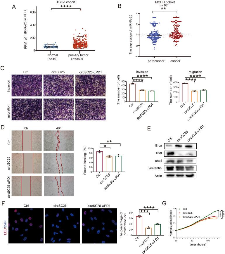
Hepatocellular carcinoma (HCC) is characterized by a complex interplay of genetic and epigenetic alterations that contribute to its aggressive nature and resistance to conventional therapies. The recent advent of immune checkpoint inhibitors has shown promise in enhancing the immune system's ability to target cancer cells. However, the efficacy of these therapies is often hindered by the tumor's immunosuppressive microenvironment. Circular RNAs (circRNAs), a class of non-coding RNAs, have emerged as promising candidates for the development of novel therapeutics due to their unique properties, including resistance to degradation and the ability to act as miRNA sponges.

METHODS

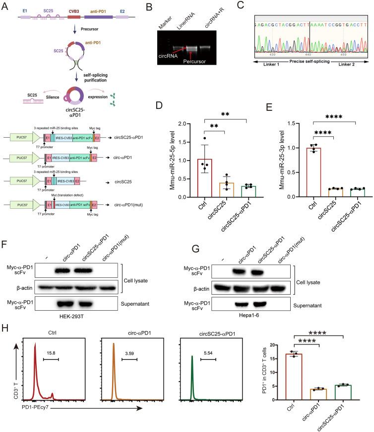
In this study, we engineered artificial circRNAs to target oncogenic miRNAs and to express anti-PD-1 scFv antibodies, aiming to simultaneously disrupt oncogenic pathways and enhance the immune response against HCC.

RESULTS

Our results demonstrate that the engineered circRNAs effectively sponge miR-25, leading to subsequent inhibition of HCC cell proliferation and angiogenesis. Moreover, the expression of anti-PD-1 scFv antibodies from the circRNAs significantly enhanced the cytotoxic T-cell response against HCC cells. studies revealed a significant reduction in tumor volume and prolonged survival in mice treated with the engineered circRNAs compared to controls.

CONCLUSIONS

Our findings highlight the potential of artificial circRNAs as a novel therapeutic strategy for HCC. By harnessing their ability to act as miRNA sponges and to express immunomodulatory proteins, these engineered circRNAs offer a promising approach to overcome the challenges associated with HCC therapy.

摘要

背景

肝细胞癌(HCC)的特征在于遗传和表观遗传改变的复杂相互作用,这些改变导致其侵袭性本质和对传统疗法的抗性。免疫检查点抑制剂的最新出现显示出增强免疫系统靶向癌细胞能力的前景。然而,这些疗法的疗效常常受到肿瘤免疫抑制微环境的阻碍。环状RNA(circRNA)是一类非编码RNA,由于其独特的性质,包括抗降解能力和充当miRNA海绵的能力,已成为新型治疗药物开发的有希望的候选者。

方法

在本研究中,我们设计了人工circRNA以靶向致癌miRNA并表达抗PD-1单链抗体片段(scFv),旨在同时破坏致癌途径并增强针对HCC的免疫反应。

结果

我们的结果表明,工程化的circRNA有效地充当miR-25的海绵,导致随后对HCC细胞增殖和血管生成的抑制。此外,circRNA表达的抗PD-1 scFv抗体显著增强了细胞毒性T细胞对HCC细胞的反应。研究显示,与对照组相比,用工程化circRNA处理的小鼠肿瘤体积显著减小,生存期延长。

结论

我们的研究结果突出了人工circRNA作为HCC新型治疗策略的潜力。通过利用它们充当miRNA海绵和表达免疫调节蛋白的能力,这些工程化的circRNA为克服与HCC治疗相关的挑战提供了一种有前途的方法。

https://cdn.ncbi.nlm.nih.gov/pmc/blobs/9a76/12187678/cacde57da0d1/fimmu-16-1609165-g007.jpg
https://cdn.ncbi.nlm.nih.gov/pmc/blobs/9a76/12187678/063f327584a8/fimmu-16-1609165-g001.jpg
https://cdn.ncbi.nlm.nih.gov/pmc/blobs/9a76/12187678/543373f481dc/fimmu-16-1609165-g002.jpg
https://cdn.ncbi.nlm.nih.gov/pmc/blobs/9a76/12187678/e9da6368af40/fimmu-16-1609165-g003.jpg
https://cdn.ncbi.nlm.nih.gov/pmc/blobs/9a76/12187678/9bb88b36ab2c/fimmu-16-1609165-g004.jpg
https://cdn.ncbi.nlm.nih.gov/pmc/blobs/9a76/12187678/f70244d4808d/fimmu-16-1609165-g005.jpg
https://cdn.ncbi.nlm.nih.gov/pmc/blobs/9a76/12187678/e2c87af2437a/fimmu-16-1609165-g006.jpg
https://cdn.ncbi.nlm.nih.gov/pmc/blobs/9a76/12187678/cacde57da0d1/fimmu-16-1609165-g007.jpg
https://cdn.ncbi.nlm.nih.gov/pmc/blobs/9a76/12187678/063f327584a8/fimmu-16-1609165-g001.jpg
https://cdn.ncbi.nlm.nih.gov/pmc/blobs/9a76/12187678/543373f481dc/fimmu-16-1609165-g002.jpg
https://cdn.ncbi.nlm.nih.gov/pmc/blobs/9a76/12187678/e9da6368af40/fimmu-16-1609165-g003.jpg
https://cdn.ncbi.nlm.nih.gov/pmc/blobs/9a76/12187678/9bb88b36ab2c/fimmu-16-1609165-g004.jpg
https://cdn.ncbi.nlm.nih.gov/pmc/blobs/9a76/12187678/f70244d4808d/fimmu-16-1609165-g005.jpg
https://cdn.ncbi.nlm.nih.gov/pmc/blobs/9a76/12187678/e2c87af2437a/fimmu-16-1609165-g006.jpg
https://cdn.ncbi.nlm.nih.gov/pmc/blobs/9a76/12187678/cacde57da0d1/fimmu-16-1609165-g007.jpg

相似文献

1
Utilization of artificial circular RNAs as miRNA sponges and anti-PD-1 scFv expression platforms to suppress hepatocellular carcinoma progression.利用人工环状RNA作为微小RNA海绵和抗程序性死亡蛋白1单链抗体片段表达平台来抑制肝细胞癌进展。
Front Immunol. 2025 Jun 11;16:1609165. doi: 10.3389/fimmu.2025.1609165. eCollection 2025.
2
Matrix stiffness-dependent PD-L2 deficiency improves SMYD3/xCT-mediated ferroptosis and the efficacy of anti-PD-1 in HCC.基质硬度依赖性PD-L2缺陷改善SMYD3/xCT介导的铁死亡及抗PD-1在肝癌中的疗效。
J Adv Res. 2025 Jul;73:265-282. doi: 10.1016/j.jare.2024.08.021. Epub 2024 Aug 17.
3
Serotonin receptor 5-HT as a potential target for HCC immunotherapy.血清素受体5-HT作为肝癌免疫治疗的潜在靶点。
J Immunother Cancer. 2025 Jun 23;13(6):e011088. doi: 10.1136/jitc-2024-011088.
4
Systemic treatments for metastatic cutaneous melanoma.转移性皮肤黑色素瘤的全身治疗
Cochrane Database Syst Rev. 2018 Feb 6;2(2):CD011123. doi: 10.1002/14651858.CD011123.pub2.
5
Chemoresistance and immune evasion in hepatocellular carcinoma: the role of miRNA-425-5p.肝细胞癌中的化疗耐药与免疫逃逸:miRNA-425-5p的作用
Carcinogenesis. 2025 Apr 3;46(2). doi: 10.1093/carcin/bgaf012.
6
Blocking ITGA5 potentiates the efficacy of anti-PD-1 therapy on glioblastoma by remodeling tumor-associated macrophages.阻断整合素α5(ITGA5)可通过重塑肿瘤相关巨噬细胞增强抗程序性死亡蛋白1(PD-1)疗法对胶质母细胞瘤的疗效。
Cancer Commun (Lond). 2025 Mar 14. doi: 10.1002/cac2.70016.
7
RPL35A Downregulation Suppresses Hepatocellular Carcinoma Cell Proliferation via NCAPG2 Inactivation.RPL35A下调通过NCAPG2失活抑制肝癌细胞增殖。
Cancer Med. 2025 Jun;14(12):e70985. doi: 10.1002/cam4.70985.
8
The role of the NcRNA/ferroptosis axis in lung cancer: molecular mechanisms and potential therapeutic targets.非编码RNA/铁死亡轴在肺癌中的作用:分子机制与潜在治疗靶点
Apoptosis. 2025 Jun 22. doi: 10.1007/s10495-025-02127-8.
9
CEP55: Implications for Immunotherapy and Survival in Hepatocellular Carcinoma.CEP55:对肝细胞癌免疫治疗和生存的影响
Comb Chem High Throughput Screen. 2024 Jun 6. doi: 10.2174/0113862073298525240522104104.
10
Genome-wide CRISPR Screening Identifies NFκB and c-MET as Druggable Targets to Sensitize Lenvatinib Treatment in Hepatocellular Carcinoma.全基因组CRISPR筛选确定NFκB和c-MET为可药物靶向,使肝癌对乐伐替尼治疗敏感。
Cell Mol Gastroenterol Hepatol. 2025;19(7):101502. doi: 10.1016/j.jcmgh.2025.101502. Epub 2025 Mar 20.

本文引用的文献

1
Circular RNA-based neoantigen vaccine for hepatocellular carcinoma immunotherapy.用于肝细胞癌免疫治疗的环状RNA新抗原疫苗。
MedComm (2020). 2024 Jul 29;5(8):e667. doi: 10.1002/mco2.667. eCollection 2024 Aug.
2
Lnc NR2F1-AS1 Promotes Breast Cancer Metastasis by Targeting the MiR-25-3p/ZEB2 Axis.长非编码 RNA NR2F1-AS1 通过靶向 miR-25-3p/ZEB2 轴促进乳腺癌转移。
Int J Med Sci. 2023 Jul 24;20(9):1152-1162. doi: 10.7150/ijms.86969. eCollection 2023.
3
Target delivery of a PD-1-TREM2 scFv by CAR-T cells enhances anti-tumor efficacy in colorectal cancer.
CAR-T 细胞靶向递送 PD-1-TREM2 scFv 增强结直肠癌的抗肿瘤疗效。
Mol Cancer. 2023 Aug 10;22(1):131. doi: 10.1186/s12943-023-01830-x.
4
A novel polypeptide encoded by the circular RNA ZKSCAN1 suppresses HCC via degradation of mTOR.环状 RNA ZKSCAN1 编码的一种新型多肽通过降解 mTOR 抑制 HCC。
Mol Cancer. 2023 Jan 23;22(1):16. doi: 10.1186/s12943-023-01719-9.
5
Development of a human phage display-derived anti-PD-1 scFv antibody: an attractive tool for immune checkpoint therapy.开发一种源自人噬菌体展示的抗 PD-1 scFv 抗体:免疫检查点治疗的有吸引力的工具。
BMC Biotechnol. 2022 Aug 23;22(1):22. doi: 10.1186/s12896-022-00752-8.
6
Engineering circular RNA for enhanced protein production.工程环状 RNA 以提高蛋白质产量。
Nat Biotechnol. 2023 Feb;41(2):262-272. doi: 10.1038/s41587-022-01393-0. Epub 2022 Jul 18.
7
Oncolytic virus expressing PD-1 inhibitors activates a collaborative intratumoral immune response to control tumor and synergizes with CTLA-4 or TIM-3 blockade.表达 PD-1 抑制剂的溶瘤病毒激活协同肿瘤内免疫反应以控制肿瘤,并与 CTLA-4 或 TIM-3 阻断协同作用。
J Immunother Cancer. 2022 Jun;10(6). doi: 10.1136/jitc-2022-004762.
8
Biogenesis and mechanisms of microRNA-mediated gene regulation.miRNA 介导的基因调控的生物发生和机制。
Biotechnol Bioeng. 2022 Mar;119(3):685-692. doi: 10.1002/bit.28029. Epub 2022 Jan 15.
9
miR-21: A Key Small Molecule with Great Effects in Combination Cancer Therapy.miR-21:联合癌症治疗中具有重要作用的关键小分子。
Nucleic Acid Ther. 2021 Aug;31(4):271-283. doi: 10.1089/nat.2020.0914. Epub 2021 Apr 22.
10
MicroRNA-25 Exerts an Oncogenic Function by Regulating the Ubiquitin Ligase Fbxw7 in Hepatocellular Carcinoma.microRNA-25 通过调控泛素连接酶 Fbxw7 在肝癌中发挥致癌作用。
Ann Surg Oncol. 2021 Nov;28(12):7973-7982. doi: 10.1245/s10434-021-09778-2. Epub 2021 Apr 22.