Suppr超能文献

Syndecan 2蛋白聚糖作为乙肝病毒的细胞附着受体。

Syndecan 2 proteoglycan serves as a hepatitis B virus cell attachment receptor.

作者信息

Tripathi Sachin Kumar, Li Yingying, Luo Guangxiang

机构信息

Department of Microbiology and Immunology, Wake Forest University School of Medicine, Winston-Salem, North Carolina, USA.

Department of Microbiology, University of Alabama at Birmingham School of Medicine, Birmingham, Alabama, USA.

出版信息

J Virol. 2025 Jul 22;99(7):e0079625. doi: 10.1128/jvi.00796-25. Epub 2025 Jun 26.

Abstract

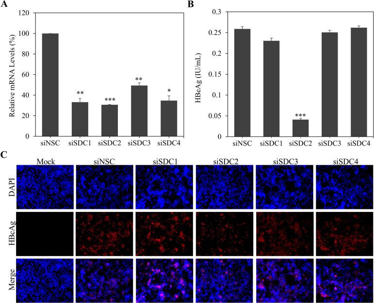
We have previously found that human apolipoprotein E (apoE) is enriched on the envelope of infectious hepatitis B virus (HBV) and plays an important role in HBV infection and morphogenesis. Recently, we have demonstrated that the low-density lipoprotein receptor (LDLR) is required for efficient HBV infection. LDLR is a known apoE-binding receptor. Additionally, heparan sulfate proteoglycans (HSPGs) serve as apoE-binding receptors. HSPGs are implicated in HBV infection as HBV cell attachment receptors. HSPGs are composed of heparan sulfate glycosaminoglycans covalently attached to core proteins, including syndecans (SDC1-SDC4) and glypicans (GPC1-GPC6). GPC5 was previously reported as an HBV entry-promoting factor. In the present study, we have identified SDC2 as another cell attachment receptor promoting HBV infection. Small interfering RNA (siRNA)-induced silencing of SDC2 expression resulted in a significant reduction of HBV infection. Likewise, SDC2 gene knockout decreased the susceptibility of hepatocytes to HBV infection. However, the defective HBV infection in the SDC2-deficient hepatocytes could be fully restored by ectopic SDC2 expression. The importance of SDC2 in HBV infection was validated using primary human hepatocytes. Moreover, SDC2 deficiency lowered preS1- and apoE-binding and consequently HBV attachment to the surface of hepatocytes. Collectively, our findings suggest that SDC2 functions as an HBV cell attachment receptor.IMPORTANCEMany different DNA and RNA viruses use HSPGs as cell attachment receptors. HSPGs are composed of core proteins and covalently attached heparan sulfate glycosaminoglycans. Individual SDCs and GPCs play distinct roles in the mediation of cell attachment of different viruses. GPC5 was previously found to promote HBV infection. However, the role of SDCs in HBV infection has not been experimentally examined. In the present study, we have identified SDC2 as an HBV cell attachment receptor. We further found that SDC2-deficient hepatocytes are much less susceptible to preS1- and apoE-binding. These findings suggest that SDC2 promote HBV infection likely through interactions with apoE and preS1, both of which are present on the surface of HBV envelope and contain HSPG-binding sites.

摘要

我们之前发现,人类载脂蛋白E(apoE)在传染性乙型肝炎病毒(HBV)包膜上富集,并在HBV感染和形态发生中发挥重要作用。最近,我们证明了高效的HBV感染需要低密度脂蛋白受体(LDLR)。LDLR是一种已知的apoE结合受体。此外,硫酸乙酰肝素蛋白聚糖(HSPG)作为apoE结合受体。HSPG作为HBV细胞附着受体参与HBV感染。HSPG由共价连接到核心蛋白的硫酸乙酰肝素糖胺聚糖组成,包括 syndecans(SDC1 - SDC4)和glypicans(GPC1 - GPC6)。GPC5先前被报道为一种促进HBV进入的因子。在本研究中,我们确定SDC2是另一种促进HBV感染的细胞附着受体。小干扰RNA(siRNA)诱导的SDC2表达沉默导致HBV感染显著减少。同样,SDC2基因敲除降低了肝细胞对HBV感染的易感性。然而,SDC2缺陷型肝细胞中存在缺陷的HBV感染可通过异位表达SDC2完全恢复。使用原代人肝细胞验证了SDC2在HBV感染中的重要性。此外,SDC2缺陷降低了前S1和apoE的结合,从而降低了HBV与肝细胞表面的附着。总体而言,我们的研究结果表明SDC2作为HBV细胞附着受体发挥作用。

重要性

许多不同的DNA和RNA病毒将HSPG用作细胞附着受体。HSPG由核心蛋白和共价连接的硫酸乙酰肝素糖胺聚糖组成。单个的SDC和GPC在介导不同病毒的细胞附着中发挥不同作用。先前发现GPC5促进HBV感染。然而,SDC在HBV感染中的作用尚未经过实验研究。在本研究中,我们确定SDC2是一种HBV细胞附着受体。我们进一步发现,SDC2缺陷型肝细胞对前S1和apoE结合的敏感性要低得多。这些发现表明,SDC2可能通过与apoE和前S1相互作用促进HBV感染,apoE和前S1都存在于HBV包膜表面且含有HSPG结合位点。

https://cdn.ncbi.nlm.nih.gov/pmc/blobs/2547/12282149/c7419e6a9d99/jvi.00796-25.f001.jpg

文献检索

告别复杂PubMed语法,用中文像聊天一样搜索,搜遍4000万医学文献。AI智能推荐,让科研检索更轻松。

立即免费搜索

文件翻译

保留排版,准确专业,支持PDF/Word/PPT等文件格式,支持 12+语言互译。

免费翻译文档

深度研究

AI帮你快速写综述,25分钟生成高质量综述,智能提取关键信息,辅助科研写作。

立即免费体验