Guan Guoqiang, Li Beidian, Xu Ling, Qian Jingya, Zou Bin, Huo Shuhao, Ding Zhongyang, Cui Kai, Wang Feng
School of Food and Biological Engineering, Jiangsu University, Zhenjiang 212013, China.
Key Laboratory of Carbohydrate Chemistry and Biotechnology, Ministry of Education, School of Biotechnology, Jiangnan University, Wuxi 214122, China.
Microorganisms. 2025 Jun 18;13(6):1422. doi: 10.3390/microorganisms13061422.
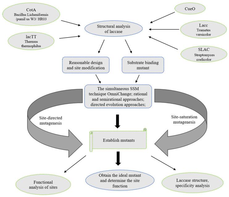
Laccase, a member of the blue multicopper oxidase family, is widely distributed across diverse taxonomic groups, including fungi, bacteria, plants, and insects. This enzyme drives biocatalytic processes through the oxidation of phenolic compounds, aromatic amines, and lignin derivatives, underpinning its significant potential in the food industry, cosmetics, and environmental remediation. However, wild-type laccases face critical limitations, such as low catalytic efficiency, insufficient expression yields, and poor stability. To address these bottlenecks, this review systematically examines optimization strategies for heterologous laccase expression by fungal and bacterial systems. Additionally, we discuss protein engineering for laccase modification, with a focus on the structural basis and active-site redesign. The comprehensive analysis presented herein provides strategic suggestions for advancing laccase engineering, ultimately establishing a theoretical framework for developing high-efficiency, low-cost engineered variants for large-scale biomanufacturing and green chemistry applications.
漆酶是蓝色多铜氧化酶家族的成员之一,广泛分布于不同的生物分类群中,包括真菌、细菌、植物和昆虫。这种酶通过氧化酚类化合物、芳香胺和木质素衍生物来驱动生物催化过程,这使其在食品工业、化妆品和环境修复方面具有巨大潜力。然而,野生型漆酶面临着关键限制,如催化效率低、表达产量不足和稳定性差。为了解决这些瓶颈问题,本综述系统地研究了真菌和细菌系统中异源漆酶表达的优化策略。此外,我们还讨论了用于漆酶修饰的蛋白质工程,重点是结构基础和活性位点重新设计。本文所呈现的综合分析为推进漆酶工程提供了战略建议,最终为开发用于大规模生物制造和绿色化学应用的高效、低成本工程变体建立了理论框架。