• 文献检索
  • 文档翻译
  • 深度研究
  • 学术资讯
  • Suppr Zotero 插件Zotero 插件
  • 邀请有礼
  • 套餐&价格
  • 历史记录
应用&插件
Suppr Zotero 插件Zotero 插件浏览器插件Mac 客户端Windows 客户端微信小程序
定价
高级版会员购买积分包购买API积分包
服务
文献检索文档翻译深度研究API 文档MCP 服务
关于我们
关于 Suppr公司介绍联系我们用户协议隐私条款
关注我们

Suppr 超能文献

核心技术专利:CN118964589B侵权必究
粤ICP备2023148730 号-1Suppr @ 2026

文献检索

告别复杂PubMed语法,用中文像聊天一样搜索,搜遍4000万医学文献。AI智能推荐,让科研检索更轻松。

立即免费搜索

文件翻译

保留排版,准确专业,支持PDF/Word/PPT等文件格式,支持 12+语言互译。

免费翻译文档

深度研究

AI帮你快速写综述,25分钟生成高质量综述,智能提取关键信息,辅助科研写作。

立即免费体验

使用YOLO-BT对MRI图像进行高效脑肿瘤分割

Efficient Brain Tumor Segmentation for MRI Images Using YOLO-BT.

作者信息

Xiong Mengying, Wu Aiping, Yang Yue, Fu Qingqing

机构信息

School of Electronic Information and Electrical Engineering, Yangtze University, Jingzhou 434023, China.

School of Computing Science and Artificial Intelligence, Suzhou City University, Suzhou 215104, China.

出版信息

Sensors (Basel). 2025 Jun 11;25(12):3645. doi: 10.3390/s25123645.

DOI:10.3390/s25123645
PMID:40573532
原文链接:https://pmc.ncbi.nlm.nih.gov/articles/PMC12196760/
Abstract

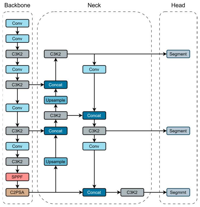
Aiming at the problems of inaccurate segmentation and low detection efficiency caused by irregular tumor shape and large size differences in brain MRI images, this study proposes a brain tumor segmentation algorithm, YOLO-BT, based on YOLOv11. YOLO-BT uses UNetV2 as the backbone network to enhance the feature extraction ability of key regions through the attention mechanism. The BiFPN structure is introduced into the neck network to replace the traditional feature splicing method, realize the two-way fusion of cross-scale features, improve detection accuracy, and reduce the amount of calculations required. The D-LKA mechanism is introduced into the C3k2 structure, and the large convolution kernel is used to process complex image information to enhance the model's ability to characterize different scales and irregular tumors. In this study, multiple sets of experiments were performed on the Figshare Brain Tumor dataset to test the performance of YOLO-BT. The data results show that YOLO-BT improves Precision by 2.7%, Recall, mAP50 by 0.9%, and mAP50-95 by 0.3% in the candidate box-based evaluation compared to YOLOv11. In mask-based evaluations, Precision improved by 2.5%, Recall by 2.8%, mAP50 by 1.1%, and mAP50-95 by 0.5%. At the same time, the mIOU increased by 6.1%, and the Dice coefficient increased by 3.6%. It can be seen that the YOLO-BT algorithm is suitable for brain tumor detection and segmentation.

摘要

针对脑磁共振成像(MRI)图像中肿瘤形状不规则、大小差异大导致分割不准确和检测效率低的问题,本研究提出了一种基于YOLOv11的脑肿瘤分割算法YOLO - BT。YOLO - BT使用UNetV2作为主干网络,通过注意力机制增强关键区域的特征提取能力。将BiFPN结构引入颈部网络以取代传统的特征拼接方法,实现跨尺度特征的双向融合,提高检测精度并减少所需的计算量。将D - LKA机制引入C3k2结构,使用大卷积核处理复杂图像信息,以增强模型表征不同尺度和不规则肿瘤的能力。在本研究中,对Figshare脑肿瘤数据集进行了多组实验,以测试YOLO - BT的性能。数据结果表明,与YOLOv11相比,在基于候选框的评估中,YOLO - BT的精确率提高了2.7%,召回率、mAP50提高了0.9%,mAP50 - 95提高了0.3%。在基于掩码的评估中,精确率提高了2.5%,召回率提高了2.8%,mAP50提高了1.1%,mAP50 - 95提高了0.5%。同时,交并比(mIOU)提高了6.1%,骰子系数提高了3.6%。可见,YOLO - BT算法适用于脑肿瘤检测与分割。

https://cdn.ncbi.nlm.nih.gov/pmc/blobs/3ac8/12196760/096374c70145/sensors-25-03645-g012.jpg
https://cdn.ncbi.nlm.nih.gov/pmc/blobs/3ac8/12196760/6d19e0e7e5d9/sensors-25-03645-g001.jpg
https://cdn.ncbi.nlm.nih.gov/pmc/blobs/3ac8/12196760/53a0e836695a/sensors-25-03645-g002.jpg
https://cdn.ncbi.nlm.nih.gov/pmc/blobs/3ac8/12196760/49740608dd3a/sensors-25-03645-g003.jpg
https://cdn.ncbi.nlm.nih.gov/pmc/blobs/3ac8/12196760/d3c7ec6e0463/sensors-25-03645-g004.jpg
https://cdn.ncbi.nlm.nih.gov/pmc/blobs/3ac8/12196760/779a1361c4b5/sensors-25-03645-g005.jpg
https://cdn.ncbi.nlm.nih.gov/pmc/blobs/3ac8/12196760/371eb7857fe4/sensors-25-03645-g006.jpg
https://cdn.ncbi.nlm.nih.gov/pmc/blobs/3ac8/12196760/790259337f7d/sensors-25-03645-g007.jpg
https://cdn.ncbi.nlm.nih.gov/pmc/blobs/3ac8/12196760/678360d288c2/sensors-25-03645-g008.jpg
https://cdn.ncbi.nlm.nih.gov/pmc/blobs/3ac8/12196760/5f352cde8627/sensors-25-03645-g009.jpg
https://cdn.ncbi.nlm.nih.gov/pmc/blobs/3ac8/12196760/c61148940010/sensors-25-03645-g010.jpg
https://cdn.ncbi.nlm.nih.gov/pmc/blobs/3ac8/12196760/c122f84afa98/sensors-25-03645-g011.jpg
https://cdn.ncbi.nlm.nih.gov/pmc/blobs/3ac8/12196760/096374c70145/sensors-25-03645-g012.jpg
https://cdn.ncbi.nlm.nih.gov/pmc/blobs/3ac8/12196760/6d19e0e7e5d9/sensors-25-03645-g001.jpg
https://cdn.ncbi.nlm.nih.gov/pmc/blobs/3ac8/12196760/53a0e836695a/sensors-25-03645-g002.jpg
https://cdn.ncbi.nlm.nih.gov/pmc/blobs/3ac8/12196760/49740608dd3a/sensors-25-03645-g003.jpg
https://cdn.ncbi.nlm.nih.gov/pmc/blobs/3ac8/12196760/d3c7ec6e0463/sensors-25-03645-g004.jpg
https://cdn.ncbi.nlm.nih.gov/pmc/blobs/3ac8/12196760/779a1361c4b5/sensors-25-03645-g005.jpg
https://cdn.ncbi.nlm.nih.gov/pmc/blobs/3ac8/12196760/371eb7857fe4/sensors-25-03645-g006.jpg
https://cdn.ncbi.nlm.nih.gov/pmc/blobs/3ac8/12196760/790259337f7d/sensors-25-03645-g007.jpg
https://cdn.ncbi.nlm.nih.gov/pmc/blobs/3ac8/12196760/678360d288c2/sensors-25-03645-g008.jpg
https://cdn.ncbi.nlm.nih.gov/pmc/blobs/3ac8/12196760/5f352cde8627/sensors-25-03645-g009.jpg
https://cdn.ncbi.nlm.nih.gov/pmc/blobs/3ac8/12196760/c61148940010/sensors-25-03645-g010.jpg
https://cdn.ncbi.nlm.nih.gov/pmc/blobs/3ac8/12196760/c122f84afa98/sensors-25-03645-g011.jpg
https://cdn.ncbi.nlm.nih.gov/pmc/blobs/3ac8/12196760/096374c70145/sensors-25-03645-g012.jpg

相似文献

1
Efficient Brain Tumor Segmentation for MRI Images Using YOLO-BT.使用YOLO-BT对MRI图像进行高效脑肿瘤分割
Sensors (Basel). 2025 Jun 11;25(12):3645. doi: 10.3390/s25123645.
2
Semi-Supervised Learning Allows for Improved Segmentation With Reduced Annotations of Brain Metastases Using Multicenter MRI Data.半监督学习可利用多中心MRI数据,通过减少脑转移瘤的标注来改进分割。
J Magn Reson Imaging. 2025 Jun;61(6):2469-2479. doi: 10.1002/jmri.29686. Epub 2025 Jan 10.
3
Automated Image-Based Wound Area Assessment in Outpatient Clinics Using Computer-Aided Methods: A Development and Validation Study.使用计算机辅助方法在门诊诊所进行基于图像的伤口面积自动评估:一项开发与验证研究。
Medicina (Kaunas). 2025 Jun 17;61(6):1099. doi: 10.3390/medicina61061099.
4
Implementation of biomedical segmentation for brain tumor utilizing an adapted U-net model.利用改进的U-net模型实现脑肿瘤的生物医学分割。
Comput Biol Med. 2025 Aug;194:110531. doi: 10.1016/j.compbiomed.2025.110531. Epub 2025 Jun 11.
5
Transformers for Neuroimage Segmentation: Scoping Review.用于神经图像分割的变压器:范围综述。
J Med Internet Res. 2025 Jan 29;27:e57723. doi: 10.2196/57723.
6
Medical image segmentation approach based on hybrid adaptive differential evolution and crayfish optimizer.基于混合自适应差分进化和克氏原螯虾优化器的医学图像分割方法。
Comput Biol Med. 2024 Sep;180:109011. doi: 10.1016/j.compbiomed.2024.109011. Epub 2024 Aug 14.
7
ST-YOLO: a deep learning based intelligent identification model for salt tolerance of wild rice seedlings.ST-YOLO:一种基于深度学习的野生稻幼苗耐盐性智能识别模型。
Front Plant Sci. 2025 Jun 2;16:1595386. doi: 10.3389/fpls.2025.1595386. eCollection 2025.
8
Characterizing Breast Tumor Heterogeneity Through IVIM-DWI Parameters and Signal Decay Analysis.通过体素内不相干运动扩散加权成像(IVIM-DWI)参数和信号衰减分析表征乳腺肿瘤异质性
Diagnostics (Basel). 2025 Jun 12;15(12):1499. doi: 10.3390/diagnostics15121499.
9
A deep learning approach to direct immunofluorescence pattern recognition in autoimmune bullous diseases.深度学习方法在自身免疫性大疱性疾病中的直接免疫荧光模式识别。
Br J Dermatol. 2024 Jul 16;191(2):261-266. doi: 10.1093/bjd/ljae142.
10
Hybrid segmentation model and CAViaR -based Xception Maxout network for brain tumor detection using MRI images.基于混合分割模型和CAViaR的Xception Maxout网络用于利用MRI图像检测脑肿瘤
Med Biol Eng Comput. 2025 Jun 27. doi: 10.1007/s11517-025-03397-9.

本文引用的文献

1
Survey on the impact of WHO 2021 classification of brain tumors on adult glioma management in Africo-Asian region.世界卫生组织2021年脑肿瘤分类对亚非地区成人胶质瘤管理的影响调查
J Clin Neurosci. 2025 May;135:111174. doi: 10.1016/j.jocn.2025.111174. Epub 2025 Mar 14.
2
Development of an MR-only radiotherapy treatment planning workflow using a commercial synthetic CT generator for brain and head & neck tumor patients.使用商用合成CT生成器为脑肿瘤和头颈部肿瘤患者开发仅基于磁共振成像的放射治疗治疗计划工作流程。
Z Med Phys. 2025 Feb 15. doi: 10.1016/j.zemedi.2025.01.003.
3
MUNet: a novel framework for accurate brain tumor segmentation combining UNet and mamba networks.
MUNet:一种结合UNet和曼巴网络进行精确脑肿瘤分割的新型框架。
Front Comput Neurosci. 2025 Jan 29;19:1513059. doi: 10.3389/fncom.2025.1513059. eCollection 2025.
4
Brain tumor detection and segmentation using deep learning.使用深度学习进行脑肿瘤检测与分割
MAGMA. 2025 Feb;38(1):13-22. doi: 10.1007/s10334-024-01203-5. Epub 2024 Sep 4.
5
PET brain imaging in neurological disorders.正电子发射断层扫描脑显像在神经疾病中的应用。
Phys Life Rev. 2024 Jul;49:100-111. doi: 10.1016/j.plrev.2024.03.007. Epub 2024 Mar 24.
6
Global cancer statistics 2022: GLOBOCAN estimates of incidence and mortality worldwide for 36 cancers in 185 countries.2022 年全球癌症统计数据:全球 185 个国家和地区 36 种癌症的发病率和死亡率全球估计数。
CA Cancer J Clin. 2024 May-Jun;74(3):229-263. doi: 10.3322/caac.21834. Epub 2024 Apr 4.
7
A multi-class brain tumor grading system based on histopathological images using a hybrid YOLO and RESNET networks.基于混合 YOLO 和 RESNET 网络的基于组织病理学图像的多类脑肿瘤分级系统。
Sci Rep. 2024 Feb 26;14(1):4584. doi: 10.1038/s41598-024-54864-6.
8
Brain Tumor Detection Based on Deep Learning Approaches and Magnetic Resonance Imaging.基于深度学习方法和磁共振成像的脑肿瘤检测
Cancers (Basel). 2023 Aug 18;15(16):4172. doi: 10.3390/cancers15164172.
9
Bayesian Depth-Wise Convolutional Neural Network Design for Brain Tumor MRI Classification.用于脑肿瘤MRI分类的贝叶斯深度卷积神经网络设计
Diagnostics (Basel). 2022 Jul 7;12(7):1657. doi: 10.3390/diagnostics12071657.
10
Sharp U-Net: Depthwise convolutional network for biomedical image segmentation.Sharp U-Net:用于生物医学图像分割的深度卷积网络。
Comput Biol Med. 2021 Sep;136:104699. doi: 10.1016/j.compbiomed.2021.104699. Epub 2021 Jul 29.