• 文献检索
  • 文档翻译
  • 深度研究
  • 学术资讯
  • Suppr Zotero 插件Zotero 插件
  • 邀请有礼
  • 套餐&价格
  • 历史记录
应用&插件
Suppr Zotero 插件Zotero 插件浏览器插件Mac 客户端Windows 客户端微信小程序
定价
高级版会员购买积分包购买API积分包
服务
文献检索文档翻译深度研究API 文档MCP 服务
关于我们
关于 Suppr公司介绍联系我们用户协议隐私条款
关注我们

Suppr 超能文献

核心技术专利:CN118964589B侵权必究
粤ICP备2023148730 号-1Suppr @ 2026

文献检索

告别复杂PubMed语法,用中文像聊天一样搜索,搜遍4000万医学文献。AI智能推荐,让科研检索更轻松。

立即免费搜索

文件翻译

保留排版,准确专业,支持PDF/Word/PPT等文件格式,支持 12+语言互译。

免费翻译文档

深度研究

AI帮你快速写综述,25分钟生成高质量综述,智能提取关键信息,辅助科研写作。

立即免费体验

第51密码子处甘氨酸到天冬氨酸的突变破坏了α-突触核蛋白的突触定位,并增强了其发生突触核蛋白病的倾向。

Glycine-to-aspartic acid mutation at codon 51 in disrupts the synaptic localisation of α-synuclein and enhances its propensity for synucleinopathy.

作者信息

West Stephen, Natalwala Ammar, Singh Dolt Karamjit, Lamont Douglas J, McMillan Melanie, Luk Kelvin, Mashimo Tomoji, Kunath Tilo

机构信息

Centre for Regenerative Medicine, Institute for Regeneration and Repair, The University of Edinburgh, Edinburgh EH16 4UU, UK.

Department of Neuromuscular Diseases, UCL Queen Square Institute of Neurology, Queen Square House, London WC1N 3BG, UK.

出版信息

Brain Commun. 2025 Jun 6;7(3):fcaf224. doi: 10.1093/braincomms/fcaf224. eCollection 2025.

DOI:10.1093/braincomms/fcaf224
PMID:40574971
原文链接:https://pmc.ncbi.nlm.nih.gov/articles/PMC12198753/
Abstract

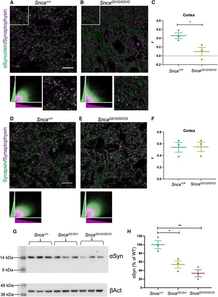
Point mutations in the gene, which encodes α-synuclein (αSyn), are a known cause of familial Parkinson's disease. The glycine-51-aspartic acid (G51D) mutation causes early-onset neurodegeneration with complex, wide-spread αSyn pathology. We used CRISPR/Cas9 gene editing to introduce the G51D point mutation into the endogenous rat gene. Our goal was to investigate whether the G51D αSyn mutation gives rise to synucleinopathy and neurodegenerative phenotypes in rats. Co-localisation immunostaining studies with synaptic proteins revealed that αSyn protein fails to efficiently localise to synapses. Furthermore, biochemical isolation of synaptosomes from rat cortex demonstrated a significant depletion of αSyn in and rats. Unbiased proteomic investigation of the cortex identified significant synaptic dysregulation in animals. Finally, we compared the propensity for synucleinopathy of and rats by stereotaxically delivering αSyn pre-formed fibrils (PFFs) into the pre-frontal cortex. At an early time-point, 6 weeks post-injection, we observed discrete Lewy pathology-like structures positive for phosphoserine-129-αSyn (pS129-αSyn) only in brains. At 26 weeks post-injection of PFFs, brains exhibited intense, discrete pS129-αSyn-positive structures, while brains exhibited diffuse pS129-αSyn immunostaining. In summary, G51D mutagenesis of the endogenous rat gene caused reduced synaptic localisation of αSyn, proteomic evidence of early synaptic dysfunction, and enhanced propensity for αSyn pathology.

摘要

编码α-突触核蛋白(αSyn)的基因中的点突变是家族性帕金森病的已知病因。甘氨酸51-天冬氨酸(G51D)突变导致早发性神经变性,并伴有复杂、广泛的αSyn病理改变。我们使用CRISPR/Cas9基因编辑技术将G51D点突变引入内源性大鼠基因中。我们的目标是研究G51D αSyn突变是否会在大鼠中引发突触核蛋白病和神经退行性表型。与突触蛋白的共定位免疫染色研究表明,αSyn蛋白无法有效定位于突触。此外,从大鼠皮层进行突触体的生化分离显示,G51D和G51D大鼠中αSyn显著减少。对皮层进行的无偏蛋白质组学研究确定了G51D动物中存在明显的突触失调。最后,我们通过将αSyn预形成纤维(PFFs)立体定向注射到前额叶皮层,比较了G51D和G51D大鼠发生突触核蛋白病的倾向。在注射后的早期时间点,即6周时,我们仅在G51D大脑中观察到磷酸化丝氨酸129-αSyn(pS129-αSyn)阳性的离散路易体样结构。在注射PFFs后的26周,G51D大脑呈现强烈、离散的pS129-αSyn阳性结构,而G51D大脑则呈现弥漫性的pS129-αSyn免疫染色。总之,内源性大鼠基因的G51D诱变导致αSyn的突触定位减少、早期突触功能障碍的蛋白质组学证据以及αSyn病理改变倾向增强。

https://cdn.ncbi.nlm.nih.gov/pmc/blobs/4552/12198753/91d4ebc8bd57/fcaf224f4.jpg
https://cdn.ncbi.nlm.nih.gov/pmc/blobs/4552/12198753/cf551b943677/fcaf224_ga.jpg
https://cdn.ncbi.nlm.nih.gov/pmc/blobs/4552/12198753/baf377d926b9/fcaf224f1.jpg
https://cdn.ncbi.nlm.nih.gov/pmc/blobs/4552/12198753/a83898525e2b/fcaf224f2.jpg
https://cdn.ncbi.nlm.nih.gov/pmc/blobs/4552/12198753/007f00201757/fcaf224f3.jpg
https://cdn.ncbi.nlm.nih.gov/pmc/blobs/4552/12198753/91d4ebc8bd57/fcaf224f4.jpg
https://cdn.ncbi.nlm.nih.gov/pmc/blobs/4552/12198753/cf551b943677/fcaf224_ga.jpg
https://cdn.ncbi.nlm.nih.gov/pmc/blobs/4552/12198753/baf377d926b9/fcaf224f1.jpg
https://cdn.ncbi.nlm.nih.gov/pmc/blobs/4552/12198753/a83898525e2b/fcaf224f2.jpg
https://cdn.ncbi.nlm.nih.gov/pmc/blobs/4552/12198753/007f00201757/fcaf224f3.jpg
https://cdn.ncbi.nlm.nih.gov/pmc/blobs/4552/12198753/91d4ebc8bd57/fcaf224f4.jpg

相似文献

1
Glycine-to-aspartic acid mutation at codon 51 in disrupts the synaptic localisation of α-synuclein and enhances its propensity for synucleinopathy.第51密码子处甘氨酸到天冬氨酸的突变破坏了α-突触核蛋白的突触定位,并增强了其发生突触核蛋白病的倾向。
Brain Commun. 2025 Jun 6;7(3):fcaf224. doi: 10.1093/braincomms/fcaf224. eCollection 2025.
2
Widespread distribution of α-synuclein oligomers in LRRK2-related Parkinson's disease.α-突触核蛋白寡聚体在与富亮氨酸重复激酶2(LRRK2)相关的帕金森病中的广泛分布。
Acta Neuropathol. 2025 May 2;149(1):42. doi: 10.1007/s00401-025-02872-9.
3
A minimally Invasive Biomarker for Sensitive and Accurate Diagnosis of Parkinson's Disease.一种用于帕金森病灵敏且准确诊断的微创生物标志物。
medRxiv. 2024 Jun 30:2024.06.29.24309703. doi: 10.1101/2024.06.29.24309703.
4
Structurally targeted mutagenesis identifies key residues supporting α-synuclein misfolding in multiple system atrophy.结构靶向诱变确定了支持多系统萎缩中α-突触核蛋白错误折叠的关键残基。
J Parkinsons Dis. 2024 Nov;14(8):1543-1558. doi: 10.3233/JPD-240296. Epub 2024 Oct 17.
5
Widespread Distribution of α-Synuclein Oligomers in -related Parkinson's Disease.α-突触核蛋白寡聚体在帕金森病中的广泛分布
bioRxiv. 2024 Dec 20:2024.12.18.629265. doi: 10.1101/2024.12.18.629265.
6
Accumulation of oligomer-prone α-synuclein exacerbates synaptic and neuronal degeneration in vivo.α-突触核蛋白寡聚倾向的积累加剧体内突触和神经元的退化。
Brain. 2014 May;137(Pt 5):1496-513. doi: 10.1093/brain/awu057. Epub 2014 Mar 24.
7
A quantitative Lewy-fold-specific alpha-synuclein seed amplification assay as a progression marker for Parkinson's disease.一种定量的路易小体特异性α-突触核蛋白种子扩增检测法作为帕金森病的病情进展标志物
Acta Neuropathol. 2025 Feb 20;149(1):20. doi: 10.1007/s00401-025-02853-y.
8
Tissue Factor and Its Cerebrospinal Fluid Protein Profiles in Parkinson's Disease.组织因子及其在帕金森病中的脑脊液蛋白谱。
J Parkinsons Dis. 2024;14(7):1405-1416. doi: 10.3233/JPD-240115.
9
Evaluating alpha-synuclein proteinopathy and consequences for birdsong in zebra finch basal ganglia area X.评估α-突触核蛋白病及其对斑胸草雀基底神经节X区鸟鸣的影响。
Behav Brain Res. 2025 Jun 10;493:115698. doi: 10.1016/j.bbr.2025.115698.
10
Abnormal α-synuclein binds to synaptotagmin 13, impairing extracellular vesicle release in synucleinopathies.异常的α-突触核蛋白与突触结合蛋白13结合,损害突触核蛋白病中细胞外囊泡的释放。
Transl Neurodegener. 2025 Jun 23;14(1):32. doi: 10.1186/s40035-025-00493-6.

本文引用的文献

1
Olfactory deficit and gastrointestinal dysfunction precede motor abnormalities in alpha-Synuclein G51D knock-in mice.在α-突触核蛋白G51D基因敲入小鼠中,嗅觉缺陷和胃肠功能障碍先于运动异常出现。
Proc Natl Acad Sci U S A. 2024 Sep 24;121(39):e2406479121. doi: 10.1073/pnas.2406479121. Epub 2024 Sep 16.
2
Generation of G51D and 3D mice reveals decreased α-synuclein tetramer-monomer ratios promote Parkinson's disease phenotypes.G51D和3D小鼠的产生揭示了α-突触核蛋白四聚体与单体比例降低会促进帕金森病表型。
NPJ Parkinsons Dis. 2024 Feb 29;10(1):47. doi: 10.1038/s41531-024-00662-w.
3
F-DOPA PET imaging identifies a dopaminergic deficit in a rat model with a G51D α-synuclein mutation.
F-DOPA正电子发射断层扫描成像在具有G51D α-突触核蛋白突变的大鼠模型中识别出多巴胺能缺陷。
Front Neurosci. 2023 May 24;17:1095761. doi: 10.3389/fnins.2023.1095761. eCollection 2023.
4
An Isogenic Collection of Pluripotent Stem Cell Lines With Elevated α-Synuclein Expression Validated for Neural Induction and Cortical Neuron Differentiation.具有升高的α-突触核蛋白表达的多能干细胞系同基因集合体,已验证其用于神经诱导和皮质神经元分化。
Front Cell Dev Biol. 2022 May 30;10:898560. doi: 10.3389/fcell.2022.898560. eCollection 2022.
5
The Pathological G51D Mutation in Alpha-Synuclein Oligomers Confers Distinct Structural Attributes and Cellular Toxicity.α-突触核蛋白寡聚体中的病理性 G51D 突变赋予其独特的结构特征和细胞毒性。
Molecules. 2022 Feb 15;27(4):1293. doi: 10.3390/molecules27041293.
6
The PRIDE database resources in 2022: a hub for mass spectrometry-based proteomics evidences.PRIDE 数据库资源在 2022 年:一个基于质谱的蛋白质组学证据的中心。
Nucleic Acids Res. 2022 Jan 7;50(D1):D543-D552. doi: 10.1093/nar/gkab1038.
7
The hereditary mutation G51D unlocks a distinct fibril strain transmissible to wild-type α-synuclein.遗传突变 G51D 解锁了一种独特的纤维应变,可以传递给野生型 α-突触核蛋白。
Nat Commun. 2021 Oct 29;12(1):6252. doi: 10.1038/s41467-021-26433-2.
8
Alpha-synuclein activates the classical complement pathway and mediates complement-dependent cell toxicity.α-突触核蛋白激活经典补体途径并介导补体依赖性细胞毒性。
J Neuroinflammation. 2021 Aug 16;18(1):177. doi: 10.1186/s12974-021-02225-9.
9
Physicochemical characterization of the G51D mutation of α-synuclein that is responsible for its severe cytotoxicity.对导致其严重细胞毒性的α-突触核蛋白 G51D 突变进行理化特性分析。
Neurosci Lett. 2021 Aug 24;760:136077. doi: 10.1016/j.neulet.2021.136077. Epub 2021 Jun 20.
10
Complement and Coagulation Cascades are Potentially Involved in Dopaminergic Neurodegeneration in α-Synuclein-Based Mouse Models of Parkinson's Disease.补体和凝血级联反应可能参与了基于α-突触核蛋白的帕金森病小鼠模型中的多巴胺能神经退行性变。
J Proteome Res. 2021 Jul 2;20(7):3428-3443. doi: 10.1021/acs.jproteome.0c01002. Epub 2021 Jun 1.