• 文献检索
  • 文档翻译
  • 深度研究
  • 学术资讯
  • Suppr Zotero 插件Zotero 插件
  • 邀请有礼
  • 套餐&价格
  • 历史记录
应用&插件
Suppr Zotero 插件Zotero 插件浏览器插件Mac 客户端Windows 客户端微信小程序
定价
高级版会员购买积分包购买API积分包
服务
文献检索文档翻译深度研究API 文档MCP 服务
关于我们
关于 Suppr公司介绍联系我们用户协议隐私条款
关注我们

Suppr 超能文献

核心技术专利:CN118964589B侵权必究
粤ICP备2023148730 号-1Suppr @ 2026

文献检索

告别复杂PubMed语法,用中文像聊天一样搜索,搜遍4000万医学文献。AI智能推荐,让科研检索更轻松。

立即免费搜索

文件翻译

保留排版,准确专业,支持PDF/Word/PPT等文件格式,支持 12+语言互译。

免费翻译文档

深度研究

AI帮你快速写综述,25分钟生成高质量综述,智能提取关键信息,辅助科研写作。

立即免费体验

通过基于时间释放纳米涂层的逆转失调的成骨微环境增强骨质疏松性骨整合。

Augmenting osteoporotic osseointegration through a temporal release nanocoating-based reversing dysregulated osteogenic microenvironment.

作者信息

Zhang Jiaxin, Bai Haotian, Liu He, Wang Xiaonan, Xu Mingwei, Zhang Guokun, Di Zexin, Zhao Xin, Wang Jincheng, Ren Luquan

机构信息

Orthopedic Institute of Jilin Province, Orthopedic Medical Center, The Second Hospital of Jilin University, Changchun, 130041, PR China.

Institute of Antler Science and Product Technology, Changchun Sci-Tech University, Changchun, 130041, PR China.

出版信息

J Orthop Translat. 2025 Apr 5;51:360-378. doi: 10.1016/j.jot.2025.01.009. eCollection 2025 Mar.

DOI:10.1016/j.jot.2025.01.009
PMID:40584018
原文链接:https://pmc.ncbi.nlm.nih.gov/articles/PMC12206322/
Abstract

RATIONALE

Imbalances in the osteogenic-osteoclastic microenvironment hinder effective osseointegration between the prosthesis and host bone, which is a key factor contributing to the high incidence of prosthesis loosening and periprosthetic fractures in osteoporosis patients. Developing an implant interface that can reverse the dysregulated osteogenic microenvironment is an effective strategy to address this challenge.

METHODS

A novel bioinspired interface with a spatial gradient structure was engineered by 3D-printed porous titanium alloy implants and hollow mesoporous silica nanoparticles coating. Apart from the bioinspired bone microstructure, the amine-functionalized nanocoating of the bioactive interface could also load and temporally sustain the zoledronic acid (ZOL) release. A series of experiments were carried out to characterize the bioactive interface and to clarify the regulation of osteogenic-osteoclastic balance by ZOL temporal release from the nanocoatings. Afterward, an osteoporotic model was utilized to validate the bioactive interface osseointegration effect.

RESULTS

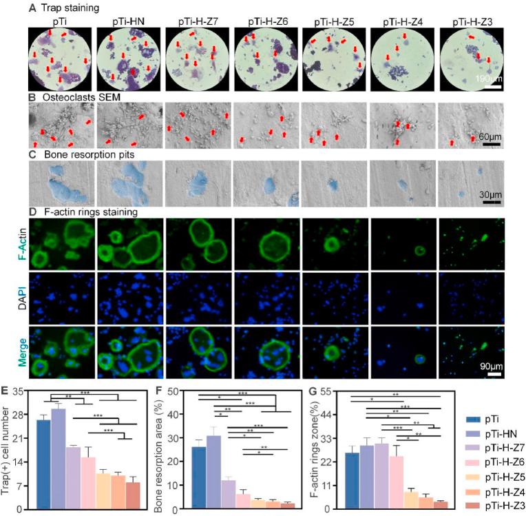
Based on the structural features and chemical properties of the bioactive interface, efficient ZOL loading was achieved. Additionally, the temporal release mechanism of ZOL through free diffusion and ionic bond ionization enabled long-term sustained release. Meanwhile, the early high-concentration local release of ZOL effectively inhibited osteoclast formation and activation in the microenvironment. As the ZOL release decreased over time, the focus shifted to promoting the process of bone formation, thereby reversing the dysregulated osteogenic microenvironment. According to this, we identified the optimal gradient concentration (10M) of the ZOL temporal release system that efficiently exerts bidirectional regulatory effects. Most notably, the spatial gradient structured interface loaded with this optimal concentration of ZOL (10M) significantly augmented osseointegration under osteoporotic conditions.

CONCLUSION

Overall, our study provides a novel nanocoating capable of temporally releasing ZOL to reverse the dysregulated osteogenic microenvironment, aiming to maintain the long-term stability of artificial prostheses for osteoporosis patients.

THE TRANSLATIONAL POTENTIAL OF THIS ARTICLE

This study validates the structure-performance-effect relationship of ZOL-releasing nanocoatings with a temporal release mechanism, providing a novel approach to addressing the high incidence of postoperative complications in osteoporotic patients undergoing prosthetic replacement.

摘要

原理

成骨-破骨微环境失衡阻碍了假体与宿主骨之间有效的骨整合,这是导致骨质疏松患者假体松动和假体周围骨折高发的关键因素。开发一种能够逆转失调的成骨微环境的植入物界面是应对这一挑战的有效策略。

方法

通过3D打印多孔钛合金植入物和中空介孔二氧化硅纳米颗粒涂层设计了一种具有空间梯度结构的新型仿生界面。除了仿生骨微结构外,生物活性界面的胺功能化纳米涂层还可以负载并暂时维持唑来膦酸(ZOL)的释放。进行了一系列实验来表征生物活性界面,并阐明纳米涂层中ZOL的时间释放对成骨-破骨平衡的调节作用。之后,利用骨质疏松模型验证生物活性界面的骨整合效果。

结果

基于生物活性界面的结构特征和化学性质,实现了ZOL的高效负载。此外,ZOL通过自由扩散和离子键电离的时间释放机制实现了长期持续释放。同时,ZOL早期的高浓度局部释放在微环境中有效抑制了破骨细胞的形成和激活。随着ZOL释放量随时间减少,重点转向促进骨形成过程,从而逆转失调的成骨微环境。据此,我们确定了能有效发挥双向调节作用的ZOL时间释放系统的最佳梯度浓度(10M)。最值得注意的是,负载此最佳浓度ZOL(10M)的空间梯度结构界面在骨质疏松条件下显著增强了骨整合。

结论

总体而言,我们的研究提供了一种能够暂时释放ZOL以逆转失调的成骨微环境的新型纳米涂层,旨在维持骨质疏松患者人工假体的长期稳定性。

本文的转化潜力

本研究验证了具有时间释放机制的ZOL释放纳米涂层的结构-性能-效应关系,为解决接受假体置换的骨质疏松患者术后并发症高发问题提供了一种新方法。

https://cdn.ncbi.nlm.nih.gov/pmc/blobs/8840/12206322/235c18978856/gr8.jpg
https://cdn.ncbi.nlm.nih.gov/pmc/blobs/8840/12206322/c0219a9993df/ga1.jpg
https://cdn.ncbi.nlm.nih.gov/pmc/blobs/8840/12206322/69de8de05316/sc1.jpg
https://cdn.ncbi.nlm.nih.gov/pmc/blobs/8840/12206322/f7869290bb3d/gr1.jpg
https://cdn.ncbi.nlm.nih.gov/pmc/blobs/8840/12206322/de5cbb9f8637/gr2.jpg
https://cdn.ncbi.nlm.nih.gov/pmc/blobs/8840/12206322/53d2c00eed5d/gr3.jpg
https://cdn.ncbi.nlm.nih.gov/pmc/blobs/8840/12206322/d3de01038e7b/gr4.jpg
https://cdn.ncbi.nlm.nih.gov/pmc/blobs/8840/12206322/e696ab2267be/gr5.jpg
https://cdn.ncbi.nlm.nih.gov/pmc/blobs/8840/12206322/9783d0cc8504/gr6.jpg
https://cdn.ncbi.nlm.nih.gov/pmc/blobs/8840/12206322/06419cd78ebd/gr7.jpg
https://cdn.ncbi.nlm.nih.gov/pmc/blobs/8840/12206322/235c18978856/gr8.jpg
https://cdn.ncbi.nlm.nih.gov/pmc/blobs/8840/12206322/c0219a9993df/ga1.jpg
https://cdn.ncbi.nlm.nih.gov/pmc/blobs/8840/12206322/69de8de05316/sc1.jpg
https://cdn.ncbi.nlm.nih.gov/pmc/blobs/8840/12206322/f7869290bb3d/gr1.jpg
https://cdn.ncbi.nlm.nih.gov/pmc/blobs/8840/12206322/de5cbb9f8637/gr2.jpg
https://cdn.ncbi.nlm.nih.gov/pmc/blobs/8840/12206322/53d2c00eed5d/gr3.jpg
https://cdn.ncbi.nlm.nih.gov/pmc/blobs/8840/12206322/d3de01038e7b/gr4.jpg
https://cdn.ncbi.nlm.nih.gov/pmc/blobs/8840/12206322/e696ab2267be/gr5.jpg
https://cdn.ncbi.nlm.nih.gov/pmc/blobs/8840/12206322/9783d0cc8504/gr6.jpg
https://cdn.ncbi.nlm.nih.gov/pmc/blobs/8840/12206322/06419cd78ebd/gr7.jpg
https://cdn.ncbi.nlm.nih.gov/pmc/blobs/8840/12206322/235c18978856/gr8.jpg

相似文献

1
Augmenting osteoporotic osseointegration through a temporal release nanocoating-based reversing dysregulated osteogenic microenvironment.通过基于时间释放纳米涂层的逆转失调的成骨微环境增强骨质疏松性骨整合。
J Orthop Translat. 2025 Apr 5;51:360-378. doi: 10.1016/j.jot.2025.01.009. eCollection 2025 Mar.
2
Signs and symptoms to determine if a patient presenting in primary care or hospital outpatient settings has COVID-19.在基层医疗机构或医院门诊环境中,如果患者出现以下症状和体征,可判断其是否患有 COVID-19。
Cochrane Database Syst Rev. 2022 May 20;5(5):CD013665. doi: 10.1002/14651858.CD013665.pub3.
3
The clinical effectiveness and cost-effectiveness of strontium ranelate for the prevention of osteoporotic fragility fractures in postmenopausal women.雷奈酸锶预防绝经后妇女骨质疏松性脆性骨折的临床有效性和成本效益。
Health Technol Assess. 2007 Feb;11(4):1-134. doi: 10.3310/hta11040.
4
Systemic pharmacological treatments for chronic plaque psoriasis: a network meta-analysis.系统性药理学治疗慢性斑块状银屑病:网络荟萃分析。
Cochrane Database Syst Rev. 2021 Apr 19;4(4):CD011535. doi: 10.1002/14651858.CD011535.pub4.
5
Systemic pharmacological treatments for chronic plaque psoriasis: a network meta-analysis.慢性斑块状银屑病的全身药理学治疗:一项网状Meta分析。
Cochrane Database Syst Rev. 2020 Jan 9;1(1):CD011535. doi: 10.1002/14651858.CD011535.pub3.
6
Does Augmenting Irradiated Autografts With Free Vascularized Fibula Graft in Patients With Bone Loss From a Malignant Tumor Achieve Union, Function, and Complication Rate Comparably to Patients Without Bone Loss and Augmentation When Reconstructing Intercalary Resections in the Lower Extremity?对于因恶性肿瘤导致骨缺损的患者,在重建下肢节段性切除时,采用带血管游离腓骨移植来增强照射后的自体骨移植,其骨愈合、功能及并发症发生率与无骨缺损且未进行增强的患者相比是否相当?
Clin Orthop Relat Res. 2025 Jun 26. doi: 10.1097/CORR.0000000000003599.
7
Management of urinary stones by experts in stone disease (ESD 2025).结石病专家对尿路结石的管理(2025年结石病专家共识)
Arch Ital Urol Androl. 2025 Jun 30;97(2):14085. doi: 10.4081/aiua.2025.14085.
8
Systemic pharmacological treatments for chronic plaque psoriasis: a network meta-analysis.慢性斑块状银屑病的全身药理学治疗:一项网状荟萃分析。
Cochrane Database Syst Rev. 2017 Dec 22;12(12):CD011535. doi: 10.1002/14651858.CD011535.pub2.
9
Effectiveness and safety of vitamin D in relation to bone health.维生素D对骨骼健康的有效性与安全性。
Evid Rep Technol Assess (Full Rep). 2007 Aug(158):1-235.
10
A rapid and systematic review of the clinical effectiveness and cost-effectiveness of topotecan for ovarian cancer.拓扑替康治疗卵巢癌的临床有效性和成本效益的快速系统评价。
Health Technol Assess. 2001;5(28):1-110. doi: 10.3310/hta5280.

本文引用的文献

1
Bisphosphonate-incorporated coatings for orthopedic implants functionalization.用于骨科植入物功能化的含双膦酸盐涂层
Mater Today Bio. 2023 Jul 22;22:100737. doi: 10.1016/j.mtbio.2023.100737. eCollection 2023 Oct.
2
GSTP1-mediated S-glutathionylation of Pik3r1 is a redox hub that inhibits osteoclastogenesis through regulating autophagic flux.GSTP1 介导的 Pik3r1 的 S-谷胱甘肽化是一个氧化还原枢纽,通过调节自噬通量来抑制破骨细胞生成。
Redox Biol. 2023 May;61:102635. doi: 10.1016/j.redox.2023.102635. Epub 2023 Feb 27.
3
Biomineralization-inspired mineralized hydrogel promotes the repair and regeneration of dentin/bone hard tissue.
生物矿化启发的矿化水凝胶促进牙本质/骨硬组织的修复和再生。
NPJ Regen Med. 2023 Feb 25;8(1):11. doi: 10.1038/s41536-023-00286-3.
4
Nanofiber matrix formulations for the delivery of Exendin-4 for tendon regeneration: and assessment.用于递送艾塞那肽-4促进肌腱再生的纳米纤维基质制剂及评估
Bioact Mater. 2023 Jan 20;25:42-60. doi: 10.1016/j.bioactmat.2023.01.013. eCollection 2023 Jul.
5
Evaluation of the Properties of 3D-Printed Ti Alloy Plates: and Comparative Experimental Study.3D打印钛合金板材性能评估及对比实验研究
J Clin Med. 2023 Jan 5;12(2):444. doi: 10.3390/jcm12020444.
6
Additive Manufacturing of Polyhydroxyalkanoate-Based Blends Using Fused Deposition Modelling for the Development of Biomedical Devices.基于聚羟基脂肪酸酯共混物的增材制造,采用熔融沉积建模技术用于生物医学设备的开发。
J Funct Biomater. 2023 Jan 10;14(1):40. doi: 10.3390/jfb14010040.
7
Study of Hydroxyapatite-coated High-strength Biodegradable Magnesium-based Alloy in Repairing Fracture Damage in Rats.羟基磷灰石涂层高强可降解镁基合金修复大鼠骨折损伤的研究。
In Vivo. 2023 Jan-Feb;37(1):190-203. doi: 10.21873/invivo.13068.
8
Biocompatible Nanocomposite Coatings Deposited via Layer-by-Layer Assembly for the Mechanical Reinforcement of Highly Porous Interconnected Tissue-Engineered Scaffolds.通过层层组装沉积的生物相容性纳米复合涂层用于高度多孔相互连接的组织工程支架的机械增强。
Bioengineering (Basel). 2022 Oct 20;9(10):585. doi: 10.3390/bioengineering9100585.
9
Vericiguat Modulates Osteoclast Differentiation and Bone Resorption via a Balance between VASP and NF-B Pathways.维立西呱通过 VASP 和 NF-κB 通路的平衡调节破骨细胞分化和骨吸收。
Mediators Inflamm. 2022 Jun 16;2022:1625290. doi: 10.1155/2022/1625290. eCollection 2022.
10
Additive manufacturing technique-designed metallic porous implants for clinical application in orthopedics.增材制造技术设计的金属多孔植入物在骨科临床中的应用
RSC Adv. 2018 Jul 16;8(44):25210-25227. doi: 10.1039/c8ra04815k. eCollection 2018 Jul 9.