Suppr超能文献

一种基于荧光共振能量转移的开-关型聚集诱导发光纳米探针能够即时且无染色地检测肿瘤切片中的缺氧微环境。

A FRET-based off-on AIE nanoprobe enables instant and stain-free detection of hypoxic niches in tumor sections.

作者信息

Wang Chen, Shen Jun, Muhetaer Muredili, Zhang Shenwu, Sun Jin, He Zhonggui, Wang Yuequan, Luo Cong

机构信息

Department of Pharmaceutics, Wuya College of Innovation, Shenyang Pharmaceutical University, Shenyang 110016, China.

Joint International Research Laboratory of Intelligent Drug Delivery Systems of Ministry of Education, Shenyang Pharmaceutical University, Shenyang 110016, China.

出版信息

Theranostics. 2025 Jun 9;15(14):6651-6664. doi: 10.7150/thno.113038. eCollection 2025.

Abstract

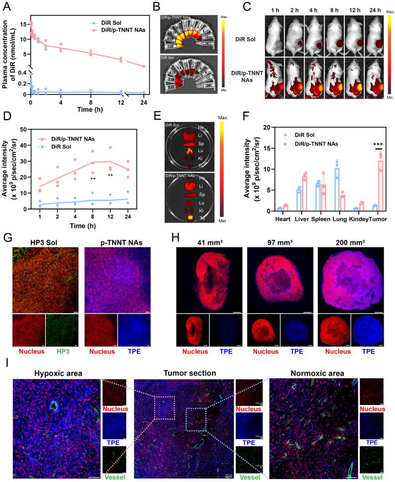
Hypoxia is a critical hallmark of solid tumors, significantly influencing their diagnosis, treatment, and prognosis. Currently, instant and accurate detection of hypoxic niches in tumor sectioning remains a major challenge. Conventional tumor section staining methods lack reliability due to dynamic changes in hypoxic conditions during time-consuming sample processing. Herein, we develop a FRET-based off-on AIE nanoprobe for instant and stain-free detection of tumor hypoxic niches following intravenous administration. A dimeric AIEgen (TNNT) is synthesized by conjugating two tetraphenylethene (TPE) molecules via azobenzene (Azo). TNNT self-assembles into stable nanoassemblies (NAs) with favorable drug delivery and tumor accumulation. Under normoxic conditions, fluorescence is quenched due to FRET between TPE and Azo, effectively "turning off" the AIE signal. Notably, the fluorescence recovers quickly following Azo cleavage under hypoxia and . Moreover, the AIE nanoprobe demonstrates an advantage over pimonidazole hydrochloride (HP3, a widely used hypoxia probe) in terms of hypoxia detection. Furthermore, it can also report the varying degrees of hypoxia in tumors of different sizes. This study offers a practical tool for point-of-care tumor hypoxia detection and relevant pathological analysis.

摘要

缺氧是实体瘤的一个关键特征,对其诊断、治疗和预后有重大影响。目前,在肿瘤切片中即时准确地检测缺氧微环境仍然是一项重大挑战。由于在耗时的样本处理过程中缺氧条件的动态变化,传统的肿瘤切片染色方法缺乏可靠性。在此,我们开发了一种基于荧光共振能量转移(FRET)的开-关型聚集诱导发光(AIE)纳米探针,用于静脉注射后即时、无染色检测肿瘤缺氧微环境。通过偶氮苯(Azo)连接两个四苯乙烯(TPE)分子合成了二聚体AIEgen(TNNT)。TNNT自组装成稳定的纳米聚集体(NAs),具有良好的药物递送和肿瘤蓄积能力。在常氧条件下,由于TPE和Azo之间的FRET,荧光被淬灭,有效地“关闭”了AIE信号。值得注意的是,在缺氧条件下Azo裂解后荧光迅速恢复。此外,在缺氧检测方面,AIE纳米探针比盐酸匹莫硝唑(HP3,一种广泛使用的缺氧探针)具有优势。此外,它还可以报告不同大小肿瘤中不同程度的缺氧情况。本研究为即时检测肿瘤缺氧及相关病理分析提供了一种实用工具。

https://cdn.ncbi.nlm.nih.gov/pmc/blobs/161b/12203678/df04c30923ab/thnov15p6651g001.jpg

文献检索

告别复杂PubMed语法,用中文像聊天一样搜索,搜遍4000万医学文献。AI智能推荐,让科研检索更轻松。

立即免费搜索

文件翻译

保留排版,准确专业,支持PDF/Word/PPT等文件格式,支持 12+语言互译。

免费翻译文档

深度研究

AI帮你快速写综述,25分钟生成高质量综述,智能提取关键信息,辅助科研写作。

立即免费体验