Blahetek Gina, Lindner Benjamin, Oti Martin, Schön Christian, Strobel Benjamin
Global Drug Discovery Sciences, Boehringer Ingelheim Pharma GmbH & Co. KG, 88397 Biberach, Germany.
Bioprocess Development Biologicals, Cell Line Development, Boehringer Ingelheim Pharma GmbH & Co. KG, 88397 Biberach, Germany.
Mol Ther Methods Clin Dev. 2025 Jun 2;33(3):101499. doi: 10.1016/j.omtm.2025.101499. eCollection 2025 Sep 11.
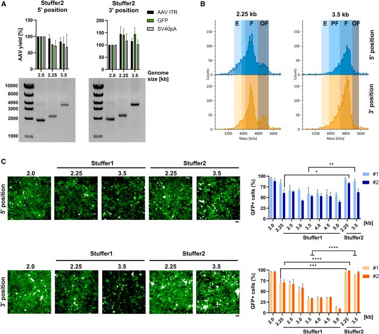
Adeno-associated virus (AAV) vectors currently represent the most attractive platform for therapeutic gene delivery. Ensuring efficient AAV production and vector integrity, defined by efficient packaging of full-size genomes, high full/empty ratios, and optimal bioactivity, therefore is of utmost importance. However, during AAV production, not only capsids that carry the full-size genome but also empty as well as capsids containing partial or oversized genomes are produced. To systematically investigate the impact of AAV genome size on packaging efficiency, genome integrity, (over)full/partial/empty ratio, and bioactivity, we designed single-stranded CMV-EGFP-poly(A) expression cassettes with successively increasing sizes (2-5 kb), by inserting non-coding stuffer sequences either upstream or downstream of the CMV-EGFP-poly(A) sequence. Our results demonstrate a systematic decrease of AAV yields and bioactivity with increasing expression cassette size. While significant overfilling was observed at expression cassette sizes <2.5 kb, an increase in partially filled capsids, due to genome truncation, was observed >4.5 kb. Surprisingly, the losses in productivity and bioactivity were not observed with a second stuffer sequence. Therefore, while the insertion of non-coding DNA is a straightforward approach to "right-size" the AAV genome and optimize CMC aspects, careful selection of the DNA sequence is required to assure AAV quality.
腺相关病毒(AAV)载体目前是治疗性基因递送最具吸引力的平台。因此,确保高效的AAV生产和载体完整性(由全尺寸基因组的有效包装、高全/空比率和最佳生物活性来定义)至关重要。然而,在AAV生产过程中,不仅会产生携带全尺寸基因组的衣壳,还会产生空衣壳以及包含部分或超大基因组的衣壳。为了系统地研究AAV基因组大小对包装效率、基因组完整性、(超)全/部分/空比率和生物活性的影响,我们通过在CMV-EGFP-poly(A)序列的上游或下游插入非编码填充序列,设计了大小依次增加(2-5 kb)的单链CMV-EGFP-poly(A)表达盒。我们的结果表明,随着表达盒大小的增加,AAV产量和生物活性会系统性下降。当表达盒大小<2.5 kb时,观察到显著的过度填充,而当表达盒大小>4.5 kb时,由于基因组截断,观察到部分填充衣壳增加。令人惊讶的是,使用第二个填充序列时未观察到生产力和生物活性的损失。因此,虽然插入非编码DNA是一种使AAV基因组“大小合适”并优化CMC方面的直接方法,但需要仔细选择DNA序列以确保AAV质量。