• 文献检索
  • 文档翻译
  • 深度研究
  • 学术资讯
  • Suppr Zotero 插件Zotero 插件
  • 邀请有礼
  • 套餐&价格
  • 历史记录
应用&插件
Suppr Zotero 插件Zotero 插件浏览器插件Mac 客户端Windows 客户端微信小程序
定价
高级版会员购买积分包购买API积分包
服务
文献检索文档翻译深度研究API 文档MCP 服务
关于我们
关于 Suppr公司介绍联系我们用户协议隐私条款
关注我们

Suppr 超能文献

核心技术专利:CN118964589B侵权必究
粤ICP备2023148730 号-1Suppr @ 2026

文献检索

告别复杂PubMed语法,用中文像聊天一样搜索,搜遍4000万医学文献。AI智能推荐,让科研检索更轻松。

立即免费搜索

文件翻译

保留排版,准确专业,支持PDF/Word/PPT等文件格式,支持 12+语言互译。

免费翻译文档

深度研究

AI帮你快速写综述,25分钟生成高质量综述,智能提取关键信息,辅助科研写作。

立即免费体验

利用导电材料重塑下水道微生物群落,并减轻因硫化物和硫化氢形成而产生的腐蚀。

Harnessing conductive materials to reshape sewer microbiomes and mitigate corrosion from sulfide and hydrogen sulfide formation.

作者信息

Sudiartha Gede Adi Wiguna, Imai Tsuyoshi

机构信息

Graduate School of Sciences and Technology for Innovation, Yamaguchi University, Yamaguchi, 755-8611, Japan.

Environmental Engineering Study Program, Faculty of Engineering, Udayana University, Bali, 80361, Indonesia.

出版信息

Sci Rep. 2025 Jul 1;15(1):21382. doi: 10.1038/s41598-025-06099-2.

DOI:10.1038/s41598-025-06099-2
PMID:40593098
原文链接:https://pmc.ncbi.nlm.nih.gov/articles/PMC12216032/
Abstract

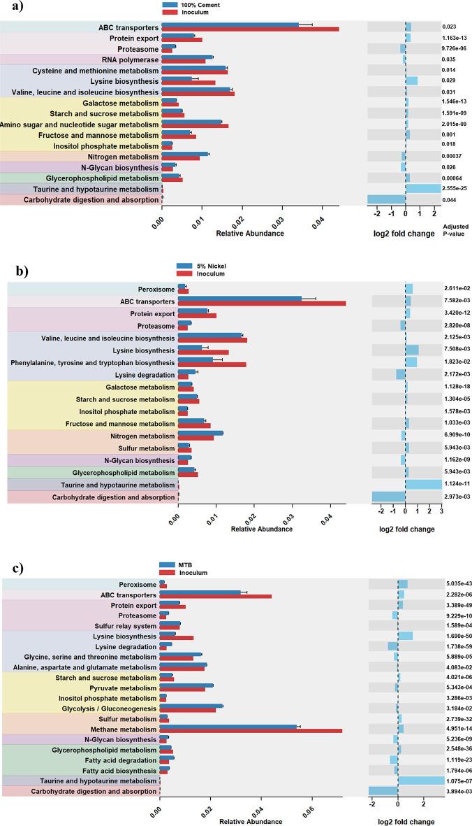
Sewer corrosion, primarily driven by sulfate, sulfide, and hydrogen sulfide metabolism, accelerates pipeline deterioration and has been linked to sinkhole formation and road collapses. This study explores the use of nickel (Ni) and iron-based magnetite black (MTB) as conductive lining materials to enhance sulfide, sulfate, and hydrogen sulfide degradation. Lab-scale concrete reactors (CCRs) were constructed with three configurations: 5% Ni-lined, MTB-lined, and 100% Portland cement. The experiment was conducted in 12 cycles. Results showed that both Ni- and MTB-lined CCRs significantly improved sulfate removal efficiency, achieving complete sulfate depletion by the 10th and 11th experimental cycles, respectively. The MTB-lined CCR exhibited the highest sulfide and hydrogen sulfide removal capacity, reducing sulfide concentrations by 99% while also suppressing sulfide emission to a maximum of 100 mg/L, compared to the Ni-lined CCR (134 mg/L) and Portland (155 mg/L). This substantial performance is attributed to the synergistic activity of sulfate-oxidizing and sulfate-reducing bacteria, along with contributions from non-sulfur-metabolizing bacteria. Furthermore, methanogens actively consumed sulfide, supported by enhanced electron transfer through Ni and MTB conductive materials. These findings highlight the potential of conductive material linings to mitigate sulfide-induced sewer corrosion, offering a sustainable approach for improving sewer infrastructure durability.

摘要

下水道腐蚀主要由硫酸盐、硫化物和硫化氢的代谢驱动,加速了管道的恶化,并与污水坑形成和道路坍塌有关。本研究探索使用镍(Ni)和铁基磁铁矿黑(MTB)作为导电衬里材料,以增强硫化物、硫酸盐和硫化氢的降解。在实验室规模构建了三种配置的混凝土反应器(CCR):衬有5%镍的、衬有MTB的和100%波特兰水泥的。实验进行了12个周期。结果表明,衬有镍和MTB的CCR均显著提高了硫酸盐去除效率,分别在第10个和第11个实验周期实现了硫酸盐的完全耗尽。衬有MTB的CCR表现出最高的硫化物和硫化氢去除能力,与衬有镍的CCR(134毫克/升)和波特兰水泥的CCR(155毫克/升)相比,将硫化物浓度降低了99%,同时还将硫化物排放抑制到最大100毫克/升。这种显著的性能归因于硫酸盐氧化菌和硫酸盐还原菌的协同活性,以及非硫代谢细菌的贡献。此外,产甲烷菌通过镍和MTB导电材料增强的电子传递,积极消耗硫化物。这些发现突出了导电材料衬里减轻硫化物引起的下水道腐蚀的潜力,为提高下水道基础设施耐久性提供了一种可持续的方法。

https://cdn.ncbi.nlm.nih.gov/pmc/blobs/2cd4/12216032/96a806cc3e38/41598_2025_6099_Fig7_HTML.jpg
https://cdn.ncbi.nlm.nih.gov/pmc/blobs/2cd4/12216032/679d1b66ff24/41598_2025_6099_Fig1_HTML.jpg
https://cdn.ncbi.nlm.nih.gov/pmc/blobs/2cd4/12216032/4492adbba769/41598_2025_6099_Fig2_HTML.jpg
https://cdn.ncbi.nlm.nih.gov/pmc/blobs/2cd4/12216032/dc0a840f9e60/41598_2025_6099_Fig3_HTML.jpg
https://cdn.ncbi.nlm.nih.gov/pmc/blobs/2cd4/12216032/e81da690c798/41598_2025_6099_Fig4_HTML.jpg
https://cdn.ncbi.nlm.nih.gov/pmc/blobs/2cd4/12216032/4ba92dc44f95/41598_2025_6099_Fig5_HTML.jpg
https://cdn.ncbi.nlm.nih.gov/pmc/blobs/2cd4/12216032/b40e4644acfa/41598_2025_6099_Fig6_HTML.jpg
https://cdn.ncbi.nlm.nih.gov/pmc/blobs/2cd4/12216032/96a806cc3e38/41598_2025_6099_Fig7_HTML.jpg
https://cdn.ncbi.nlm.nih.gov/pmc/blobs/2cd4/12216032/679d1b66ff24/41598_2025_6099_Fig1_HTML.jpg
https://cdn.ncbi.nlm.nih.gov/pmc/blobs/2cd4/12216032/4492adbba769/41598_2025_6099_Fig2_HTML.jpg
https://cdn.ncbi.nlm.nih.gov/pmc/blobs/2cd4/12216032/dc0a840f9e60/41598_2025_6099_Fig3_HTML.jpg
https://cdn.ncbi.nlm.nih.gov/pmc/blobs/2cd4/12216032/e81da690c798/41598_2025_6099_Fig4_HTML.jpg
https://cdn.ncbi.nlm.nih.gov/pmc/blobs/2cd4/12216032/4ba92dc44f95/41598_2025_6099_Fig5_HTML.jpg
https://cdn.ncbi.nlm.nih.gov/pmc/blobs/2cd4/12216032/b40e4644acfa/41598_2025_6099_Fig6_HTML.jpg
https://cdn.ncbi.nlm.nih.gov/pmc/blobs/2cd4/12216032/96a806cc3e38/41598_2025_6099_Fig7_HTML.jpg

相似文献

1
Harnessing conductive materials to reshape sewer microbiomes and mitigate corrosion from sulfide and hydrogen sulfide formation.利用导电材料重塑下水道微生物群落,并减轻因硫化物和硫化氢形成而产生的腐蚀。
Sci Rep. 2025 Jul 1;15(1):21382. doi: 10.1038/s41598-025-06099-2.
2
Study on the modulation of kidney and liver function of rats with diabetic nephropathy by Huidouba through metabolomics.回豆巴通过代谢组学对糖尿病肾病大鼠肝肾功 能的调节作用研究
J Ethnopharmacol. 2025 Jun 11;351:120136. doi: 10.1016/j.jep.2025.120136.
3
Management of urinary stones by experts in stone disease (ESD 2025).结石病专家对尿路结石的管理(2025年结石病专家共识)
Arch Ital Urol Androl. 2025 Jun 30;97(2):14085. doi: 10.4081/aiua.2025.14085.
4
Dissolved organic matter and sulfide enhance the CH consumption of a psychrophilic lake methanotroph, sp. S3L5C.溶解有机物和硫化物增强了嗜冷湖泊甲烷氧化菌sp. S3L5C的甲烷消耗。
Microbiol Spectr. 2025 Jul;13(7):e0313324. doi: 10.1128/spectrum.03133-24. Epub 2025 Jun 9.
5
Enhancing sewer low-loss transportation by food waste microencapsulation treatment: Dual suppression of organic leaching and biofilm architecture-function for mitigating hazardous gases and blockage risks.通过食物垃圾微胶囊化处理增强下水道低损耗运输:双重抑制有机浸出和生物膜结构功能以减轻有害气体和堵塞风险。
Water Res. 2025 Aug 15;282:123749. doi: 10.1016/j.watres.2025.123749. Epub 2025 Apr 29.
6
Comparison of cellulose, modified cellulose and synthetic membranes in the haemodialysis of patients with end-stage renal disease.纤维素、改性纤维素和合成膜在终末期肾病患者血液透析中的比较。
Cochrane Database Syst Rev. 2001(3):CD003234. doi: 10.1002/14651858.CD003234.
7
Folic acid with or without vitamin B12 for cognition and dementia.叶酸联合或不联合维生素B12对认知及痴呆的影响
Cochrane Database Syst Rev. 2003(4):CD004514. doi: 10.1002/14651858.CD004514.
8
Rapid molecular tests for tuberculosis and tuberculosis drug resistance: a qualitative evidence synthesis of recipient and provider views.快速分子检测结核分枝杆菌和结核分枝杆菌耐药性:受检者和提供者观点的定性证据综合评价。
Cochrane Database Syst Rev. 2022 Apr 26;4(4):CD014877. doi: 10.1002/14651858.CD014877.pub2.
9
Corticosteroids for the treatment of Duchenne muscular dystrophy.用于治疗杜氏肌营养不良症的皮质类固醇
Cochrane Database Syst Rev. 2016 May 5;2016(5):CD003725. doi: 10.1002/14651858.CD003725.pub4.
10
Magnetite-augmented sulfur-siderite autotrophic denitrification: Deep nitrogen removal at ultra-low HRT from lab to pilot scale.磁铁矿强化硫铁矿自养反硝化:从实验室规模到中试规模的超低水力停留时间深度脱氮
Water Res. 2025 Sep 15;284:124034. doi: 10.1016/j.watres.2025.124034. Epub 2025 Jun 16.

本文引用的文献

1
Structural characteristics of intestinal microbiota of domestic ducks with different body sizes.不同体型家鸭肠道微生物群的结构特征
Poult Sci. 2025 Apr;104(4):104930. doi: 10.1016/j.psj.2025.104930. Epub 2025 Feb 20.
2
Metagenomes from microbial populations beneath a chromium waste tip give insight into the mechanism of Cr (VI) reduction.从铬废物堆下的微生物种群中获得的宏基因组,深入了解了 Cr(VI)还原的机制。
Sci Total Environ. 2024 Jun 25;931:172507. doi: 10.1016/j.scitotenv.2024.172507. Epub 2024 Apr 23.
3
Interactive Tree of Life (iTOL) v6: recent updates to the phylogenetic tree display and annotation tool.
交互式生命树 (iTOL) v6:系统发育树显示和注释工具的最新更新。
Nucleic Acids Res. 2024 Jul 5;52(W1):W78-W82. doi: 10.1093/nar/gkae268.
4
Study on the factors of hydrogen sulfide production from lignite bacterial sulfate reduction based on response surface method.基于响应面法的褐煤细菌硫酸盐还原产硫化氢因素研究。
Sci Rep. 2023 Nov 23;13(1):20537. doi: 10.1038/s41598-023-47787-1.
5
Enhancing electricity-driven methanogenesis by assembling biotic-abiotic hybrid system in anaerobic membrane bioreactor.在厌氧膜生物反应器中组装生物-非生物杂化系统来增强电驱动产甲烷作用。
Bioresour Technol. 2024 Jan;391(Pt A):129945. doi: 10.1016/j.biortech.2023.129945. Epub 2023 Oct 30.
6
sp. nov., isolated from biochemical tank sludge.sp. nov.,分离自生化罐污泥。
Int J Syst Evol Microbiol. 2023 Oct;73(10). doi: 10.1099/ijsem.0.006116.
7
Methanogens acquire and bioaccumulate nickel during reductive dissolution of nickelian pyrite.产甲烷菌在镍黄铁矿的还原溶解过程中获得并生物积累镍。
Appl Environ Microbiol. 2023 Oct 31;89(10):e0099123. doi: 10.1128/aem.00991-23. Epub 2023 Oct 13.
8
ggpicrust2: an R package for PICRUSt2 predicted functional profile analysis and visualization.ggpicrust2:一个用于 PICRUSt2 预测功能谱分析和可视化的 R 包。
Bioinformatics. 2023 Aug 1;39(8). doi: 10.1093/bioinformatics/btad470.
9
Model Organisms To Study Methanogenesis, a Uniquely Archaeal Metabolism.用于研究产甲烷作用的模式生物,一种独特的古菌代谢途径。
J Bacteriol. 2023 Aug 24;205(8):e0011523. doi: 10.1128/jb.00115-23. Epub 2023 Jul 17.
10
Assimilatory sulfate reduction in the marine methanogen Methanothermococcus thermolithotrophicus.海洋甲烷菌 Methanothermococcus thermolithotrophicus 的同化硫酸盐还原作用。
Nat Microbiol. 2023 Jul;8(7):1227-1239. doi: 10.1038/s41564-023-01398-8. Epub 2023 Jun 5.