• 文献检索
  • 文档翻译
  • 深度研究
  • 学术资讯
  • Suppr Zotero 插件Zotero 插件
  • 邀请有礼
  • 套餐&价格
  • 历史记录
应用&插件
Suppr Zotero 插件Zotero 插件浏览器插件Mac 客户端Windows 客户端微信小程序
定价
高级版会员购买积分包购买API积分包
服务
文献检索文档翻译深度研究API 文档MCP 服务
关于我们
关于 Suppr公司介绍联系我们用户协议隐私条款
关注我们

Suppr 超能文献

核心技术专利:CN118964589B侵权必究
粤ICP备2023148730 号-1Suppr @ 2026

文献检索

告别复杂PubMed语法,用中文像聊天一样搜索,搜遍4000万医学文献。AI智能推荐,让科研检索更轻松。

立即免费搜索

文件翻译

保留排版,准确专业,支持PDF/Word/PPT等文件格式,支持 12+语言互译。

免费翻译文档

深度研究

AI帮你快速写综述,25分钟生成高质量综述,智能提取关键信息,辅助科研写作。

立即免费体验

结直肠癌微环境中空间分辨的C1QC巨噬细胞-CD4 T细胞生态位:对免疫治疗反应的影响

Spatially resolved C1QC macrophage-CD4 T cell niche in colorectal cancer microenvironment: implications for immunotherapy response.

作者信息

Zhang Hangyu, Hong Libing, Dong Zhen, Xin Shan, Lin Bo, Cheng Jinlin, Tian Weihong, Li Bin, Wang Jing, Liu Xiaoyan, Liu Chuan, Jin Yuzhi, Feng Yanzhi, Su Ge, Sun Xuqi, Liu Qiqi, Dai Xiaomeng, Gao Yang, Tong Zhou, Liu Lulu, Zhu Xudong, Zheng Yi, Zhao Peng, Guo Tiannan, Fang Weijia, Bao Xuanwen

机构信息

Department of Medical Oncology, The First Affiliated Hospital, School of Medicine, Zhejiang University, Hangzhou, Zhejiang, China.

Westlake Center for Intelligent Proteomics, Westlake Laboratory of Life Sciences and Biomedicine, Hangzhou, Zhejiang, China.

出版信息

Cell Discov. 2025 Jul 1;11(1):60. doi: 10.1038/s41421-025-00811-2.

DOI:10.1038/s41421-025-00811-2
PMID:40593467
原文链接:https://pmc.ncbi.nlm.nih.gov/articles/PMC12219098/
Abstract

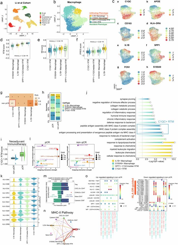
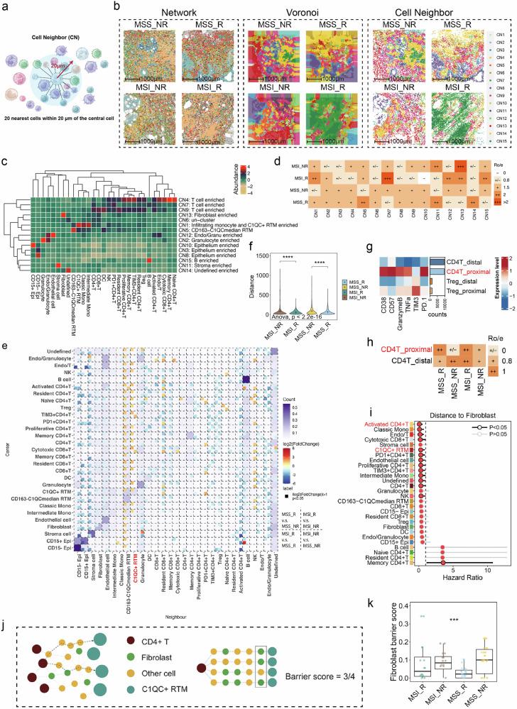
Colorectal cancer (CRC), including both microsatellite instability (MSI) and microsatellite stability (MSS) subtypes, frequently exhibits intrinsic resistance to immunotherapy. However, the spatial tumor microenvironment (TME) and its role in distinguishing immunotherapy responders from non-responders remain poorly understood. In this study, spatial multiomics, including imaging mass cytometry (n = 50 in-house), spatial proteomics (n = 50 in-house), and spatial transcriptomics (n = 9 in-house), were employed to elucidate the spatial TME of metastatic CRC (mCRC) patients receiving immunotherapy. These methodologies were integrated with single-cell RNA sequencing (scRNA-seq), bulk RNA-seq, and bulk proteomics for comprehensive analysis and validation. A spatial immune atlas containing 314,774 cells was constructed. We found that C1QC resident tissue macrophages (RTMs) were more abundant in responders regardless of microsatellite status. Co-localization of C1QC RTMs with CD4 T cells was observed in responders, and MHC-II expression facilitated their interaction. In contrast, cancer-associated fibroblasts inhibited this interaction in non-responders. Moreover, whole genome screening identified key genes involved in antigen presentation in C1QC RTMs. Hence, our study highlights the importance of spatial immune mapping in revealing the complex spatial topology of CRC and corresponding immunotherapy response.

摘要

结直肠癌(CRC),包括微卫星不稳定(MSI)和微卫星稳定(MSS)亚型,常常对免疫疗法表现出内在抗性。然而,肿瘤空间微环境(TME)及其在区分免疫疗法应答者与无应答者方面的作用仍知之甚少。在本研究中,采用了空间多组学技术,包括成像质谱流式细胞术(内部样本n = 50)、空间蛋白质组学(内部样本n = 50)和空间转录组学(内部样本n = 9),以阐明接受免疫疗法的转移性结直肠癌(mCRC)患者的空间TME。这些方法与单细胞RNA测序(scRNA-seq)、批量RNA测序和批量蛋白质组学相结合,进行全面分析和验证。构建了一个包含314,774个细胞的空间免疫图谱。我们发现,无论微卫星状态如何,C1QC驻留组织巨噬细胞(RTM)在应答者中更为丰富。在应答者中观察到C1QC RTM与CD4 T细胞共定位,并且MHC-II表达促进了它们之间的相互作用。相反,癌症相关成纤维细胞在无应答者中抑制了这种相互作用。此外,全基因组筛选确定了C1QC RTM中参与抗原呈递的关键基因。因此,我们的研究突出了空间免疫图谱在揭示CRC复杂空间拓扑结构及相应免疫疗法反应方面的重要性。

https://cdn.ncbi.nlm.nih.gov/pmc/blobs/defe/12219098/d6db73526be0/41421_2025_811_Fig8_HTML.jpg
https://cdn.ncbi.nlm.nih.gov/pmc/blobs/defe/12219098/732efd08dc2a/41421_2025_811_Fig1_HTML.jpg
https://cdn.ncbi.nlm.nih.gov/pmc/blobs/defe/12219098/0c27b04a6773/41421_2025_811_Fig2_HTML.jpg
https://cdn.ncbi.nlm.nih.gov/pmc/blobs/defe/12219098/311fe2c9ab7c/41421_2025_811_Fig3_HTML.jpg
https://cdn.ncbi.nlm.nih.gov/pmc/blobs/defe/12219098/bee600457749/41421_2025_811_Fig4_HTML.jpg
https://cdn.ncbi.nlm.nih.gov/pmc/blobs/defe/12219098/58e81bc15211/41421_2025_811_Fig5_HTML.jpg
https://cdn.ncbi.nlm.nih.gov/pmc/blobs/defe/12219098/d8b7a46955ac/41421_2025_811_Fig6_HTML.jpg
https://cdn.ncbi.nlm.nih.gov/pmc/blobs/defe/12219098/26a88e835b44/41421_2025_811_Fig7_HTML.jpg
https://cdn.ncbi.nlm.nih.gov/pmc/blobs/defe/12219098/d6db73526be0/41421_2025_811_Fig8_HTML.jpg
https://cdn.ncbi.nlm.nih.gov/pmc/blobs/defe/12219098/732efd08dc2a/41421_2025_811_Fig1_HTML.jpg
https://cdn.ncbi.nlm.nih.gov/pmc/blobs/defe/12219098/0c27b04a6773/41421_2025_811_Fig2_HTML.jpg
https://cdn.ncbi.nlm.nih.gov/pmc/blobs/defe/12219098/311fe2c9ab7c/41421_2025_811_Fig3_HTML.jpg
https://cdn.ncbi.nlm.nih.gov/pmc/blobs/defe/12219098/bee600457749/41421_2025_811_Fig4_HTML.jpg
https://cdn.ncbi.nlm.nih.gov/pmc/blobs/defe/12219098/58e81bc15211/41421_2025_811_Fig5_HTML.jpg
https://cdn.ncbi.nlm.nih.gov/pmc/blobs/defe/12219098/d8b7a46955ac/41421_2025_811_Fig6_HTML.jpg
https://cdn.ncbi.nlm.nih.gov/pmc/blobs/defe/12219098/26a88e835b44/41421_2025_811_Fig7_HTML.jpg
https://cdn.ncbi.nlm.nih.gov/pmc/blobs/defe/12219098/d6db73526be0/41421_2025_811_Fig8_HTML.jpg

相似文献

1
Spatially resolved C1QC macrophage-CD4 T cell niche in colorectal cancer microenvironment: implications for immunotherapy response.结直肠癌微环境中空间分辨的C1QC巨噬细胞-CD4 T细胞生态位:对免疫治疗反应的影响
Cell Discov. 2025 Jul 1;11(1):60. doi: 10.1038/s41421-025-00811-2.
2
Evaluation of the efficacy and safety of first- and second-line immunotherapy in patients with metastatic colorectal cancer: a systematic review and network meta-analysis based on randomized controlled trials.评估转移性结直肠癌患者一线和二线免疫治疗的疗效和安全性:基于随机对照试验的系统评价和网络荟萃分析。
Front Immunol. 2024 Sep 18;15:1439624. doi: 10.3389/fimmu.2024.1439624. eCollection 2024.
3
Integrating multi-omics data to optimize immunotherapy in endometrial cancer: a comprehensive study.整合多组学数据以优化子宫内膜癌的免疫治疗:一项综合研究。
Discov Oncol. 2025 Jun 20;16(1):1161. doi: 10.1007/s12672-025-02978-2.
4
Integrating spatial and single-cell transcriptomics reveals tumor heterogeneity and intercellular networks in colorectal cancer.整合空间转录组和单细胞转录组揭示结直肠癌肿瘤异质性和细胞间网络。
Cell Death Dis. 2024 May 10;15(5):326. doi: 10.1038/s41419-024-06598-6.
5
Real-world comparison of chemotherapy plus bevacizumab with or without immunotherapy as first-line therapy in colorectal cancer.化疗联合贝伐单抗加或不加免疫疗法作为结直肠癌一线治疗的真实世界比较
World J Gastroenterol. 2025 Jun 28;31(24):108298. doi: 10.3748/wjg.v31.i24.108298.
6
Therapeutic implications of cancer-associated fibroblast heterogeneity: insights from single-cell and multi-omics analysis.癌症相关成纤维细胞异质性的治疗意义:来自单细胞和多组学分析的见解
Front Immunol. 2025 Jun 16;16:1580315. doi: 10.3389/fimmu.2025.1580315. eCollection 2025.
7
Computational pathology applied to clinical colorectal cancer cohorts identifies immune and endothelial cell spatial patterns predictive of outcome.应用于临床结直肠癌队列的计算病理学可识别预测预后的免疫和内皮细胞空间模式。
J Pathol. 2025 Feb;265(2):198-210. doi: 10.1002/path.6378.
8
Diversity of mast cell subpopulations in the tumor microenvironment of colorectal cancer and their prognostic implications.结直肠癌肿瘤微环境中肥大细胞亚群的多样性及其预后意义。
Cancer Immunol Immunother. 2025 Jun 30;74(8):255. doi: 10.1007/s00262-025-04119-8.
9
Clinical significance of combined tumour-infiltrating lymphocytes and microsatellite instability status in colorectal cancer: a systematic review and network meta-analysis.结直肠癌中肿瘤浸润淋巴细胞与微卫星不稳定性状态的临床意义:系统评价和网络荟萃分析。
Lancet Gastroenterol Hepatol. 2024 Jul;9(7):609-619. doi: 10.1016/S2468-1253(24)00091-8. Epub 2024 May 9.
10
Colorectal cancer-infiltrating NK cell landscape analysis unravels tissue-resident PD-1 NK cells in microsatellite instability tumors.结直肠癌浸润性自然杀伤细胞景观分析揭示微卫星不稳定肿瘤中的组织驻留性PD-1自然杀伤细胞
Front Immunol. 2025 Jun 18;16:1578444. doi: 10.3389/fimmu.2025.1578444. eCollection 2025.

本文引用的文献

1
Spatial single-cell proteomics landscape decodes the tumor microenvironmental ecosystem of intrahepatic cholangiocarcinoma.空间单细胞蛋白质组学全景解析肝内胆管癌的肿瘤微环境生态系统。
Hepatology. 2025 Feb 25. doi: 10.1097/HEP.0000000000001283.
2
CellChat for systematic analysis of cell-cell communication from single-cell transcriptomics.CellChat用于从单细胞转录组学进行细胞间通讯的系统分析。
Nat Protoc. 2025 Jan;20(1):180-219. doi: 10.1038/s41596-024-01045-4. Epub 2024 Sep 16.
3
Integrative single-cell analysis of human colorectal cancer reveals patient stratification with distinct immune evasion mechanisms.
整合单细胞分析人类结直肠癌揭示具有不同免疫逃逸机制的患者分层。
Nat Cancer. 2024 Sep;5(9):1409-1426. doi: 10.1038/s43018-024-00807-z. Epub 2024 Aug 15.
4
Pan-cancer single-cell dissection reveals phenotypically distinct B cell subtypes.泛癌单细胞剖析揭示了表型不同的 B 细胞亚型。
Cell. 2024 Aug 22;187(17):4790-4811.e22. doi: 10.1016/j.cell.2024.06.038. Epub 2024 Jul 23.
5
Spatiotemporal single-cell analysis decodes cellular dynamics underlying different responses to immunotherapy in colorectal cancer.时空单细胞分析解码结直肠癌对免疫治疗不同反应的细胞动力学。
Cancer Cell. 2024 Jul 8;42(7):1268-1285.e7. doi: 10.1016/j.ccell.2024.06.009.
6
Spatial Architecture of Myeloid and T Cells Orchestrates Immune Evasion and Clinical Outcome in Lung Cancer.髓系和 T 细胞的空间结构调控肺癌的免疫逃逸和临床结局。
Cancer Discov. 2024 Jun 3;14(6):1018-1047. doi: 10.1158/2159-8290.CD-23-1380.
7
Metabolic targeting of cancer associated fibroblasts overcomes T-cell exclusion and chemoresistance in soft-tissue sarcomas.代谢靶向肿瘤相关成纤维细胞克服软组织肉瘤中的 T 细胞排斥和化疗耐药性。
Nat Commun. 2024 Mar 20;15(1):2498. doi: 10.1038/s41467-024-46504-4.
8
IL-15-secreting CAR natural killer cells directed toward the pan-cancer target CD70 eliminate both cancer cells and cancer-associated fibroblasts.分泌 IL-15 的嵌合抗原受体自然杀伤细胞针对泛癌靶点 CD70,既能消除癌细胞又能消除癌相关成纤维细胞。
J Hematol Oncol. 2024 Feb 9;17(1):8. doi: 10.1186/s13045-024-01525-w.
9
Cancer statistics, 2024.2024年癌症统计数据。
CA Cancer J Clin. 2024 Jan-Feb;74(1):12-49. doi: 10.3322/caac.21820. Epub 2024 Jan 17.
10
Sirpα on tumor-associated myeloid cells restrains antitumor immunity in colorectal cancer independent of its interaction with CD47.Sirpα 抑制结直肠癌肿瘤相关髓系细胞的抗肿瘤免疫,与 CD47 无关。
Nat Cancer. 2024 Mar;5(3):500-516. doi: 10.1038/s43018-023-00691-z. Epub 2024 Jan 10.