Pataky Mark W, Heppelmann Carrie J, Sevits Kyle J, Asokan Aneesh K, Kumar Arathi Prabha, Klaus Katherine A, Dasari Surendra, Kunz Hawley E, Strub Matthew D, Robinson Matthew M, Coon Joshua J, Lanza Ian R, Adams Christopher M, Nair K Sreekumaran
Division of Endocrinology and Metabolism, Mayo Clinic, Rochester, MN, USA.
Department of Quantitative Health Sciences, Mayo Clinic, Rochester, MN, USA.
Nat Commun. 2025 Jul 1;16(1):5700. doi: 10.1038/s41467-025-60049-0.
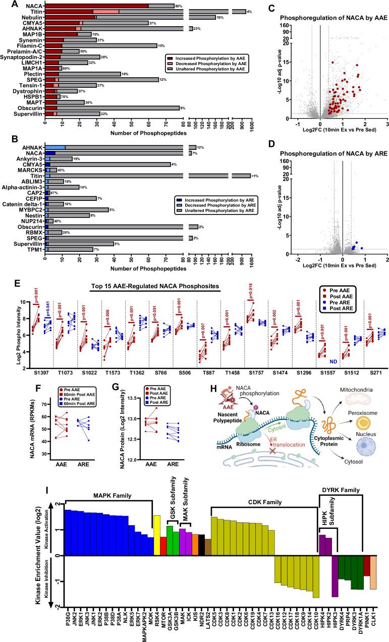
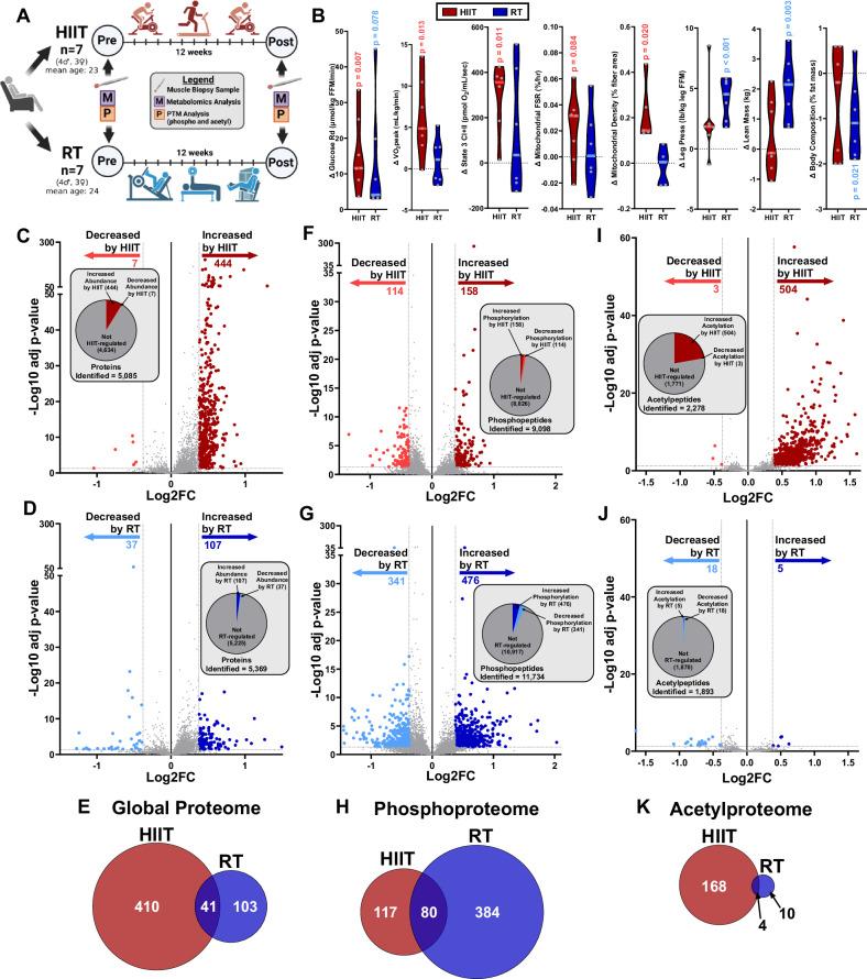
Despite indisputable benefits of different exercise modes, the molecular underpinnings of their divergent responses remain unclear. We investigate post-translational modifications in human skeletal muscle following 12 weeks of high-intensity aerobic interval or resistance exercise training. High-intensity aerobic training induces acetylproteome modifications including several mitochondrial proteins, indicating post-translational regulation of energetics machinery, whereas resistance exercise training regulates phosphoproteomic modifications of contractile/cytoskeletal machinery, consistent with greater strength. Furthermore, despite similar transcriptional responses to a single acute bout of aerobic and resistance exercise, more robust phosphoproteomic and metabolomic responses occur with acute aerobic exercise, including phosphorylation of structural/contractile and membrane transport machinery, and the nascent polypeptide-associated complex-α, a regulator of protein translation. Together, our findings provide new insight on the intricate phosphoproteomic and acetylproteomic modifications in muscle that potentially explain physiological responses to different modes of chronic and acute exercise. This study is registered with ClinicalTrials.gov, numbers NCT01477164 and NCT04158375.
尽管不同运动模式有着无可争议的益处,但其不同反应的分子基础仍不清楚。我们研究了高强度有氧间歇训练或抗阻训练12周后人体骨骼肌中的翻译后修饰。高强度有氧训练会诱导包括几种线粒体蛋白在内的乙酰化蛋白质组修饰,表明能量代谢机制存在翻译后调控,而抗阻训练则调节收缩/细胞骨架机制的磷酸化蛋白质组修饰,这与更强的力量相一致。此外,尽管对单次急性有氧运动和抗阻运动的转录反应相似,但急性有氧运动引发了更强的磷酸化蛋白质组和代谢组反应,包括结构/收缩和膜转运机制以及新生多肽相关复合物-α(一种蛋白质翻译调节因子)的磷酸化。总之,我们的研究结果为肌肉中复杂的磷酸化蛋白质组和乙酰化蛋白质组修饰提供了新见解,这些修饰可能解释了对不同慢性和急性运动模式的生理反应。本研究已在ClinicalTrials.gov注册,注册号为NCT01477164和NCT04158375。