Suppr超能文献

益生菌可能通过调节卵巢早衰小鼠的肠道微生物群来改善阴道微生物群、代谢紊乱和卵巢功能相关指标。

Probiotics may improve vaginal microbiota, metabolic disorders and ovarian function-related markers by modulating gut microbiota in POI mice.

作者信息

Cao Jinxiang, Ma Wenjie, Chang Xiaoxia, Pu Danhua, Tan Rongrong, Hu Luanqian, Hong Tongtong, Cui Yugui, Gao Li, Wu Jie

机构信息

State Key Laboratory of Reproductive Medicine and Offspring Health, Department of Obstetrics and Gynecology, Jiangsu Province Hospital, The First Affiliated Hospital with Nanjing Medical University, Nanjing Medical University, Nanjing, Jiangsu, China.

出版信息

BMC Microbiol. 2025 Jul 2;25(1):375. doi: 10.1186/s12866-025-04097-y.

Abstract

BACKGROUND

Premature ovarian insufficiency (POI) is a condition identified by the decline in ovarian function before the age of 40. The treatment of POI patients deserves in-depth research. This study aimed to explore the impacts of probiotics on the gut and vaginal microbiota, ovarian function and metabolic indexes in a mouse model of POI.

METHODS

A mouse model of POI was successfully established by intraperitoneal injection of cyclophosphamide. Subsequently, the mice were divided into the control group, the POI group and the POI gavage group. Mice in the POI gavage group were gavaged for 28 consecutive days with a mixture of 12 probiotics. The anti-Müllerian hormone (AMH) and sex hormone levels, the number of follicles, the serum total cholesterol (TC) and triglycerides (TG) levels and the distributions of gut and vaginal microbiota of the mice were assessed and compared.

RESULTS

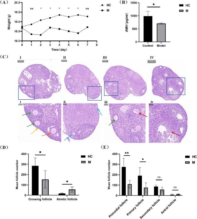
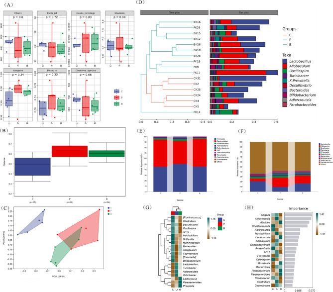
Compared with the healthy control group, the level of AMH and the number of growing follicles significantly decreased in POI mice (<0.05), whereas the number of atretic follicles increased significantly (<0.05). Meanwhile, the gut and vaginal microbiotas were disturbed in the POI group. Bacterial genera such as , and were enriched in the gut microbiota, while , and were enriched in the vaginal microbiota. However, these bacteria contributed no favorable effect on the host. Interestingly, the increases in these taxa were reversed in POI mice treated with probiotics. Additionally, although there were no significant differences in AMH, estradiol (E2), and follicle stimulating hormone (FSH) levels between POI group without probiotics and POI gavage group (>0.05), the AMH and E2 levels tended to increase while the FSH level tended to decrease in the gavage group. Besides, the number of growing follicles in the gavage group exhibited a slight increase compared with the POI group without probiotics (>0.05), whereas the number of atretic follicles in the gavage group showed a decrease (>0.05). Moreover, the levels of TC and TG in POI group without probiotics were elevated compared with the control group, while this trend was reversed in the POI gavage group (TG: <0.05, TC: >0.05).

CONCLUSIONS

Probiotics may mitigate vaginal microbiota disruption, alleviate lipid metabolism disorders and improve indicators related to ovarian function by modulating the dysbiosis of gut microbiota in POI mice. These results provide some new directions and theoretical foundations for future microecological treatment in POI patients in clinical practice.

摘要

背景

卵巢早衰(POI)是一种在40岁之前卵巢功能下降所识别出的病症。POI患者的治疗值得深入研究。本研究旨在探讨益生菌对POI小鼠模型的肠道和阴道微生物群、卵巢功能及代谢指标的影响。

方法

通过腹腔注射环磷酰胺成功建立POI小鼠模型。随后,将小鼠分为对照组、POI组和POI灌胃组。POI灌胃组小鼠连续28天用12种益生菌混合物进行灌胃。评估并比较小鼠的抗苗勒管激素(AMH)和性激素水平、卵泡数量、血清总胆固醇(TC)和甘油三酯(TG)水平以及肠道和阴道微生物群的分布。

结果

与健康对照组相比,POI小鼠的AMH水平和生长卵泡数量显著降低(<0.05),而闭锁卵泡数量显著增加(<0.05)。同时,POI组的肠道和阴道微生物群受到干扰。肠道微生物群中诸如、和等细菌属富集,而阴道微生物群中、和等细菌属富集。然而,这些细菌对宿主没有产生有益影响。有趣的是,在用益生菌治疗的POI小鼠中,这些分类群的增加情况得到了逆转。此外,尽管未使用益生菌的POI组与POI灌胃组之间的AMH、雌二醇(E2)和卵泡刺激素(FSH)水平无显著差异(>0.05),但灌胃组的AMH和E2水平有升高趋势,而FSH水平有降低趋势。此外,与未使用益生菌的POI组相比,灌胃组的生长卵泡数量略有增加(>0.05),而灌胃组的闭锁卵泡数量有所减少(>0.05)。而且,未使用益生菌的POI组的TC和TG水平与对照组相比有所升高,而在POI灌胃组中这一趋势得到逆转(TG:<0.05,TC:>0.05)。

结论

益生菌可能通过调节POI小鼠肠道微生物群的失调来减轻阴道微生物群的破坏,缓解脂质代谢紊乱并改善与卵巢功能相关的指标。这些结果为临床实践中未来对POI患者进行微生态治疗提供了一些新方向和理论基础。

https://cdn.ncbi.nlm.nih.gov/pmc/blobs/6595/12218955/d7cadbc41dc1/12866_2025_4097_Fig1_HTML.jpg

文献检索

告别复杂PubMed语法,用中文像聊天一样搜索,搜遍4000万医学文献。AI智能推荐,让科研检索更轻松。

立即免费搜索

文件翻译

保留排版,准确专业,支持PDF/Word/PPT等文件格式,支持 12+语言互译。

免费翻译文档

深度研究

AI帮你快速写综述,25分钟生成高质量综述,智能提取关键信息,辅助科研写作。

立即免费体验