• 文献检索
  • 文档翻译
  • 深度研究
  • 学术资讯
  • Suppr Zotero 插件Zotero 插件
  • 邀请有礼
  • 套餐&价格
  • 历史记录
应用&插件
Suppr Zotero 插件Zotero 插件浏览器插件Mac 客户端Windows 客户端微信小程序
定价
高级版会员购买积分包购买API积分包
服务
文献检索文档翻译深度研究API 文档MCP 服务
关于我们
关于 Suppr公司介绍联系我们用户协议隐私条款
关注我们

Suppr 超能文献

核心技术专利:CN118964589B侵权必究
粤ICP备2023148730 号-1Suppr @ 2026

文献检索

告别复杂PubMed语法,用中文像聊天一样搜索,搜遍4000万医学文献。AI智能推荐,让科研检索更轻松。

立即免费搜索

文件翻译

保留排版,准确专业,支持PDF/Word/PPT等文件格式,支持 12+语言互译。

免费翻译文档

深度研究

AI帮你快速写综述,25分钟生成高质量综述,智能提取关键信息,辅助科研写作。

立即免费体验

低强度红光在模拟近视的低氧微环境中通过UBE2C抑制人视网膜色素上皮细胞纤维化。

Low-level red light inhibits human retinal pigment epithelial cell fibrosis via UBE2C in a myopia-simulating hypoxic microenvironment.

作者信息

Gao Yaping, Zhu Xiaowei, Luo Yulan, Wu Xuefen, Tan Ling, Qiu Haijiang

机构信息

Department of Ophthalmology, Guangzhou First People's Hospital, Guangzhou, 510180, Guangdong, China.

Zhongshan City People's Hospital, 4 Sunwen Road, Zhongshan, 528403, Guangdong, China.

出版信息

Eur J Med Res. 2025 Jul 1;30(1):530. doi: 10.1186/s40001-025-02774-2.

DOI:10.1186/s40001-025-02774-2
PMID:40598610
原文链接:https://pmc.ncbi.nlm.nih.gov/articles/PMC12211474/
Abstract

BACKGROUND

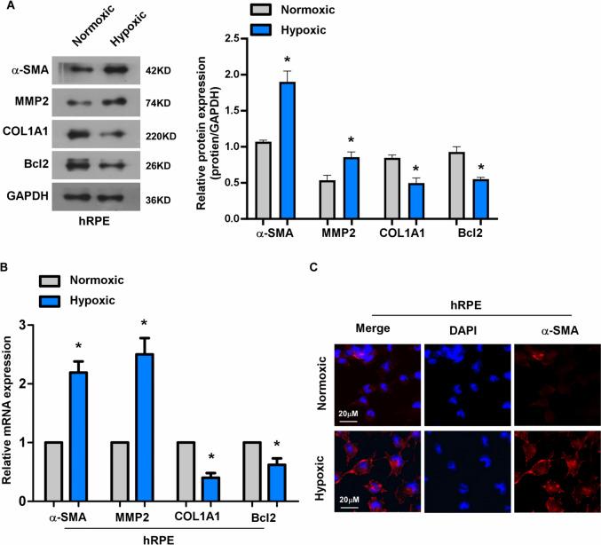
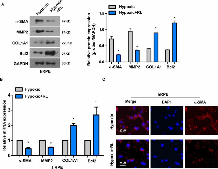
Low-level red light (LLRL) irradiation may inhibit myopia occurrence and progression. Understanding how LLRL inhibits fibrosis in human retinal pigment epithelial (hRPE) cells is critical to inhibiting myopia progression and developing novel therapeutic strategies. Here, we explored the effects of LLRL on hRPE cells in a myopia-simulating hypoxic microenvironment and elucidated the mechanisms through which it inhibits scleral remodeling.

METHODS

We first used the MTT assay to analyze hRPE cell proliferation under hypoxic conditions after LLRL irradiation at varying frequencies over different durations. RNA sequencing was used to screen for key signaling molecules leading to hRPE cell fibrosis. Western blotting, reverse transcription quantitative polymerase chain reaction, and immunofluorescence assay were used to detect the role of ubiquitin binding enzyme E2 C (UBE2C) in hRPE cell fibrosis under LLRL irradiation.

RESULTS

LLRL was noted to regulate the extracellular matrix, inhibiting fibrosis in hypoxic hRPE cells. Moreover, supernatant of LLRL-treated hypoxic hRPE cells inhibited scleral remodeling in human scleral fibroblasts. Mechanistically, LLRL inhibited cell fibrosis by regulating UBE2C activation of the AKT/mTOR pathway.

CONCLUSION

In a hypoxic environment, LLRL irradiation can prevent fibroblast transformation in hRPE cells, indicating its potential in scleral remodeling inhibition. Our results revealed the molecular mechanism through which red light controls myopia and provide evidence for further basic and clinical research.

摘要

背景

低强度红光(LLRL)照射可能抑制近视的发生和发展。了解LLRL如何抑制人视网膜色素上皮(hRPE)细胞中的纤维化对于抑制近视进展和开发新的治疗策略至关重要。在此,我们探讨了LLRL在模拟近视的缺氧微环境中对hRPE细胞的影响,并阐明了其抑制巩膜重塑的机制。

方法

我们首先使用MTT法分析在不同频率和不同持续时间的LLRL照射后,缺氧条件下hRPE细胞的增殖情况。RNA测序用于筛选导致hRPE细胞纤维化的关键信号分子。蛋白质免疫印迹法、逆转录定量聚合酶链反应和免疫荧光分析用于检测泛素结合酶E2 C(UBE2C)在LLRL照射下hRPE细胞纤维化中的作用。

结果

发现LLRL可调节细胞外基质,抑制缺氧hRPE细胞中的纤维化。此外,经LLRL处理的缺氧hRPE细胞的上清液可抑制人巩膜成纤维细胞中的巩膜重塑。机制上,LLRL通过调节UBE2C对AKT/mTOR通路的激活来抑制细胞纤维化。

结论

在缺氧环境中,LLRL照射可防止hRPE细胞中的成纤维细胞转化,表明其在抑制巩膜重塑方面的潜力。我们的研究结果揭示了红光控制近视的分子机制,并为进一步的基础和临床研究提供了证据。

https://cdn.ncbi.nlm.nih.gov/pmc/blobs/dcce/12211474/1a04a52466ad/40001_2025_2774_Fig8_HTML.jpg
https://cdn.ncbi.nlm.nih.gov/pmc/blobs/dcce/12211474/fa05bc06371a/40001_2025_2774_Fig1_HTML.jpg
https://cdn.ncbi.nlm.nih.gov/pmc/blobs/dcce/12211474/6f057a11aa80/40001_2025_2774_Fig2_HTML.jpg
https://cdn.ncbi.nlm.nih.gov/pmc/blobs/dcce/12211474/c711bbf8f0e0/40001_2025_2774_Fig3_HTML.jpg
https://cdn.ncbi.nlm.nih.gov/pmc/blobs/dcce/12211474/ce059bd74d8e/40001_2025_2774_Fig4_HTML.jpg
https://cdn.ncbi.nlm.nih.gov/pmc/blobs/dcce/12211474/db424664cac6/40001_2025_2774_Fig5_HTML.jpg
https://cdn.ncbi.nlm.nih.gov/pmc/blobs/dcce/12211474/fe69354460b4/40001_2025_2774_Fig6_HTML.jpg
https://cdn.ncbi.nlm.nih.gov/pmc/blobs/dcce/12211474/918eac7c58d3/40001_2025_2774_Fig7_HTML.jpg
https://cdn.ncbi.nlm.nih.gov/pmc/blobs/dcce/12211474/1a04a52466ad/40001_2025_2774_Fig8_HTML.jpg
https://cdn.ncbi.nlm.nih.gov/pmc/blobs/dcce/12211474/fa05bc06371a/40001_2025_2774_Fig1_HTML.jpg
https://cdn.ncbi.nlm.nih.gov/pmc/blobs/dcce/12211474/6f057a11aa80/40001_2025_2774_Fig2_HTML.jpg
https://cdn.ncbi.nlm.nih.gov/pmc/blobs/dcce/12211474/c711bbf8f0e0/40001_2025_2774_Fig3_HTML.jpg
https://cdn.ncbi.nlm.nih.gov/pmc/blobs/dcce/12211474/ce059bd74d8e/40001_2025_2774_Fig4_HTML.jpg
https://cdn.ncbi.nlm.nih.gov/pmc/blobs/dcce/12211474/db424664cac6/40001_2025_2774_Fig5_HTML.jpg
https://cdn.ncbi.nlm.nih.gov/pmc/blobs/dcce/12211474/fe69354460b4/40001_2025_2774_Fig6_HTML.jpg
https://cdn.ncbi.nlm.nih.gov/pmc/blobs/dcce/12211474/918eac7c58d3/40001_2025_2774_Fig7_HTML.jpg
https://cdn.ncbi.nlm.nih.gov/pmc/blobs/dcce/12211474/1a04a52466ad/40001_2025_2774_Fig8_HTML.jpg

相似文献

1
Low-level red light inhibits human retinal pigment epithelial cell fibrosis via UBE2C in a myopia-simulating hypoxic microenvironment.低强度红光在模拟近视的低氧微环境中通过UBE2C抑制人视网膜色素上皮细胞纤维化。
Eur J Med Res. 2025 Jul 1;30(1):530. doi: 10.1186/s40001-025-02774-2.
2
[NIP7 upregulates the expression of ubiquitin-conjugating enzyme E2 C to promote tumor growth in anaplastic thyroid cancer].[NIP7上调泛素结合酶E2 C的表达以促进间变性甲状腺癌的肿瘤生长]
Zhejiang Da Xue Xue Bao Yi Xue Ban. 2025 May 25;54(3):372-381. doi: 10.3724/zdxbyxb-2024-0708.
3
Efficacy of Single Vision Spectacles Combined with Low-Level Red-Light Therapy in Myopic Amblyopia for Children Aged 4-8.单光眼镜联合低强度红光疗法对4-8岁儿童近视性弱视的疗效
Photodiagnosis Photodyn Ther. 2025 Apr 17:104584. doi: 10.1016/j.pdpdt.2025.104584.
4
AIM2 activation mediated by RIPK1/3-dependent mitochondrial DNA release drives Aβ-Induced retinal pigment epithelium injury.由RIPK1/3依赖性线粒体DNA释放介导的AIM2激活驱动Aβ诱导的视网膜色素上皮损伤。
Cell Commun Signal. 2025 Jun 21;23(1):301. doi: 10.1186/s12964-025-02294-w.
5
miR-210 Regulates Autophagy Through the AMPK/mTOR Signaling Pathway, Reduces Neuronal Cell Death and Inflammatory Responses, and Enhances Functional Recovery Following Cerebral Hemorrhage in Mice.微小RNA-210通过AMPK/雷帕霉素靶蛋白信号通路调节自噬,减少神经元细胞死亡和炎症反应,并增强小鼠脑出血后的功能恢复。
Neurochem Res. 2025 Jun 5;50(3):180. doi: 10.1007/s11064-025-04434-7.
6
Caveolin-1 inhibits the proliferation and invasion of lung adenocarcinoma via EGFR degradation.小窝蛋白-1通过表皮生长因子受体(EGFR)降解抑制肺腺癌的增殖和侵袭。
Sci Rep. 2025 Jul 1;15(1):21654. doi: 10.1038/s41598-025-05259-8.
7
Laser-assisted subepithelial keratectomy (LASEK) versus laser-assisted in-situ keratomileusis (LASIK) for correcting myopia.准分子激光上皮下角膜磨镶术(LASEK)与准分子激光原位角膜磨镶术(LASIK)治疗近视的比较。
Cochrane Database Syst Rev. 2017 Feb 15;2(2):CD011080. doi: 10.1002/14651858.CD011080.pub2.
8
Galactin-8 DNA methylation mediates macrophage autophagy through the MAPK/mTOR pathway to alleviate atherosclerosis.半乳糖凝集素-8 DNA甲基化通过MAPK/mTOR途径介导巨噬细胞自噬以减轻动脉粥样硬化。
Sci Rep. 2025 Jan 2;15(1):603. doi: 10.1038/s41598-024-85036-1.
9
Signs and symptoms to determine if a patient presenting in primary care or hospital outpatient settings has COVID-19.在基层医疗机构或医院门诊环境中,如果患者出现以下症状和体征,可判断其是否患有 COVID-19。
Cochrane Database Syst Rev. 2022 May 20;5(5):CD013665. doi: 10.1002/14651858.CD013665.pub3.
10
Interventions for myopia control in children: a living systematic review and network meta-analysis.儿童近视防控干预措施的系统评价和网络荟萃分析。
Cochrane Database Syst Rev. 2023 Feb 16;2(2):CD014758. doi: 10.1002/14651858.CD014758.pub2.

本文引用的文献

1
mTOR signaling regulates multiple metabolic pathways in human lung fibroblasts after TGF-β and in pulmonary fibrosis.mTOR信号传导在转化生长因子-β作用后以及在肺纤维化过程中调节人肺成纤维细胞中的多种代谢途径。
Am J Physiol Lung Cell Mol Physiol. 2025 Feb 1;328(2):L215-L228. doi: 10.1152/ajplung.00189.2024. Epub 2025 Jan 2.
2
Gene expression profile analysis of severe influenza-based modulation of idiopathic pulmonary fibrosis.严重流感所致特发性肺纤维化的基因表达谱分析。
Eur J Med Res. 2024 Oct 18;29(1):501. doi: 10.1186/s40001-024-02107-9.
3
Changes in choroidal thickness and blood flow in response to form deprivation-induced myopia and repeated low-level red-light therapy in Guinea pigs.
豚鼠形觉剥夺性近视及重复低强度红光治疗后脉络膜厚度和血流的变化
Ophthalmic Physiol Opt. 2025 Jan;45(1):111-119. doi: 10.1111/opo.13404. Epub 2024 Oct 5.
4
UBE2C promotes myoblast differentiation and skeletal muscle regeneration through the Akt signaling pathway.UBE2C通过Akt信号通路促进成肌细胞分化和骨骼肌再生。
Acta Biochim Biophys Sin (Shanghai). 2024 Apr 29;56(7):1065-1071. doi: 10.3724/abbs.2024062.
5
Ubiquitin-conjugating enzyme E2C (UBE2C) is a prognostic indicator for cholangiocarcinoma.泛素连接酶 E2C(UBE2C)是胆管癌的预后指标。
Eur J Med Res. 2023 Dec 15;28(1):593. doi: 10.1186/s40001-023-01575-9.
6
Repeated Low-level Red-light Therapy: The Next Wave in Myopia Management?重复低水平红光疗法:近视管理的下一波浪潮?
Optom Vis Sci. 2023 Dec 1;100(12):812-822. doi: 10.1097/OPX.0000000000002083. Epub 2023 Oct 25.
7
Identification of transcriptome characteristics of granulosa cells and the possible role of UBE2C in the pathogenesis of premature ovarian insufficiency.鉴定颗粒细胞转录组特征及 UBE2C 在卵巢早衰发病机制中的可能作用。
J Ovarian Res. 2023 Oct 17;16(1):203. doi: 10.1186/s13048-023-01266-3.
8
Repeated Low-Level Red-Light Therapy for Controlling Onset and Progression of Myopia-a Review.反复低水平红光疗法控制近视的发生和进展:综述。
Int J Med Sci. 2023 Sep 4;20(10):1363-1376. doi: 10.7150/ijms.85746. eCollection 2023.
9
Restored UBE2C expression in islets promotes β-cell regeneration in mice by ubiquitinating PER1.UBE2C 在胰岛中的表达恢复通过泛素化 PER1 促进了小鼠β细胞的再生。
Cell Mol Life Sci. 2023 Jul 24;80(8):226. doi: 10.1007/s00018-023-04868-8.
10
Exogenous All-Trans Retinoic Acid Induces Myopia and Alters Scleral Biomechanics in Mice.外源性全反式视黄酸诱导小鼠近视并改变巩膜生物力学特性。
Invest Ophthalmol Vis Sci. 2023 May 1;64(5):22. doi: 10.1167/iovs.64.5.22.