• 文献检索
  • 文档翻译
  • 深度研究
  • 学术资讯
  • Suppr Zotero 插件Zotero 插件
  • 邀请有礼
  • 套餐&价格
  • 历史记录
应用&插件
Suppr Zotero 插件Zotero 插件浏览器插件Mac 客户端Windows 客户端微信小程序
定价
高级版会员购买积分包购买API积分包
服务
文献检索文档翻译深度研究API 文档MCP 服务
关于我们
关于 Suppr公司介绍联系我们用户协议隐私条款
关注我们

Suppr 超能文献

核心技术专利:CN118964589B侵权必究
粤ICP备2023148730 号-1Suppr @ 2026

文献检索

告别复杂PubMed语法,用中文像聊天一样搜索,搜遍4000万医学文献。AI智能推荐,让科研检索更轻松。

立即免费搜索

文件翻译

保留排版,准确专业,支持PDF/Word/PPT等文件格式,支持 12+语言互译。

免费翻译文档

深度研究

AI帮你快速写综述,25分钟生成高质量综述,智能提取关键信息,辅助科研写作。

立即免费体验

GD3神经节苷脂可促进人类胶质母细胞瘤癌症干细胞的细胞生长、可塑性及化疗抗性。

The GD3 ganglioside promotes cell growth, plasticity and chemotherapy resistance of human glioblastoma cancer stem cells.

作者信息

Hein Victoria, Baeza-Kallee Nathalie, Bergès Raphaël, Essakhi Nora, Soubéran Aurélie, Colin Carole, Morando Philippe, Appay Romain, Graillon Thomas, Tchoghandjian Aurélie, Figarella-Branger Dominique, Tabouret Emeline

机构信息

Inst Neurophysiopathol, Aix-Marseille Univ, CNRS, INP, GlioME Team, Marseille, France.

Réseau Préclinique et Translationnel de Recherche en Neuro-oncologie, Aix-Marseille Univ, Plateforme PETRA"TECH" and Plateforme PE"TRANSLA", Marseille, France.

出版信息

Cancer Cell Int. 2025 Jul 2;25(1):246. doi: 10.1186/s12935-025-03790-2.

DOI:10.1186/s12935-025-03790-2
PMID:40604768
原文链接:https://pmc.ncbi.nlm.nih.gov/articles/PMC12224360/
Abstract

BACKGROUND

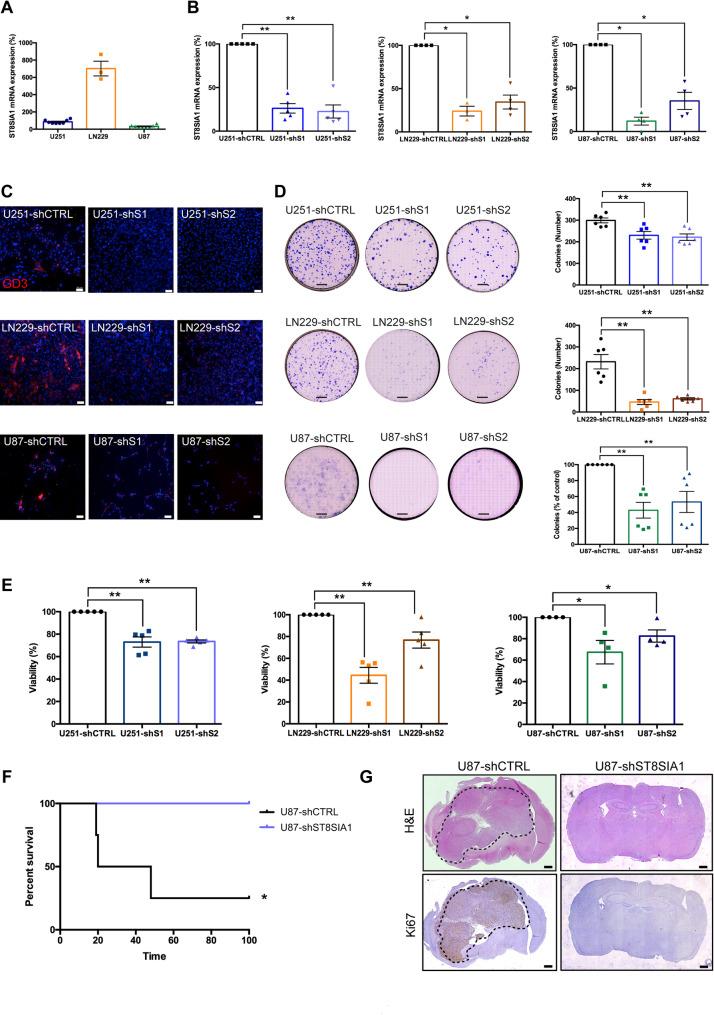
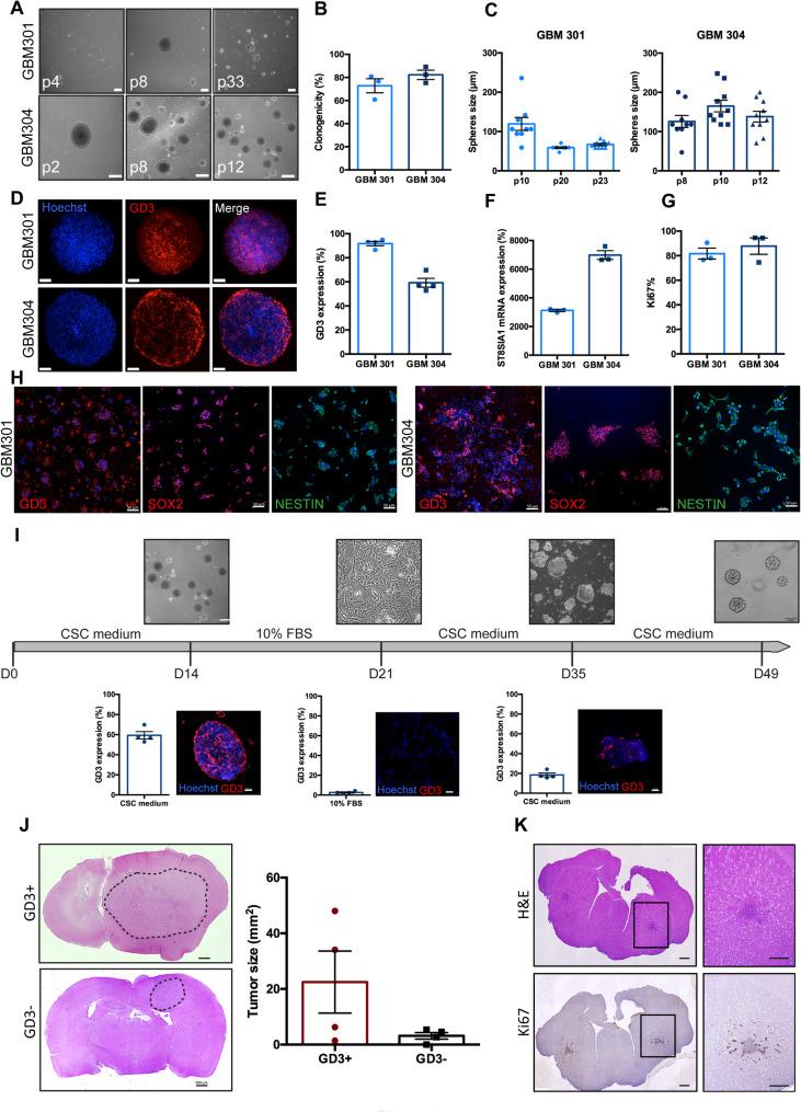
Glioblastoma is the most aggressive primary brain tumour with no curative treatment and inevitable relapse. Therapeutic resistance is, at least, related to the presence of cancer stem-like cells in these tumours. Here, we aimed to demonstrate that the GD3 ganglioside was a relevant marker and actionable target for glioblastoma cancer stem-like cells.

METHODS

To this end, we used commercial glioblastoma cell lines, human glioblastoma samples, organotypic culture and xenografted mouse models to study GD3 antigen expression and consequences of its downregulation through a shRNA strategy targeting the ST8SIA1 mRNA which encodes the key enzyme for GD3 synthesis. We performed mono-dimensional Thin Layer Chromatography to analyse ganglioside composition of the glioblastoma samples and RNA-seq analyses to reveal oncogenic pathways and more specifically transcripts affected by ST8SIA1 silencing. Besides, we evaluated GD3 role in stemness of glioblastoma cancer cell, phenotype, microenvironment interaction, and invasion abilities.

RESULTS

We showed that GD3 is the main ganglioside in glioblastoma and that patient-derived cancer stem-like cell lines strongly expressed GD3. This GD3 + population decreased significantly after cell differentiation. GD3 cells sorted from patient samples had stem-like cell properties: they were plastic, clonogenic, and tumorigenic after orthotopic engraftment. Silencing of ST8SIA1/GD3 was associated with a decrease in sphere size, self-renewal and migratory capacities and increased mouse survival. Moreover, increased temozolomide sensitivity was recorded. Finally, data from RNA-seq showed that silencing ST8SIA1/GD3 decreased oncogenic pathways and more specifically the expression of ADAMTS1 and IL33 transcripts.

CONCLUSIONS

Taken together, our results suggest that GD3 ganglioside is essential for glioblastoma cancer stem-like cell properties, opening promising targeted therapeutic development.

摘要

背景

胶质母细胞瘤是最具侵袭性的原发性脑肿瘤,尚无治愈性治疗方法且不可避免会复发。治疗耐药性至少与这些肿瘤中癌症干细胞样细胞的存在有关。在此,我们旨在证明GD3神经节苷脂是胶质母细胞瘤癌症干细胞样细胞的相关标志物和可作用靶点。

方法

为此,我们使用了商业化的胶质母细胞瘤细胞系、人胶质母细胞瘤样本、器官型培养和异种移植小鼠模型,通过靶向编码GD3合成关键酶的ST8SIA1 mRNA的shRNA策略来研究GD3抗原表达及其下调的后果。我们进行了一维薄层色谱分析胶质母细胞瘤样本的神经节苷脂组成,并进行RNA测序分析以揭示致癌途径,更具体地说是受ST8SIA1沉默影响的转录本。此外,我们评估了GD3在胶质母细胞瘤癌细胞干性、表型、微环境相互作用和侵袭能力中的作用。

结果

我们表明GD3是胶质母细胞瘤中的主要神经节苷脂,且患者来源的癌症干细胞样细胞系强烈表达GD3。细胞分化后,这群GD3阳性细胞显著减少。从患者样本中分选的GD3细胞具有干细胞样细胞特性:它们具有可塑性、克隆性,原位植入后具有致瘤性。ST8SIA1/GD3沉默与球体大小、自我更新和迁移能力的降低以及小鼠存活率的提高相关。此外,还记录到替莫唑胺敏感性增加。最后,RNA测序数据表明,沉默ST8SIA1/GD3可减少致癌途径,更具体地说是减少ADAMTS1和IL33转录本的表达。

结论

综上所述,我们的结果表明GD3神经节苷脂对胶质母细胞瘤癌症干细胞样细胞特性至关重要,为有前景的靶向治疗开发开辟了道路。

https://cdn.ncbi.nlm.nih.gov/pmc/blobs/c819/12224360/5f975ba4f0e2/12935_2025_3790_Fig5_HTML.jpg
https://cdn.ncbi.nlm.nih.gov/pmc/blobs/c819/12224360/123d7529b390/12935_2025_3790_Fig6_HTML.jpg
https://cdn.ncbi.nlm.nih.gov/pmc/blobs/c819/12224360/16aad59b3183/12935_2025_3790_Fig1_HTML.jpg
https://cdn.ncbi.nlm.nih.gov/pmc/blobs/c819/12224360/4376db63a1a9/12935_2025_3790_Fig2_HTML.jpg
https://cdn.ncbi.nlm.nih.gov/pmc/blobs/c819/12224360/96496c802feb/12935_2025_3790_Fig3_HTML.jpg
https://cdn.ncbi.nlm.nih.gov/pmc/blobs/c819/12224360/64494fd9401b/12935_2025_3790_Fig4_HTML.jpg
https://cdn.ncbi.nlm.nih.gov/pmc/blobs/c819/12224360/5f975ba4f0e2/12935_2025_3790_Fig5_HTML.jpg
https://cdn.ncbi.nlm.nih.gov/pmc/blobs/c819/12224360/123d7529b390/12935_2025_3790_Fig6_HTML.jpg
https://cdn.ncbi.nlm.nih.gov/pmc/blobs/c819/12224360/16aad59b3183/12935_2025_3790_Fig1_HTML.jpg
https://cdn.ncbi.nlm.nih.gov/pmc/blobs/c819/12224360/4376db63a1a9/12935_2025_3790_Fig2_HTML.jpg
https://cdn.ncbi.nlm.nih.gov/pmc/blobs/c819/12224360/96496c802feb/12935_2025_3790_Fig3_HTML.jpg
https://cdn.ncbi.nlm.nih.gov/pmc/blobs/c819/12224360/64494fd9401b/12935_2025_3790_Fig4_HTML.jpg
https://cdn.ncbi.nlm.nih.gov/pmc/blobs/c819/12224360/5f975ba4f0e2/12935_2025_3790_Fig5_HTML.jpg

相似文献

1
The GD3 ganglioside promotes cell growth, plasticity and chemotherapy resistance of human glioblastoma cancer stem cells.GD3神经节苷脂可促进人类胶质母细胞瘤癌症干细胞的细胞生长、可塑性及化疗抗性。
Cancer Cell Int. 2025 Jul 2;25(1):246. doi: 10.1186/s12935-025-03790-2.
2
Signs and symptoms to determine if a patient presenting in primary care or hospital outpatient settings has COVID-19.在基层医疗机构或医院门诊环境中,如果患者出现以下症状和体征,可判断其是否患有 COVID-19。
Cochrane Database Syst Rev. 2022 May 20;5(5):CD013665. doi: 10.1002/14651858.CD013665.pub3.
3
Impact of residual disease as a prognostic factor for survival in women with advanced epithelial ovarian cancer after primary surgery.原发性手术后晚期上皮性卵巢癌患者残留病灶对生存预后的影响。
Cochrane Database Syst Rev. 2022 Sep 26;9(9):CD015048. doi: 10.1002/14651858.CD015048.pub2.
4
Treatment of newly diagnosed glioblastoma in the elderly: a network meta-analysis.老年新诊断胶质母细胞瘤的治疗:一项网状Meta分析
Cochrane Database Syst Rev. 2020 Mar 23;3(3):CD013261. doi: 10.1002/14651858.CD013261.pub2.
5
Nivolumab for adults with Hodgkin's lymphoma (a rapid review using the software RobotReviewer).纳武单抗用于成人霍奇金淋巴瘤(使用RobotReviewer软件进行的快速综述)
Cochrane Database Syst Rev. 2018 Jul 12;7(7):CD012556. doi: 10.1002/14651858.CD012556.pub2.
6
Treatment options for progression or recurrence of glioblastoma: a network meta-analysis.治疗胶质母细胞瘤进展或复发的选择:网络荟萃分析。
Cochrane Database Syst Rev. 2021 May 4;5(1):CD013579. doi: 10.1002/14651858.CD013579.pub2.
7
Systemic pharmacological treatments for chronic plaque psoriasis: a network meta-analysis.系统性药理学治疗慢性斑块状银屑病:网络荟萃分析。
Cochrane Database Syst Rev. 2021 Apr 19;4(4):CD011535. doi: 10.1002/14651858.CD011535.pub4.
8
Systemic treatments for metastatic cutaneous melanoma.转移性皮肤黑色素瘤的全身治疗
Cochrane Database Syst Rev. 2018 Feb 6;2(2):CD011123. doi: 10.1002/14651858.CD011123.pub2.
9
The effectiveness and cost-effectiveness of carmustine implants and temozolomide for the treatment of newly diagnosed high-grade glioma: a systematic review and economic evaluation.卡莫司汀植入剂与替莫唑胺治疗新诊断的高级别胶质瘤的有效性和成本效益:一项系统评价与经济学评估
Health Technol Assess. 2007 Nov;11(45):iii-iv, ix-221. doi: 10.3310/hta11450.
10
Immunogenicity and seroefficacy of pneumococcal conjugate vaccines: a systematic review and network meta-analysis.肺炎球菌结合疫苗的免疫原性和血清效力:系统评价和网络荟萃分析。
Health Technol Assess. 2024 Jul;28(34):1-109. doi: 10.3310/YWHA3079.

引用本文的文献

1
Glioblastoma: A Multidisciplinary Approach to Its Pathophysiology, Treatment, and Innovative Therapeutic Strategies.胶质母细胞瘤:关于其病理生理学、治疗及创新治疗策略的多学科方法
Biomedicines. 2025 Aug 2;13(8):1882. doi: 10.3390/biomedicines13081882.

本文引用的文献

1
Fibrotic response to anti-CSF-1R therapy potentiates glioblastoma recurrence.抗 CSF-1R 治疗引发的纤维化反应会促进胶质母细胞瘤复发。
Cancer Cell. 2024 Sep 9;42(9):1507-1527.e11. doi: 10.1016/j.ccell.2024.08.012.
2
Cancer stem cells release interleukin-33 within large oncosomes to promote immunosuppressive differentiation of macrophage precursors.肿瘤干细胞在大型肿瘤小体中释放白细胞介素-33,以促进巨噬细胞前体的免疫抑制分化。
Immunity. 2024 Aug 13;57(8):1908-1922.e6. doi: 10.1016/j.immuni.2024.07.004. Epub 2024 Jul 29.
3
GD3 ganglioside is a promising therapeutic target for glioma patients.
GD3神经节苷脂是胶质瘤患者一个很有前景的治疗靶点。
Neurooncol Adv. 2024 Mar 19;6(1):vdae038. doi: 10.1093/noajnl/vdae038. eCollection 2024 Jan-Dec.
4
Cyclic increase in the ADAMTS1-L1CAM-EGFR axis promotes the EMT and cervical lymph node metastasis of oral squamous cell carcinoma.ADAMTS1-L1CAM-EGFR 轴的循环增加促进口腔鳞状细胞癌的 EMT 和颈部淋巴结转移。
Cell Death Dis. 2024 Jan 23;15(1):82. doi: 10.1038/s41419-024-06452-9.
5
Role of IL-33-ST2 pathway in regulating inflammation: current evidence and future perspectives.IL-33-ST2 通路在调节炎症中的作用:现有证据和未来展望。
J Transl Med. 2023 Dec 11;21(1):902. doi: 10.1186/s12967-023-04782-4.
6
Deciphering the Action of Neuraminidase in Glioblastoma Models.解析神经氨酸酶在神经胶质瘤模型中的作用。
Int J Mol Sci. 2023 Jul 19;24(14):11645. doi: 10.3390/ijms241411645.
7
Emerging Role of Glioma Stem Cells in Mechanisms of Therapy Resistance.胶质瘤干细胞在治疗抵抗机制中的新兴作用
Cancers (Basel). 2023 Jul 1;15(13):3458. doi: 10.3390/cancers15133458.
8
GD2-CART01 for Relapsed or Refractory High-Risk Neuroblastoma.GD2-CART01 治疗复发/难治高危神经母细胞瘤。
N Engl J Med. 2023 Apr 6;388(14):1284-1295. doi: 10.1056/NEJMoa2210859.
9
ADAMTS1 induces epithelial-mesenchymal transition pathway in non-small cell lung cancer by regulating TGF-β.ADAMTS1 通过调节 TGF-β 诱导非小细胞肺癌中的上皮-间充质转化途径。
Aging (Albany NY). 2023 Mar 20;15(6):2097-2114. doi: 10.18632/aging.204594.
10
ADAMTS1 as potential prognostic biomarker promotes malignant invasion of glioma.ADAMTS1作为潜在的预后生物标志物促进胶质瘤的恶性侵袭。
Int J Clin Oncol. 2023 Jan;28(1):52-68. doi: 10.1007/s10147-022-02268-9. Epub 2022 Nov 12.