• 文献检索
  • 文档翻译
  • 深度研究
  • 学术资讯
  • Suppr Zotero 插件Zotero 插件
  • 邀请有礼
  • 套餐&价格
  • 历史记录
应用&插件
Suppr Zotero 插件Zotero 插件浏览器插件Mac 客户端Windows 客户端微信小程序
定价
高级版会员购买积分包购买API积分包
服务
文献检索文档翻译深度研究API 文档MCP 服务
关于我们
关于 Suppr公司介绍联系我们用户协议隐私条款
关注我们

Suppr 超能文献

核心技术专利:CN118964589B侵权必究
粤ICP备2023148730 号-1Suppr @ 2026

文献检索

告别复杂PubMed语法,用中文像聊天一样搜索,搜遍4000万医学文献。AI智能推荐,让科研检索更轻松。

立即免费搜索

文件翻译

保留排版,准确专业,支持PDF/Word/PPT等文件格式,支持 12+语言互译。

免费翻译文档

深度研究

AI帮你快速写综述,25分钟生成高质量综述,智能提取关键信息,辅助科研写作。

立即免费体验

SOX2和NR2F1协调出生后早期视觉丘脑的基因表达程序。

SOX2 and NR2F1 coordinate the gene expression program of the early postnatal visual thalamus.

作者信息

Serra Linda, Nordin Anna, Jonasson Mattias, Marenco Carolina, Rovelli Guido, Diebels Annika, Gullo Francesca, Ottolenghi Sergio, Zambelli Federico, Studer Michèle, Pavesi Giulio, Cantù Claudio, Nicolis Silvia K, Mercurio Sara

机构信息

Department of Biotechnology and Biosciences, University of Milano-Bicocca, Piazza della Scienza 2, 20126 Milano, Italy.

Wallenberg Centre for Molecular Medicine, Linköping University, SE-581 83 Linköping, Sweden.

出版信息

Biol Open. 2025 Aug 15;14(8). doi: 10.1242/bio.062014. Epub 2025 Aug 1.

DOI:10.1242/bio.062014
PMID:40631402
原文链接:https://pmc.ncbi.nlm.nih.gov/articles/PMC12352279/
Abstract

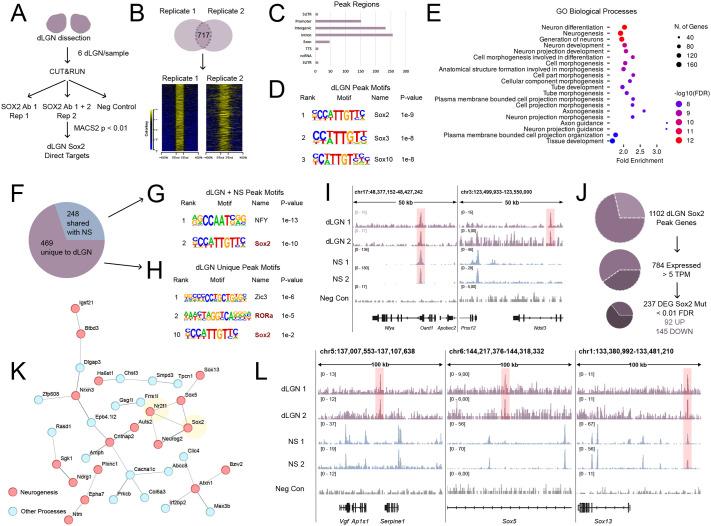
The thalamic dorsolateral geniculate nucleus (dLGN) receives visual input from the retina via the optic nerve, and projects to the cortical visual area, where eye-derived signals are elaborated. The transcription factors SOX2 and NR2F1 are directly involved in the differentiation of dLGN neurons, based on mouse work and patient mutations leading to vision defects. However, whether they regulate each other, or control common targets is still unclear. By RNA-seq analysis of neonatal dLGN from thalamo-specific Sox2 and Nr2f1 mouse mutants, we found a striking overlap of deregulated genes. Among them, Vgf, encoding a cytokine transported along thalamic-cortical axons is strongly downregulated in both mutants. Direct SOX2 binding to some of these genes was confirmed by CUT&RUN, which identified a SOX2 chromatin-binding pattern characteristic of the dLGN. Collectively, our genetic and molecular analyses on the SOX2 and NR2F1-coregulated genes contribute to our understanding of the gene regulatory network driving the differentiation and connectivity of thalamic neurons, and the vision impairments caused by mutations in these genes.

摘要

丘脑背外侧膝状核(dLGN)通过视神经接收来自视网膜的视觉输入,并投射到皮质视觉区域,在该区域对来自眼睛的信号进行精细处理。基于小鼠实验和导致视力缺陷的患者突变,转录因子SOX2和NR2F1直接参与dLGN神经元的分化。然而,它们是否相互调节或控制共同靶点仍不清楚。通过对丘脑特异性Sox2和Nr2f1小鼠突变体的新生dLGN进行RNA测序分析,我们发现失调基因存在显著重叠。其中,编码一种沿丘脑-皮质轴突运输的细胞因子的Vgf在两个突变体中均被强烈下调。通过CUT&RUN证实了SOX2与其中一些基因的直接结合,该方法确定了dLGN特有的SOX2染色质结合模式。总的来说,我们对SOX2和NR2F1共同调控基因的遗传和分子分析有助于我们理解驱动丘脑神经元分化和连接的基因调控网络,以及这些基因的突变所导致的视力损害。

https://cdn.ncbi.nlm.nih.gov/pmc/blobs/f6e7/12352279/9c11db2aa971/biolopen-14-062014-g4.jpg
https://cdn.ncbi.nlm.nih.gov/pmc/blobs/f6e7/12352279/3d60e842d892/biolopen-14-062014-g1.jpg
https://cdn.ncbi.nlm.nih.gov/pmc/blobs/f6e7/12352279/e38ce8a8136d/biolopen-14-062014-g2.jpg
https://cdn.ncbi.nlm.nih.gov/pmc/blobs/f6e7/12352279/8ab8752b9f6c/biolopen-14-062014-g3.jpg
https://cdn.ncbi.nlm.nih.gov/pmc/blobs/f6e7/12352279/9c11db2aa971/biolopen-14-062014-g4.jpg
https://cdn.ncbi.nlm.nih.gov/pmc/blobs/f6e7/12352279/3d60e842d892/biolopen-14-062014-g1.jpg
https://cdn.ncbi.nlm.nih.gov/pmc/blobs/f6e7/12352279/e38ce8a8136d/biolopen-14-062014-g2.jpg
https://cdn.ncbi.nlm.nih.gov/pmc/blobs/f6e7/12352279/8ab8752b9f6c/biolopen-14-062014-g3.jpg
https://cdn.ncbi.nlm.nih.gov/pmc/blobs/f6e7/12352279/9c11db2aa971/biolopen-14-062014-g4.jpg

相似文献

1
SOX2 and NR2F1 coordinate the gene expression program of the early postnatal visual thalamus.SOX2和NR2F1协调出生后早期视觉丘脑的基因表达程序。
Biol Open. 2025 Aug 15;14(8). doi: 10.1242/bio.062014. Epub 2025 Aug 1.
2
Prescription of Controlled Substances: Benefits and Risks管制药品的处方:益处与风险
3
Islet-2 Is Required for the Survival of Islet-Expressing Retinal Ganglion Cells but Not for Their Pathfinding to the Contralateral Dorsal Lateral Geniculate Nucleus.胰岛-2对于表达胰岛的视网膜神经节细胞的存活是必需的,但对于它们向对侧背外侧膝状体核的路径寻找并非必需。
Dev Neurobiol. 2025 Jul;85(3):e22978. doi: 10.1002/dneu.22978.
4
Peripuberty Is a Sensitive Period for Prefrontal Parvalbumin Interneuron Activity to Impact Adult Cognitive Flexibility.青春期前后是前额叶小白蛋白中间神经元活动影响成年认知灵活性的敏感时期。
Dev Neurosci. 2025;47(2):127-138. doi: 10.1159/000539584. Epub 2024 Jun 3.
5
Cell-type specific binocular interactions in mouse visual thalamus.小鼠视觉丘脑的细胞类型特异性双眼相互作用。
bioRxiv. 2024 Jul 16:2024.07.12.603141. doi: 10.1101/2024.07.12.603141.
6
Interventions for central serous chorioretinopathy: a network meta-analysis.中心性浆液性脉络膜视网膜病变的干预措施:一项网状Meta分析
Cochrane Database Syst Rev. 2025 Jun 16;6(6):CD011841. doi: 10.1002/14651858.CD011841.pub3.
7
The quantity, quality and findings of network meta-analyses evaluating the effectiveness of GLP-1 RAs for weight loss: a scoping review.评估胰高血糖素样肽-1受体激动剂(GLP-1 RAs)减肥效果的网状Meta分析的数量、质量及结果:一项范围综述
Health Technol Assess. 2025 Jun 25:1-73. doi: 10.3310/SKHT8119.
8
Transcriptional programs of Pitx2 and Tfap2a/Tfap2b controlling lineage specification of mandibular epithelium during tooth initiation.转录因子 Pitx2 和 Tfap2a/Tfap2b 控制牙齿发生过程中下颌上皮细胞谱系特化的程序。
PLoS Genet. 2024 Jul 25;20(7):e1011364. doi: 10.1371/journal.pgen.1011364. eCollection 2024 Jul.
9
Short-Term Memory Impairment短期记忆障碍
10
Retinal direction of motion is reliably transmitted to visual cortex through highly selective thalamocortical connections.视网膜运动方向通过高度选择性的丘脑皮质连接可靠地传递到视觉皮层。
Curr Biol. 2025 Jan 6;35(1):217-223.e4. doi: 10.1016/j.cub.2024.11.013. Epub 2024 Dec 6.

本文引用的文献

1
The CUT&RUN suspect list of problematic regions of the genome.基因组中存在问题的区域的 CUT&RUN 嫌疑列表。
Genome Biol. 2023 Aug 10;24(1):185. doi: 10.1186/s13059-023-03027-3.
2
SOX2-Sensing: Insights into the Role of SOX2 in the Generation of Sensory Cell Types in Vertebrates.SOX2 感应:SOX2 在脊椎动物感觉细胞类型生成中的作用的新见解。
Int J Mol Sci. 2023 Apr 21;24(8):7637. doi: 10.3390/ijms24087637.
3
Optic cup morphogenesis across species and related inborn human eye defects.视杯形态发生的跨物种研究及其与相关人类先天眼缺陷的关系。
Development. 2023 Jan 15;150(2). doi: 10.1242/dev.200399. Epub 2023 Jan 30.
4
The STRING database in 2023: protein-protein association networks and functional enrichment analyses for any sequenced genome of interest.2023 年的 STRING 数据库:针对任何感兴趣的测序基因组的蛋白质-蛋白质关联网络和功能富集分析。
Nucleic Acids Res. 2023 Jan 6;51(D1):D638-D646. doi: 10.1093/nar/gkac1000.
5
Thalamocortical axons control the cytoarchitecture of neocortical layers by area-specific supply of VGF.丘脑皮质轴突通过 VGF 的区域特异性供应来控制新皮层层的细胞构筑。
Elife. 2022 Mar 15;11:e67549. doi: 10.7554/eLife.67549.
6
SoxD genes are required for adult neural stem cell activation.SoxD 基因对于成体神经干细胞的激活是必需的。
Cell Rep. 2022 Feb 1;38(5):110313. doi: 10.1016/j.celrep.2022.110313.
7
FOS Rescues Neuronal Differentiation of Sox2-Deleted Neural Stem Cells by Genome-Wide Regulation of Common SOX2 and AP1(FOS-JUN) Target Genes.FOS 通过全基因组调控共同的 SOX2 和 AP1(FOS-JUN)靶基因挽救 Sox2 缺失的神经干细胞的神经元分化。
Cells. 2021 Jul 12;10(7):1757. doi: 10.3390/cells10071757.
8
Sox2 controls neural stem cell self-renewal through a Fos-centered gene regulatory network.Sox2 通过一个以 Fos 为中心的基因调控网络来控制神经干细胞自我更新。
Stem Cells. 2021 Aug;39(8):1107-1119. doi: 10.1002/stem.3373. Epub 2021 Mar 29.
9
The STRING database in 2021: customizable protein-protein networks, and functional characterization of user-uploaded gene/measurement sets.2021 年的 STRING 数据库:可定制的蛋白质-蛋白质网络,以及用户上传的基因/测量集的功能特征分析。
Nucleic Acids Res. 2021 Jan 8;49(D1):D605-D612. doi: 10.1093/nar/gkaa1074.
10
The UCSC Genome Browser database: 2021 update.UCSC 基因组浏览器数据库:2021 年更新。
Nucleic Acids Res. 2021 Jan 8;49(D1):D1046-D1057. doi: 10.1093/nar/gkaa1070.