Suppr超能文献

一条非经典的环鸟苷酸-腺苷酸合成酶-干扰素基因刺激蛋白(cGAS-STING)信号通路驱动细胞衰老和机体衰老。

A noncanonical cGAS-STING pathway drives cellular and organismal aging.

作者信息

Cancado de Faria Rafael, Silva Lilian N D, Teodoro-Castro Barbara, McCommis Kyle S, Shashkova Elena V, Gonzalo Susana

机构信息

Edward A. Doisy Department of Biochemistry and Molecular Biology, Saint Louis University School of Medicine, St. Louis, MO 63104.

出版信息

Proc Natl Acad Sci U S A. 2025 Jul 15;122(28):e2424666122. doi: 10.1073/pnas.2424666122. Epub 2025 Jul 10.

Abstract

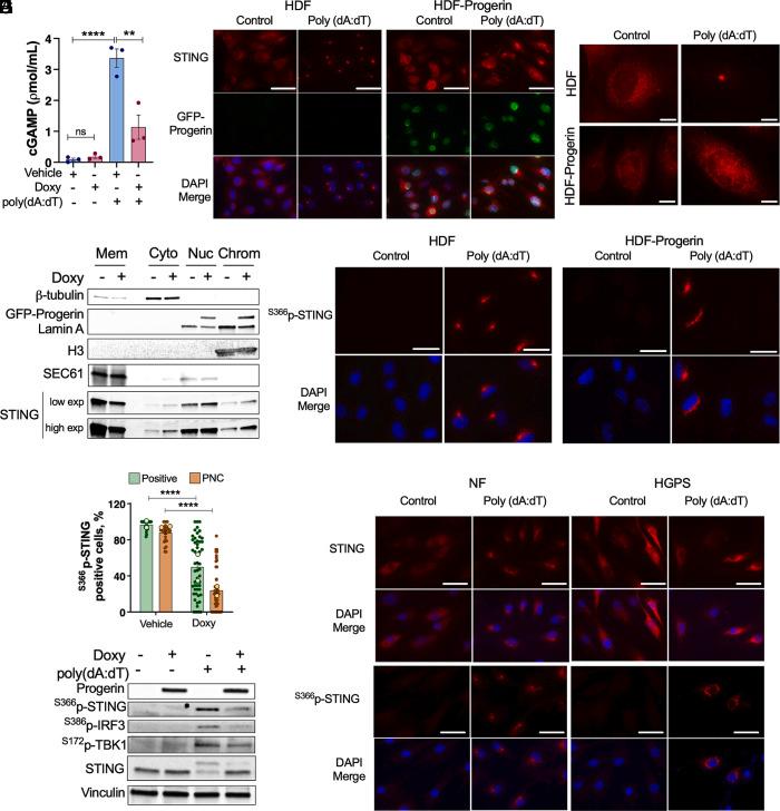
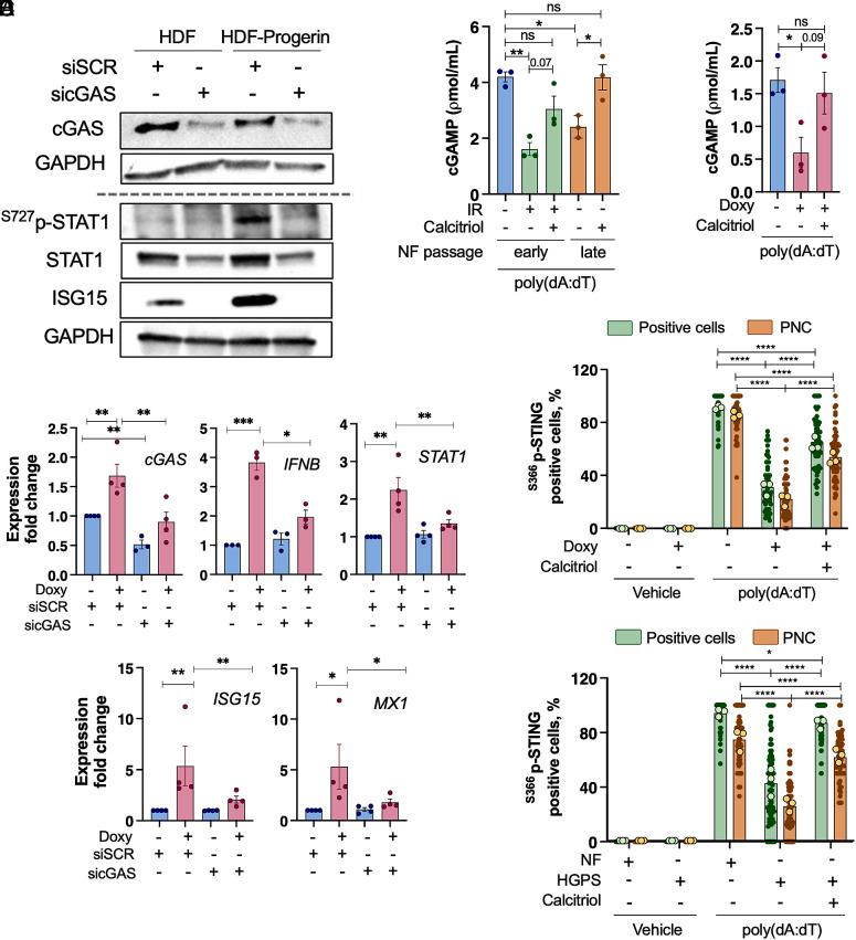
Accumulation of cytosolic DNA has emerged as a hallmark of aging, inducing sterile inflammation. Stimulator of interferon genes (STING) protein translates the sensing of cytosolic DNA by cyclic-GMP-AMP synthase (cGAS) into an inflammatory response. However, the molecular mechanisms whereby cytosolic DNA-induced cGAS-STING pathway leads to aging remain poorly understood. We show that STING does not follow the canonical pathway of activation in human fibroblasts passaged (aging) in culture, senescent fibroblasts, or progeria fibroblasts (from Hutchinson-Gilford progeria syndrome patients). Despite cytosolic DNA buildup, features of the canonical cGAS-STING pathway like increased cGAMP production, STING phosphorylation, and STING trafficking to perinuclear compartment are not observed in progeria/senescent/aging fibroblasts. Instead, STING localizes at endoplasmic reticulum, nuclear envelope, and chromatin. Despite the nonconventional STING behavior, aging/senescent/progeria cells activate inflammatory programs such as the senescence-associated secretory phenotype and the interferon response, in a cGAS and STING-dependent manner, revealing a noncanonical pathway in aging. Importantly, progeria/aging/senescent cells are hindered in their ability to activate the canonical cGAS-STING pathway with synthetic DNA, compared to young cells. This deficiency is rescued by activating vitamin D receptor signaling, unveiling mechanisms regulating the cGAS-STING pathway in aging. Significantly, in HGPS, inhibition of the noncanonical cGAS-STING pathway ameliorates cellular hallmarks of aging, reduces tissue degeneration, and extends the lifespan of progeria mice. Our study reveals that a new feature of aging is the progressively reduced ability to activate the canonical cGAS-STING pathway in response to cytosolic DNA, triggering instead a noncanonical pathway that drives senescence/aging phenotypes.

摘要

胞质DNA的积累已成为衰老的一个标志,可引发无菌性炎症。干扰素基因刺激因子(STING)蛋白将环磷酸鸟苷-磷酸腺苷合酶(cGAS)对胞质DNA的感知转化为炎症反应。然而,胞质DNA诱导的cGAS-STING通路导致衰老的分子机制仍知之甚少。我们发现,在培养传代(衰老)的人成纤维细胞、衰老成纤维细胞或早衰成纤维细胞(来自哈钦森-吉尔福德早衰综合征患者)中,STING并不遵循经典的激活途径。尽管存在胞质DNA积累,但在早衰/衰老/老化的成纤维细胞中未观察到经典cGAS-STING通路的特征,如cGAMP产量增加、STING磷酸化以及STING向核周区室的转运。相反,STING定位于内质网、核膜和染色质。尽管STING表现出非传统行为,但衰老/老化/早衰细胞以cGAS和STING依赖的方式激活炎症程序,如衰老相关分泌表型和干扰素反应,揭示了衰老过程中的一条非经典途径。重要的是,与年轻细胞相比,早衰/老化/衰老细胞用合成DNA激活经典cGAS-STING通路的能力受到阻碍。通过激活维生素D受体信号可挽救这种缺陷,揭示了衰老过程中调节cGAS-STING通路的机制。值得注意的是,在哈钦森-吉尔福德早衰综合征中,抑制非经典cGAS-STING通路可改善衰老的细胞特征,减少组织退化,并延长早衰小鼠的寿命。我们的研究表明,衰老的一个新特征是响应胞质DNA激活经典cGAS-STING通路的能力逐渐降低,转而触发一条驱动衰老/老化表型的非经典途径。

https://cdn.ncbi.nlm.nih.gov/pmc/blobs/3f81/12280946/d2c26ac3a7fe/pnas.2424666122fig01.jpg

文献检索

告别复杂PubMed语法,用中文像聊天一样搜索,搜遍4000万医学文献。AI智能推荐,让科研检索更轻松。

立即免费搜索

文件翻译

保留排版,准确专业,支持PDF/Word/PPT等文件格式,支持 12+语言互译。

免费翻译文档

深度研究

AI帮你快速写综述,25分钟生成高质量综述,智能提取关键信息,辅助科研写作。

立即免费体验