• 文献检索
  • 文档翻译
  • 深度研究
  • 学术资讯
  • Suppr Zotero 插件Zotero 插件
  • 邀请有礼
  • 套餐&价格
  • 历史记录
应用&插件
Suppr Zotero 插件Zotero 插件浏览器插件Mac 客户端Windows 客户端微信小程序
定价
高级版会员购买积分包购买API积分包
服务
文献检索文档翻译深度研究API 文档MCP 服务
关于我们
关于 Suppr公司介绍联系我们用户协议隐私条款
关注我们

Suppr 超能文献

核心技术专利:CN118964589B侵权必究
粤ICP备2023148730 号-1Suppr @ 2026

文献检索

告别复杂PubMed语法,用中文像聊天一样搜索,搜遍4000万医学文献。AI智能推荐,让科研检索更轻松。

立即免费搜索

文件翻译

保留排版,准确专业,支持PDF/Word/PPT等文件格式,支持 12+语言互译。

免费翻译文档

深度研究

AI帮你快速写综述,25分钟生成高质量综述,智能提取关键信息,辅助科研写作。

立即免费体验

人源化小鼠模型揭示T细胞膜联蛋白A2是缺血性中风的潜在治疗靶点。

Humanized mouse model reveals T cell ANXA2 as a potential therapeutic target in ischemic stroke.

作者信息

Zhang Tianyuan, Zheng Xiaojuan, Lu Aijun, Li Shuyuan, Li Keshen, Huang Xiaoxiong, Liu Yanfang, Chen Wei, Huang Shengming, He Niu, Tsang Chi Kwan, Mai Hongcheng, Xu Anding, Lu Dan

机构信息

Department of Neurology and Stroke Center, The First Affiliated Hospital of Jinan University, Guangzhou 510632, China.

Clinical Neuroscience Institute, The First Affiliated Hospital of Jinan University, Guangzhou 510632, China.

出版信息

iScience. 2025 Apr 2;28(5):112302. doi: 10.1016/j.isci.2025.112302. eCollection 2025 May 16.

DOI:10.1016/j.isci.2025.112302
PMID:40641552
原文链接:https://pmc.ncbi.nlm.nih.gov/articles/PMC12245446/
Abstract

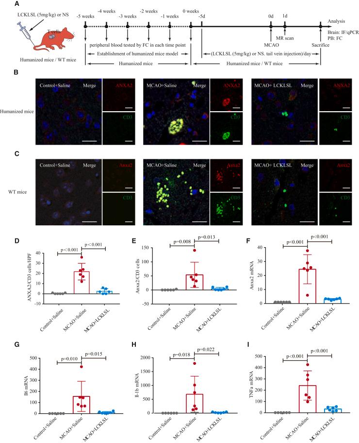
Stroke T cell studies in rodents have not been translated to human studies. The mechanism of cellular and molecular T cells changes after stroke remains incompletely understood. Thus, this study established a humanized mouse model after middle cerebral artery occlusion (MCAO) and identifies potential therapeutic targets of humanized T cell populations. Similar to patients with stroke, a proportion of T cells was decreased in peripheral blood of humanized T cell stroke mice. Using single-cell RNA sequencing (scRNA-seq), we identified Annexin A2 (ANXA2) as biomarker of humanized T cell subsets in MCAO, which was validated using human ischemic brain and peripheral blood. With small-molecule inhibitors Leu-Cys-Lys-Leu-Ser-Leu (LCKLSL), ANXA2 inhibition altered T and T subset in humanized mice. Furthermore, LCKLSL exhibited a neuroprotective role against ischemic damage, mitigating neuroinflammation, inhibiting T cell infiltration, and decreasing pro-inflammatory factors. Hence, this humanized T cell ischemic stroke model is more representative of the human disease than previous models; furthermore, ANXA2 is a meaningful therapeutic target.

摘要

在啮齿动物中进行的中风T细胞研究尚未转化为人体研究。中风后细胞和分子水平T细胞变化的机制仍未完全了解。因此,本研究建立了大脑中动脉闭塞(MCAO)后的人源化小鼠模型,并确定了人源化T细胞群体的潜在治疗靶点。与中风患者相似,人源化T细胞中风小鼠外周血中的一部分T细胞减少。使用单细胞RNA测序(scRNA-seq),我们确定膜联蛋白A2(ANXA2)为MCAO中人源化T细胞亚群的生物标志物,这在人类缺血性脑和外周血中得到了验证。使用小分子抑制剂亮氨酸-半胱氨酸-赖氨酸-亮氨酸-丝氨酸-亮氨酸(LCKLSL),对ANXA2的抑制改变了人源化小鼠中的T细胞和T细胞亚群。此外,LCKLSL对缺血性损伤具有神经保护作用,减轻神经炎症,抑制T细胞浸润,并减少促炎因子。因此,这种人源化T细胞缺血性中风模型比以前的模型更能代表人类疾病;此外,ANXA2是一个有意义的治疗靶点。

https://cdn.ncbi.nlm.nih.gov/pmc/blobs/0b5b/12245446/520efc02641b/gr4.jpg
https://cdn.ncbi.nlm.nih.gov/pmc/blobs/0b5b/12245446/cbbd985aae9d/fx1.jpg
https://cdn.ncbi.nlm.nih.gov/pmc/blobs/0b5b/12245446/bc3d049a0464/gr1.jpg
https://cdn.ncbi.nlm.nih.gov/pmc/blobs/0b5b/12245446/8e530f48f219/gr2.jpg
https://cdn.ncbi.nlm.nih.gov/pmc/blobs/0b5b/12245446/d3bc0202e07c/gr3.jpg
https://cdn.ncbi.nlm.nih.gov/pmc/blobs/0b5b/12245446/520efc02641b/gr4.jpg
https://cdn.ncbi.nlm.nih.gov/pmc/blobs/0b5b/12245446/cbbd985aae9d/fx1.jpg
https://cdn.ncbi.nlm.nih.gov/pmc/blobs/0b5b/12245446/bc3d049a0464/gr1.jpg
https://cdn.ncbi.nlm.nih.gov/pmc/blobs/0b5b/12245446/8e530f48f219/gr2.jpg
https://cdn.ncbi.nlm.nih.gov/pmc/blobs/0b5b/12245446/d3bc0202e07c/gr3.jpg
https://cdn.ncbi.nlm.nih.gov/pmc/blobs/0b5b/12245446/520efc02641b/gr4.jpg

相似文献

1
Humanized mouse model reveals T cell ANXA2 as a potential therapeutic target in ischemic stroke.人源化小鼠模型揭示T细胞膜联蛋白A2是缺血性中风的潜在治疗靶点。
iScience. 2025 Apr 2;28(5):112302. doi: 10.1016/j.isci.2025.112302. eCollection 2025 May 16.
2
IFP35, a novel DAMP, aggravates neuroinflammation following acute ischemic stroke via TLR4/NF-κB/NLRP3 signaling.IFP35是一种新型的内源性危险信号分子,通过TLR4/NF-κB/NLRP3信号通路加重急性缺血性中风后的神经炎症。
J Neuroinflammation. 2025 Jun 25;22(1):164. doi: 10.1186/s12974-025-03492-6.
3
Systemic pharmacological treatments for chronic plaque psoriasis: a network meta-analysis.系统性药理学治疗慢性斑块状银屑病:网络荟萃分析。
Cochrane Database Syst Rev. 2021 Apr 19;4(4):CD011535. doi: 10.1002/14651858.CD011535.pub4.
4
Systemic pharmacological treatments for chronic plaque psoriasis: a network meta-analysis.慢性斑块状银屑病的全身药理学治疗:一项网状Meta分析。
Cochrane Database Syst Rev. 2020 Jan 9;1(1):CD011535. doi: 10.1002/14651858.CD011535.pub3.
5
The Black Book of Psychotropic Dosing and Monitoring.《精神药物剂量与监测黑皮书》
Psychopharmacol Bull. 2024 Jul 8;54(3):8-59.
6
Suppressing neuroinflammation by Shenfu injection against ischemic stroke in mice via inhibiting RAGE-PI3K-Akt pathway.参附注射液通过抑制RAGE-PI3K-Akt通路抑制小鼠缺血性脑卒中的神经炎症
Phytomedicine. 2025 Aug;144:156940. doi: 10.1016/j.phymed.2025.156940. Epub 2025 Jun 2.
7
Discovery of a novel MARK4 antagonist from safflower to improve ischemic stroke by inhibiting microglial NLRP3 inflammasome activation.从红花中发现一种新型MARK4拮抗剂,通过抑制小胶质细胞NLRP3炎性小体激活来改善缺血性中风。
Phytomedicine. 2025 Aug;144:156909. doi: 10.1016/j.phymed.2025.156909. Epub 2025 May 30.
8
Surgical decompression for malignant cerebral oedema after ischaemic stroke.缺血性脑卒中后恶性脑水肿的手术减压。
Cochrane Database Syst Rev. 2022 Nov 16;11(11):CD014989. doi: 10.1002/14651858.CD014989.pub2.
9
Association of platelet ADP receptor variant rs1371097 with inadequate platelet response to aspirin in Indian patients.血小板ADP受体变体rs1371097与印度患者血小板对阿司匹林反应不足的关联。
Per Med. 2025 Jul 11:1-10. doi: 10.1080/17410541.2025.2530381.
10
Systemic pharmacological treatments for chronic plaque psoriasis: a network meta-analysis.慢性斑块状银屑病的全身药理学治疗:一项网状荟萃分析。
Cochrane Database Syst Rev. 2017 Dec 22;12(12):CD011535. doi: 10.1002/14651858.CD011535.pub2.

本文引用的文献

1
Insights into mechanisms of graft-versus-host disease through humanised mouse models.通过人源化小鼠模型深入了解移植物抗宿主病的机制。
Biosci Rep. 2022 Sep 30;42(9). doi: 10.1042/BSR20211986.
2
Coming to the Rescue: Regulatory T Cells for Promoting Recovery After Ischemic Stroke.发挥作用:调节性 T 细胞促进缺血性脑卒中后恢复。
Stroke. 2021 Dec;52(12):e837-e841. doi: 10.1161/STROKEAHA.121.036072. Epub 2021 Nov 22.
3
Single-cell RNA-seq reveals the transcriptional landscape in ischemic stroke.单细胞 RNA 测序揭示了缺血性中风中的转录景观。
J Cereb Blood Flow Metab. 2022 Jan;42(1):56-73. doi: 10.1177/0271678X211026770. Epub 2021 Sep 9.
4
T Cell Response in Ischemic Stroke: From Mechanisms to Translational Insights.缺血性脑卒中的 T 细胞反应:从机制到转化研究进展。
Front Immunol. 2021 Jul 15;12:707972. doi: 10.3389/fimmu.2021.707972. eCollection 2021.
5
Treg cell-derived osteopontin promotes microglia-mediated white matter repair after ischemic stroke.Treg 细胞衍生的骨桥蛋白促进缺血性中风后小胶质细胞介导的白质修复。
Immunity. 2021 Jul 13;54(7):1527-1542.e8. doi: 10.1016/j.immuni.2021.04.022. Epub 2021 May 19.
6
Strategies for the Construction of Mouse Models With Humanized Immune System and Evaluation of Tumor Immune Checkpoint Inhibitor Therapy.构建具有人源化免疫系统的小鼠模型及评估肿瘤免疫检查点抑制剂疗法的策略
Front Oncol. 2021 Apr 29;11:673199. doi: 10.3389/fonc.2021.673199. eCollection 2021.
7
The state of stroke services across the globe: Report of World Stroke Organization-World Health Organization surveys.全球卒中服务状况:世界卒中组织-世界卫生组织调查的报告。
Int J Stroke. 2021 Oct;16(8):889-901. doi: 10.1177/17474930211019568. Epub 2021 May 27.
8
The immune response of T cells and therapeutic targets related to regulating the levels of T helper cells after ischaemic stroke.缺血性脑卒中后 T 细胞免疫反应及调节 T 辅助细胞水平的治疗靶点。
J Neuroinflammation. 2021 Jan 18;18(1):25. doi: 10.1186/s12974-020-02057-z.
9
tPA Mobilizes Immune Cells That Exacerbate Hemorrhagic Transformation in Stroke.tPA 动员免疫细胞加剧中风的出血性转化。
Circ Res. 2021 Jan 8;128(1):62-75. doi: 10.1161/CIRCRESAHA.120.317596. Epub 2020 Oct 19.
10
Filling the gaps on stroke research: Focus on inflammation and immunity.填补中风研究的空白:关注炎症与免疫。
Brain Behav Immun. 2021 Jan;91:649-667. doi: 10.1016/j.bbi.2020.09.025. Epub 2020 Oct 2.