Suppr超能文献

苹果中的一个14-3-3家族基因通过调节抗氧化活性和与……的相互作用负向调控耐旱性。

, a 14-3-3 Family Gene in Apple, Negatively Regulates Drought Tolerance via Modulation of Antioxidant Activity and Interaction with .

作者信息

Ren Jiaxuan, Wang Hong, Zhao Mingxin, Liang Guoping, Lu Shixiong, Mao Juan

机构信息

Institute of Forestry, Fruits and Floriculture, Gansu Academy of Agricultural Sciences, Lanzhou 730070, China.

College of Horticulture, Gansu Agricultural University, Lanzhou 730070, China.

出版信息

Plants (Basel). 2025 Jun 27;14(13):1968. doi: 10.3390/plants14131968.

Abstract

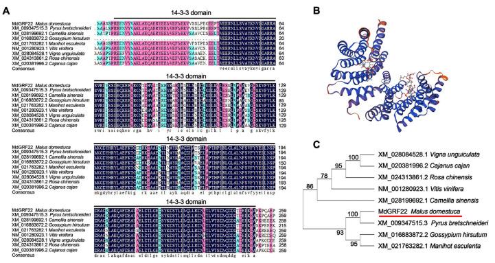
The 14-3-3 proteins play crucial roles in regulating plant growth, development, signal transduction and abiotic stress responses. However, there exists a scarcity of research on the role of 14-3-3 proteins in responding to abiotic stress in apples. In this study, we isolated the gene from the apple 14-3-3 family. Through the screening of interacting proteins and genetic transformation of and apple callus tissues, the function of the gene under drought stress was verified. The coding sequence (CDS) of consists of 786 bp and encodes for 261 amino acids. Through sequence alignment, the conserved 14-3-3 domain was identified in and its homologous genes, which also share similar gene structures and conserved motifs. Subcellular localization revealed that the MdGRF22 protein was predominantly located in the cytoplasm and cell membrane. The yeast two-hybrid (Y2H) analysis demonstrated a possible interaction between and . In addition, transgenic plants generally exhibited lower superoxide dismutase (SOD), catalase (CAT) and peroxidase (POD) activities, higher malondialdehyde (MDA) levels and relative electrolyte leakage under drought conditions compared with wild-type (WT) plants. Our study suggests that may reduce the drought resistance of transgenic and callus tissues by interacting with This study provides a theoretical basis for further exploring the function of 14-3-3 family genes.

摘要

14-3-3蛋白在调控植物生长、发育、信号转导和非生物胁迫响应中发挥着关键作用。然而,关于14-3-3蛋白在苹果非生物胁迫响应中的作用,相关研究较少。在本研究中,我们从苹果14-3-3家族中分离出了该基因。通过对互作蛋白的筛选以及对该基因和苹果愈伤组织进行遗传转化,验证了该基因在干旱胁迫下的功能。该基因的编码序列(CDS)由786个碱基对组成,编码261个氨基酸。通过序列比对,在该基因及其同源基因中鉴定出了保守的14-3-3结构域,它们还具有相似的基因结构和保守基序。亚细胞定位显示,MdGRF22蛋白主要位于细胞质和细胞膜中。酵母双杂交(Y2H)分析表明该基因与某基因之间可能存在相互作用。此外,与野生型(WT)植株相比,该基因的转基因植株在干旱条件下通常表现出较低的超氧化物歧化酶(SOD)、过氧化氢酶(CAT)和过氧化物酶(POD)活性,较高的丙二醛(MDA)水平和相对电导率。我们的研究表明,该基因可能通过与某基因相互作用降低转基因植株和愈伤组织的抗旱性。本研究为进一步探索14-3-3家族基因的功能提供了理论依据。

https://cdn.ncbi.nlm.nih.gov/pmc/blobs/0d50/12252163/64ee0b26f107/plants-14-01968-g001.jpg

文献检索

告别复杂PubMed语法,用中文像聊天一样搜索,搜遍4000万医学文献。AI智能推荐,让科研检索更轻松。

立即免费搜索

文件翻译

保留排版,准确专业,支持PDF/Word/PPT等文件格式,支持 12+语言互译。

免费翻译文档

深度研究

AI帮你快速写综述,25分钟生成高质量综述,智能提取关键信息,辅助科研写作。

立即免费体验