Suppr超能文献

赫德维希苔藓中微量元素变异性的环境驱动因素:格鲁吉亚和摩尔多瓦共和国的跨区域苔藓生物监测研究

Environmental Drivers of Trace Element Variability in Hedw.: A Cross-Regional Moss Biomonitoring Study in Georgia and the Republic of Moldova.

作者信息

Chaligava Omari, Zinicovscaia Inga, Cepoi Liliana

机构信息

Joint Institute for Nuclear Research, 6 Joliot-Curie Str., 141980 Dubna, Russia.

Doctoral School of Natural Sciences, Moldova State University, 75A M. Kogalniceanu Str., MD-2009 Chisinau, Moldova.

出版信息

Plants (Basel). 2025 Jul 3;14(13):2040. doi: 10.3390/plants14132040.

Abstract

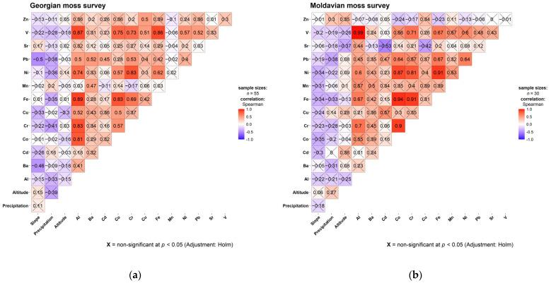
This study investigates the influence of environmental variables on the elemental composition of Hedw. mosses in Georgia and the Republic of Moldova, within moss biomonitoring studies aimed at analyzing atmospheric deposition patterns. Moss samples of , characterized by a cosmopolitan distribution and a wide range of habitats, were collected from diverse geographical and climatic zones and analyzed for Al, Ba, Cd, Co, Cr, Cu, Fe, Mn, Ni, Pb, Sr, V, and Zn. Statistical methods (Spearman correlations, PCA, Kruskal-Wallis tests) were applied to evaluate interactions between elemental concentrations and factors such as topography, climate, land cover, etc. Results revealed strong correlations among lithogenic elements (Al, Co, Cr, Fe, Ni, and V), indicating natural weathering sources, while Cu exhibited potential anthropogenic origins in the Republic of Moldova. Elevated Cd and Pb levels in Georgian high-altitude regions were linked to wet deposition and steep slopes, whereas Moldovan samples showed higher Sr and Zn concentrations, likely driven by soil erosion in carbonate chernozems. The study highlights geogenic and climatic influences on element accumulation by moss, offering insights into the effectiveness of moss biomonitoring across heterogeneous landscapes.

摘要

本研究在旨在分析大气沉降模式的苔藓生物监测研究中,调查了环境变量对格鲁吉亚和摩尔多瓦共和国羽藓属苔藓元素组成的影响。羽藓属苔藓具有世界性分布和广泛的栖息地,从不同的地理和气候区域采集了苔藓样本,并对其进行铝、钡、镉、钴、铬、铜、铁、锰、镍、铅、锶、钒和锌的分析。应用统计方法(斯皮尔曼相关性分析、主成分分析、克鲁斯卡尔 - 沃利斯检验)来评估元素浓度与地形、气候、土地覆盖等因素之间的相互作用。结果显示,成岩元素(铝、钴、铬、铁、镍和钒)之间存在强相关性,表明存在自然风化源,而在摩尔多瓦共和国,铜显示出潜在的人为来源。格鲁吉亚高海拔地区镉和铅水平升高与湿沉降和陡坡有关,而摩尔多瓦的样本显示锶和锌浓度较高,可能是由碳酸盐黑钙土的土壤侵蚀所致。该研究突出了地质成因和气候对苔藓元素积累的影响,为在异质景观中进行苔藓生物监测的有效性提供了见解。

https://cdn.ncbi.nlm.nih.gov/pmc/blobs/f8b5/12252356/3809fd5ce055/plants-14-02040-g001.jpg

文献检索

告别复杂PubMed语法,用中文像聊天一样搜索,搜遍4000万医学文献。AI智能推荐,让科研检索更轻松。

立即免费搜索

文件翻译

保留排版,准确专业,支持PDF/Word/PPT等文件格式,支持 12+语言互译。

免费翻译文档

深度研究

AI帮你快速写综述,25分钟生成高质量综述,智能提取关键信息,辅助科研写作。

立即免费体验