Suppr超能文献

多光谱脉冲光生物调节通过粘着斑介导的细胞迁移和细胞外基质重塑促进糖尿病伤口愈合。

Multispectral Pulsed Photobiomodulation Enhances Diabetic Wound Healing via Focal Adhesion-Mediated Cell Migration and Extracellular Matrix Remodeling.

作者信息

Choi Jihye, Ban Myung Jin, Gil Chan Hee, Hur Sung Sik, Anggradita Laurensia Danis, Kim Min-Kyu, Son Ji Won, Kim Jung Eun, Hwang Yongsung

机构信息

Soonchunhyang Institute of Medi-Bio Science, Soonchunhyang University, Asan 31538, Republic of Korea.

Department of Integrated Biomedical Science, Soonchunhyang University, Asan 31538, Republic of Korea.

出版信息

Int J Mol Sci. 2025 Jun 27;26(13):6232. doi: 10.3390/ijms26136232.

Abstract

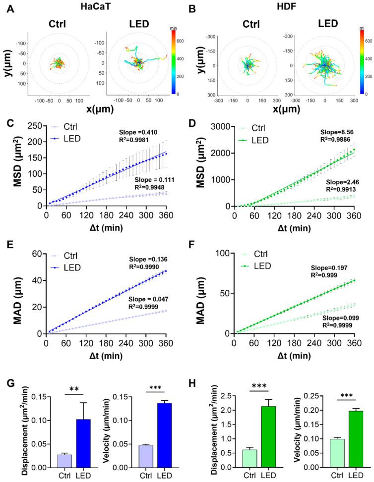
Chronic diabetic wounds affect 15-20% of patients and are characterized by impaired healing due to disrupted hemostasis, inflammation, proliferation, and extracellular matrix (ECM) remodeling. Low-level light therapy (LLLT) has emerged as a promising noninvasive strategy for enhancing tissue regeneration. Here, we developed a multispectral pulsed LED system combining red and near-infrared light to stimulate wound healing. In vitro photostimulation of human keratinocytes and fibroblasts on biomimetic hydrogels enhanced adhesion, spreading, migration, and proliferation via increased focal adhesion kinase (pFAK), paxillin, and F-actin expression. In vivo, daily LED treatment of streptozotocin-induced diabetic wounds accelerated closure and improved ECM remodeling. Histological and molecular analyses revealed elevated levels of MMPs, interleukins, collagen, fibronectin, FGF2, and TGF-β1, supporting regenerative healing without excessive fibrosis. These findings demonstrate that multispectral pulsed photobiomodulation enhances diabetic wound healing through focal adhesion-mediated cell migration and ECM remodeling, offering a cost-effective and clinically translatable approach for chronic wound therapy.

摘要

慢性糖尿病伤口影响15%-20%的患者,其特征是由于止血、炎症、增殖和细胞外基质(ECM)重塑紊乱而导致愈合受损。低强度光疗法(LLLT)已成为一种有前景的促进组织再生的非侵入性策略。在此,我们开发了一种结合红光和近红外光的多光谱脉冲发光二极管(LED)系统,以刺激伤口愈合。在仿生水凝胶上对人角质形成细胞和成纤维细胞进行体外光刺激,通过增加粘着斑激酶(pFAK)、桩蛋白和F-肌动蛋白的表达,增强了细胞的粘附、铺展、迁移和增殖。在体内,对链脲佐菌素诱导的糖尿病伤口进行每日LED治疗可加速伤口闭合并改善ECM重塑。组织学和分子分析显示,基质金属蛋白酶、白细胞介素、胶原蛋白、纤连蛋白、成纤维细胞生长因子2(FGF2)和转化生长因子-β1(TGF-β1)水平升高,支持再生愈合且无过度纤维化。这些发现表明,多光谱脉冲光生物调节通过粘着斑介导的细胞迁移和ECM重塑促进糖尿病伤口愈合,为慢性伤口治疗提供了一种经济有效且可临床转化的方法。

https://cdn.ncbi.nlm.nih.gov/pmc/blobs/2f61/12249928/7a26a60ef5a4/ijms-26-06232-g001.jpg

文献检索

告别复杂PubMed语法,用中文像聊天一样搜索,搜遍4000万医学文献。AI智能推荐,让科研检索更轻松。

立即免费搜索

文件翻译

保留排版,准确专业,支持PDF/Word/PPT等文件格式,支持 12+语言互译。

免费翻译文档

深度研究

AI帮你快速写综述,25分钟生成高质量综述,智能提取关键信息,辅助科研写作。

立即免费体验