Suppr超能文献

含白藜芦醇纳米颗粒的可注射热敏水凝胶促进大鼠尾部增生性瘢痕修复

Injectable Thermosensitive Hydrogel Containing Resveratrol-Laden Nanoparticles Promotes Hypertrophic Scar Repair in Rat Tail.

作者信息

Zuo Jun, Feng Haigang, Zhu Yi, Xie Hongju, Ma Shaolin, Zhang Fei

机构信息

Department of Plastic and Aesthetic Surgery, The Affiliated Nanhua Hospital, Hengyang Medical School, University of South China, HengYang 421001, China.

Department of Thyroid and Breast Surgery, The Second Affiliated Hospital, Hengyang Medical School, University of South China, HengYang 421001, China.

出版信息

ACS Omega. 2025 Jun 26;10(26):27945-27963. doi: 10.1021/acsomega.5c01469. eCollection 2025 Jul 8.

Abstract

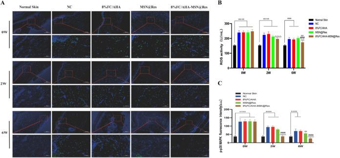
Our previous study has confirmed that resveratrol (Res) can suppress hypertrophic scar through a variety of mechanisms, such as autophagy inhibition, apoptosis induction, and oxidative stress reduction. However, the primary obstacle to the pharmaceutical use of Res is its poor bioavailability. Here, an injectable and temperature-responsive hydrogel containing mesoporous silica nanoparticles loaded with Res (MSN@Res) was employed for the repair of hypertrophic scars, formulated by fine-tuning the combination of aldehyde-functionalized Pluronic F127 (F127-CHO, FC) and hyaluronic acid modified with adipic dihydrazide (AHA). This hybrid hydrogel exhibited suitable porosity, robust mechanical characteristics, and sustained release capability for Res. In vitro cellular tests indicated that the 8%FC/AHA hydrogel possesses minimal cytotoxicity and excellent biocompatibility. Additionally, the 8%FC/AHA-MSN@Res hydrogel showed nearly full antiproliferative activity against hypertrophic scar fibroblasts. The 8%FC/AHA-MSN@Res hydrogel was subsequently applied to treat hypertrophic scars in the rat tails. The findings indicated that this composite hydrogel significantly improved the overall results, diminished the thickness of both the epidermis and dermis, and reduced the scar size. In addition, the hydrogel could suppress oxidative stress, downregulate the expression of p38-MAPK, HIF-1α, p53, and LC3-II, and upregulate caspase-3 expression in hypertrophic scars, which indicated that the composite hydrogel inhibits cellular autophagy, induces apoptosis of fibroblasts in hypertrophic scars, and then reduces the cell viability and collagen deposition, finally resulting in an acceleration of scar regression. This research validated that this composite hydrogel has the potential to serve as a highly effective therapeutic approach with promising prospects for clinical application in the treatment of hypertrophic scars.

摘要

我们之前的研究已经证实,白藜芦醇(Res)可以通过多种机制抑制增生性瘢痕,如抑制自噬、诱导凋亡和降低氧化应激。然而,Res在药物应用中的主要障碍是其生物利用度差。在此,通过微调醛基功能化的泊洛沙姆F127(F127-CHO,FC)和己二酸二酰肼修饰的透明质酸(AHA)的组合,制备了一种含有负载Res的介孔二氧化硅纳米颗粒的可注射且温度响应性水凝胶(MSN@Res),用于修复增生性瘢痕。这种混合水凝胶表现出合适的孔隙率、强大的力学特性以及Res的缓释能力。体外细胞试验表明,8%FC/AHA水凝胶具有最小的细胞毒性和优异的生物相容性。此外,8%FC/AHA-MSN@Res水凝胶对增生性瘢痕成纤维细胞显示出几乎完全的抗增殖活性。随后将8%FC/AHA-MSN@Res水凝胶应用于治疗大鼠尾部的增生性瘢痕。结果表明,这种复合水凝胶显著改善了整体效果,减小了表皮和真皮的厚度,并缩小了瘢痕大小。此外,该水凝胶可以抑制氧化应激,下调增生性瘢痕中p38-MAPK、HIF-1α、p53和LC3-II的表达,并上调caspase-3的表达,这表明复合水凝胶抑制细胞自噬,诱导增生性瘢痕中成纤维细胞的凋亡,进而降低细胞活力和胶原沉积,最终加速瘢痕消退。本研究证实,这种复合水凝胶有潜力成为一种高效的治疗方法,在增生性瘢痕治疗的临床应用中具有广阔前景。

https://cdn.ncbi.nlm.nih.gov/pmc/blobs/5efe/12242624/fb51db1f2b2a/ao5c01469_0011.jpg

文献检索

告别复杂PubMed语法,用中文像聊天一样搜索,搜遍4000万医学文献。AI智能推荐,让科研检索更轻松。

立即免费搜索

文件翻译

保留排版,准确专业,支持PDF/Word/PPT等文件格式,支持 12+语言互译。

免费翻译文档

深度研究

AI帮你快速写综述,25分钟生成高质量综述,智能提取关键信息,辅助科研写作。

立即免费体验