Suppr超能文献

时空转录组分析揭示了PS19小鼠模型中tau蛋白病明显出现之前的代谢功能障碍。

Spatiotemporal transcriptomic profiling reveals metabolic dysfunction prior to overt tauopathy in the PS19 mouse model.

作者信息

Wang Shuai, Ponnusamy Moorthi, Patel Om, Hansen Mitchell, Collier Lisa, Collier Shane, Thinakaran Gopal

机构信息

Byrd Alzheimer's Center and Research Institute, University of South Florida, Tampa, FL, USA.

Department of Molecular Medicine, USF Morsani College of Medicine, Tampa, FL, USA.

出版信息

Res Sq. 2025 Jul 10:rs.3.rs-6941464. doi: 10.21203/rs.3.rs-6941464/v1.

Abstract

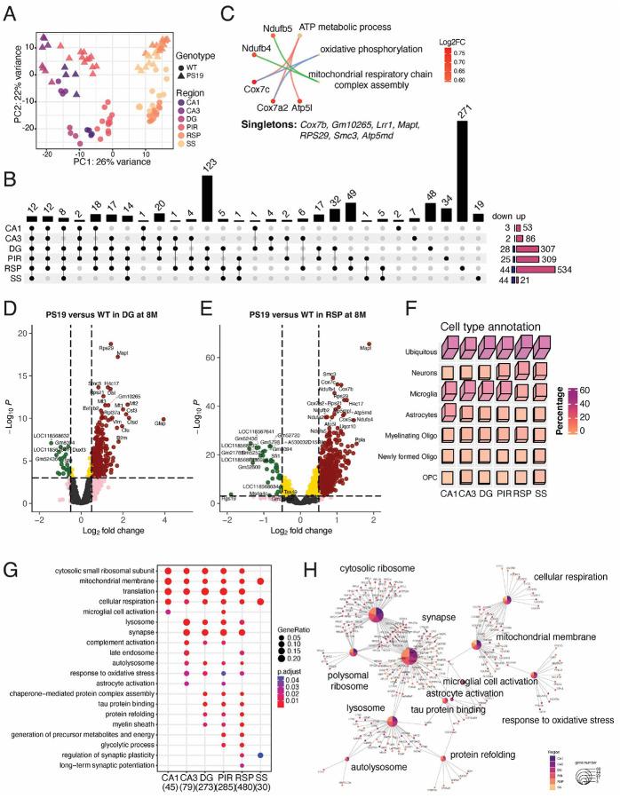
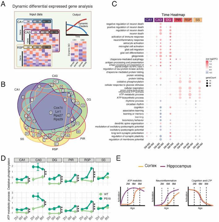
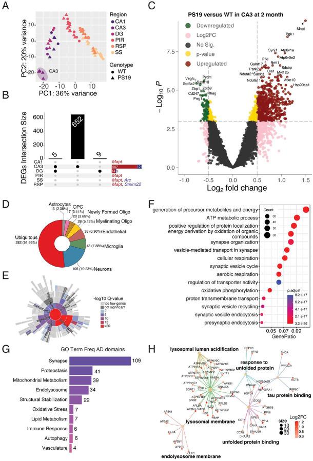
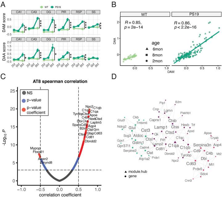
Abnormal accumulation of hyperphosphorylated tau in neurofibrillary tangles is a hallmark of neurodegenerative diseases, such as Alzheimer's disease (AD) and frontotemporal dementia. In AD, tangle pathology characteristically develops in brain regions with heightened vulnerability, such as the entorhinal cortex and hippocampus. Emerging evidence implicates mitochondrial dysfunction and metabolic disturbances in AD progression, yet the relationship between regional vulnerability and pretangle tau-driven transcriptomic changes remains unclear. To address this critical gap, we utilized the tau P301S transgenic mouse model (PS19 line), which develops tau inclusions. Using spatial transcriptomic profiling across the hippocampal and cortical regions at selected disease stages, we captured spatiotemporal transcriptional responses to tauopathy. Our findings reveal that disease-associated microglia and astrocyte phenotypes emerge concurrently with phosphorylated tau accumulation across multiple brain regions. Intriguingly, the expression of , a hub gene of the glycolytic pathway, was upregulated along with other metabolic pathway genes in the CA3 region at 2 months of age, preceding the onset of detectable tau tangle pathology, and correlated with tangle severity, suggesting early metabolic dysregulation in vulnerable regions. Further analysis of differentially expressed genes uncovered region-specific and temporally dynamic transcriptional patterns in the cortex and hippocampus. Early saturable alterations in ATP metabolic processes, glycolysis, and oxidative phosphorylation appeared in the hippocampus at two months of age, with delayed engagement in the cortical regions. These results underscore the contributions of metabolic stress and glial activation to tauopathy and regional vulnerability, highlighting spatial transcriptomics as a powerful tool for uncovering region-specific molecular insights into disease mechanisms.

摘要

神经原纤维缠结中异常磷酸化tau的积累是神经退行性疾病的标志,如阿尔茨海默病(AD)和额颞叶痴呆。在AD中,缠结病理特征性地在易损性增加的脑区发展,如内嗅皮质和海马体。新出现的证据表明线粒体功能障碍和代谢紊乱与AD进展有关,但区域易损性与缠结前tau驱动的转录组变化之间的关系仍不清楚。为了填补这一关键空白,我们利用了tau P301S转基因小鼠模型(PS19品系),该模型会形成tau包涵体。通过在选定的疾病阶段对海马体和皮质区域进行空间转录组分析,我们捕捉到了对tau病变的时空转录反应。我们的研究结果表明,与疾病相关的小胶质细胞和星形胶质细胞表型与多个脑区磷酸化tau的积累同时出现。有趣的是,糖酵解途径的枢纽基因在2月龄时在CA3区域与其他代谢途径基因一起上调,此时可检测到的tau缠结病理尚未出现,且与缠结严重程度相关,这表明易损区域早期存在代谢失调。对差异表达基因的进一步分析揭示了皮质和海马体中区域特异性和时间动态的转录模式。ATP代谢过程、糖酵解和氧化磷酸化的早期饱和改变在2月龄时出现在海马体中,而在皮质区域出现得较晚。这些结果强调了代谢应激和胶质细胞激活对tau病变和区域易损性的作用,突出了空间转录组学作为揭示疾病机制区域特异性分子见解的有力工具。

https://cdn.ncbi.nlm.nih.gov/pmc/blobs/f139/12265166/d9be67f860de/nihpp-rs6941464v1-f0001.jpg

文献AI研究员

20分钟写一篇综述,助力文献阅读效率提升50倍。

立即体验

用中文搜PubMed

大模型驱动的PubMed中文搜索引擎

马上搜索

文档翻译

学术文献翻译模型,支持多种主流文档格式。

立即体验