Suppr超能文献

皮肤微生物群-生物物理关联:一种对韩国皮肤类型和衰老群体进行分类的首次综合方法。

Skin microbiome-biophysical association: a first integrative approach to classifying Korean skin types and aging groups.

作者信息

Mun Seyoung, Jo HyungWoo, Heo Young Mok, Baek Chaeyun, Kim Hye-Been, Lee Haeun, Yun Kyeongeui, Jeong Jinuk, Lee Wooseok, Jeon Dasom, Kang So Min, Kang Seunghyun, Choi Young-Bong, Han Sangjin, Kim Gabriel, Ahn Kung, Lee Dong Hun, Ahn Yong Ju, Lee Dong-Geol, Han Kyudong

机构信息

Department of Microbiology, College of Science & Technology, Dankook University, Cheonan, Republic of Korea.

Center for Bio-Medical Engineering Core Facility, Dankook University, Cheonan, Republic of Korea.

出版信息

Front Cell Infect Microbiol. 2025 Jul 7;15:1561590. doi: 10.3389/fcimb.2025.1561590. eCollection 2025.

Abstract

INTRODUCTION

The field of human microbiome research is rapidly expanding beyond the gut and into the facial skin care industry. However, there is still no established criterion to define the objective relationship between the microbiome and clinical trials for developing personalized skin solutions that consider individual diversity.

OBJECTIVES

In this study, we conducted an integrated analysis of skin measurements, clinical Baumann skin type indicator (BSTI) surveys, and the skin microbiome of 950 Korean subjects to examine the ideal skin microbiome-biophysical associations.

METHODS

By utilizing four skin biophysical parameters, we identified four distinct Korean Skin Cutotypes (KSCs) and categorized the subjects into three aging groups: the Young (under 34 years old), the Aging I group (35-50), and the Old group (over 51). To unravel the intricate connection between the skin's microbiome and KSC types, we conducted DivCom clustering analysis.

RESULTS

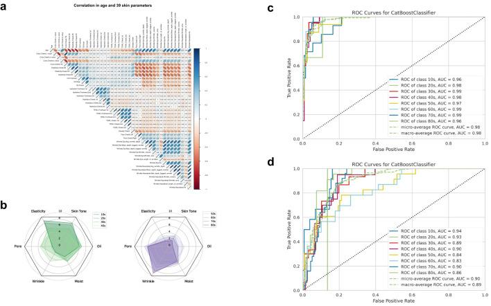
This endeavor successfully classified 726 out of 740 female skin microbiomes into three subclusters: DC1-sub1, DC1-sub2, and DC2 with 15 core genera. To further amplify our findings, we harnessed the potent capabilities of the CatBoost boosting algorithm and achieved a reliable framework for predicting skin types based on microbial composition with an impressive average accuracy of 0.96 AUC value. Our study conclusively demonstrated that these 15 core genera could serve as objective indicators, differentiating the microbial composition among the aging groups.

CONCLUSION

In conclusion, this study sheds light on the complex relationship between the skin microbiome and biophysical properties, and the findings provide a promising approach to advance the field of skincare, cosmetics, and broader microbial research.

摘要

引言

人类微生物组研究领域正在迅速从肠道扩展到面部皮肤护理行业。然而,对于开发考虑个体差异的个性化皮肤解决方案的微生物组与临床试验之间的客观关系,仍没有既定的标准。

目的

在本研究中,我们对950名韩国受试者的皮肤测量、临床鲍曼皮肤类型指标(BSTI)调查和皮肤微生物组进行了综合分析,以研究理想的皮肤微生物组与生物物理特性之间的关联。

方法

通过利用四个皮肤生物物理参数,我们确定了四种不同的韩国皮肤分型(KSC),并将受试者分为三个年龄组:青年组(34岁以下)、衰老I组(35 - 50岁)和老年组(51岁以上)。为了揭示皮肤微生物组与KSC类型之间的复杂联系,我们进行了DivCom聚类分析。

结果

这项工作成功地将740个女性皮肤微生物组中的726个分为三个子簇:DC1 - sub1、DC1 - sub2和DC2,共有15个核心属。为了进一步扩大我们的研究结果,我们利用了CatBoost提升算法的强大功能,建立了一个基于微生物组成预测皮肤类型的可靠框架,平均AUC值达到了令人印象深刻的0.96。我们的研究最终表明,这15个核心属可以作为客观指标,区分不同年龄组之间的微生物组成。

结论

总之,本研究揭示了皮肤微生物组与生物物理特性之间的复杂关系,研究结果为推进皮肤护理、化妆品及更广泛的微生物研究领域提供了一种有前景的方法。

https://cdn.ncbi.nlm.nih.gov/pmc/blobs/9adf/12277360/02fb23c21f3e/fcimb-15-1561590-g001.jpg

文献检索

告别复杂PubMed语法,用中文像聊天一样搜索,搜遍4000万医学文献。AI智能推荐,让科研检索更轻松。

立即免费搜索

文件翻译

保留排版,准确专业,支持PDF/Word/PPT等文件格式,支持 12+语言互译。

免费翻译文档

深度研究

AI帮你快速写综述,25分钟生成高质量综述,智能提取关键信息,辅助科研写作。

立即免费体验