• 文献检索
  • 文档翻译
  • 深度研究
  • 学术资讯
  • Suppr Zotero 插件Zotero 插件
  • 邀请有礼
  • 套餐&价格
  • 历史记录
应用&插件
Suppr Zotero 插件Zotero 插件浏览器插件Mac 客户端Windows 客户端微信小程序
定价
高级版会员购买积分包购买API积分包
服务
文献检索文档翻译深度研究API 文档MCP 服务
关于我们
关于 Suppr公司介绍联系我们用户协议隐私条款
关注我们

Suppr 超能文献

核心技术专利:CN118964589B侵权必究
粤ICP备2023148730 号-1Suppr @ 2026

文献检索

告别复杂PubMed语法,用中文像聊天一样搜索,搜遍4000万医学文献。AI智能推荐,让科研检索更轻松。

立即免费搜索

文件翻译

保留排版,准确专业,支持PDF/Word/PPT等文件格式,支持 12+语言互译。

免费翻译文档

深度研究

AI帮你快速写综述,25分钟生成高质量综述,智能提取关键信息,辅助科研写作。

立即免费体验

南非混血人群遗传血统的大规模地理分析。

Wide-scale geographical analysis of genetic ancestry in the South African Coloured population.

作者信息

Lankheet Imke, Hammarén Rickard, Alva Caballero Lucía Ximena, Larena Maximilian, Malmström Helena, Jolly Cecile, Soodyall Himla, de Jongh Michael, Schlebusch Carina

机构信息

Human Evolution, Department of Organismal Biology, Evolutionary Biology Centre, Uppsala University, Uppsala, Sweden.

Palaeo-Research Institute, University of Johannesburg, Johannesburg, South Africa.

出版信息

BMC Biol. 2025 Jul 22;23(1):219. doi: 10.1186/s12915-025-02317-5.

DOI:10.1186/s12915-025-02317-5
PMID:40696318
原文链接:https://pmc.ncbi.nlm.nih.gov/articles/PMC12281806/
Abstract

BACKGROUND

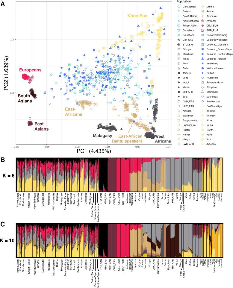
The South African Coloured (SAC) population, a prominent admixed population in South Africa, reflects centuries of migration, admixture, and historical segregation. Descendants of local Khoe-San and Bantu-speaking populations, European settlers, and enslaved individuals from Africa and Asia, SAC individuals embody diverse ancestries. This study investigates the genetic makeup of SAC individuals, utilizing autosomal genotypes, mitochondrial DNA and Y-chromosome data. We analyse new genotype data for 125 SAC individuals from seven locations.

RESULTS

Our analysis, based on a dataset comprising 356 SAC individuals from 22 geographic locations, revealed significant regional variations in ancestry. Khoe-San ancestry predominates in 14 locations, highlighting its lasting influence. Inland regions exhibit higher proportions of Khoe-San ancestry, eastern regions show more Bantu-speaker/West African ancestry, and western/coastal areas, particularly around Cape Town, display increased Asian ancestry. Additionally, sex-biased admixture ratios show male-biased admixture from East Africans and Europeans, and female-biased admixture from Khoe-San populations, which is supported by mitochondrial and Y-chromosome data.

CONCLUSIONS

The observed patterns of significant regional variation in ancestry reflect historical migrations and settlement patterns. This research underscores the importance of studying the SAC population to understand South Africa's historical migrations, providing insights into the complex genetic heritage of South Africans.

摘要

背景

南非混血人种(SAC)是南非一个显著的混合人群,反映了几个世纪的移民、混合以及历史隔离情况。SAC人群是当地科伊桑人和说班图语人群、欧洲定居者以及来自非洲和亚洲的被奴役者的后代,体现了多样的祖先血统。本研究利用常染色体基因型、线粒体DNA和Y染色体数据调查SAC人群的基因构成。我们分析了来自七个地点的125名SAC个体的新基因型数据。

结果

我们基于一个包含来自22个地理位置的356名SAC个体的数据集进行分析,发现祖先血统存在显著的区域差异。科伊桑血统在14个地点占主导,凸显了其持久影响。内陆地区科伊桑血统比例更高,东部地区班图语使用者/西非血统更多,而西部/沿海地区,特别是开普敦周边,亚洲血统有所增加。此外,性别偏向的混合比例显示,男性有偏向于来自东非人和欧洲人的混合,女性有偏向于来自科伊桑人群的混合,线粒体和Y染色体数据支持了这一点。

结论

观察到的祖先血统显著区域差异模式反映了历史上的移民和定居模式。这项研究强调了研究SAC人群对于理解南非历史移民的重要性,为了解南非人复杂的基因遗产提供了见解。

https://cdn.ncbi.nlm.nih.gov/pmc/blobs/91b7/12281806/1ce83cf68756/12915_2025_2317_Fig3_HTML.jpg
https://cdn.ncbi.nlm.nih.gov/pmc/blobs/91b7/12281806/e2b82256d0dd/12915_2025_2317_Fig1_HTML.jpg
https://cdn.ncbi.nlm.nih.gov/pmc/blobs/91b7/12281806/dccfcc614917/12915_2025_2317_Fig2_HTML.jpg
https://cdn.ncbi.nlm.nih.gov/pmc/blobs/91b7/12281806/1ce83cf68756/12915_2025_2317_Fig3_HTML.jpg
https://cdn.ncbi.nlm.nih.gov/pmc/blobs/91b7/12281806/e2b82256d0dd/12915_2025_2317_Fig1_HTML.jpg
https://cdn.ncbi.nlm.nih.gov/pmc/blobs/91b7/12281806/dccfcc614917/12915_2025_2317_Fig2_HTML.jpg
https://cdn.ncbi.nlm.nih.gov/pmc/blobs/91b7/12281806/1ce83cf68756/12915_2025_2317_Fig3_HTML.jpg

相似文献

1
Wide-scale geographical analysis of genetic ancestry in the South African Coloured population.南非混血人群遗传血统的大规模地理分析。
BMC Biol. 2025 Jul 22;23(1):219. doi: 10.1186/s12915-025-02317-5.
2
mtDNA structure: the women who formed the Brazilian Northeast.线粒体DNA结构:构成巴西东北部的女性群体。
BMC Evol Biol. 2017 Aug 9;17(1):185. doi: 10.1186/s12862-017-1027-7.
3
Nested Admixture During and After the Trans-Atlantic Slave Trade on the Island of São Tomé.圣多美岛跨大西洋奴隶贸易期间及之后的嵌套混合情况。
Mol Biol Evol. 2025 Jul 1;42(7). doi: 10.1093/molbev/msaf156.
4
On the edge of Bantu expansions: mtDNA, Y chromosome and lactase persistence genetic variation in southwestern Angola.在班图扩张的边缘:安哥拉西南部的线粒体DNA、Y染色体与乳糖酶持久性基因变异
BMC Evol Biol. 2009 Apr 21;9:80. doi: 10.1186/1471-2148-9-80.
5
Indian Himalayan Arabidopsis thaliana population reflects deep history and might be the source of species expansion in the eastern edge.印度喜马拉雅地区的拟南芥种群反映了悠久的历史,可能是该物种在东部边缘扩张的源头。
BMC Plant Biol. 2025 Jul 29;25(1):980. doi: 10.1186/s12870-025-06944-6.
6
Patterns of African and Asian admixture in the Afrikaner population of South Africa.南非阿非利卡人族群中的非洲和亚洲混合模式。
BMC Biol. 2020 Feb 24;18(1):16. doi: 10.1186/s12915-020-0746-1.
7
Male-biased migration from East Africa introduced pastoralism into southern Africa.来自东非的雄性偏向性迁移将畜牧业引入了南非。
BMC Biol. 2021 Dec 7;19(1):259. doi: 10.1186/s12915-021-01193-z.
8
Performance of Polygenic Risk Scores for Primary Open-Angle Glaucoma in Populations of African Descent.非洲裔人群中原发性开角型青光眼多基因风险评分的表现
JAMA Ophthalmol. 2025 Jan 1;143(1):7-14. doi: 10.1001/jamaophthalmol.2024.4784.
9
Strong maternal Khoisan contribution to the South African coloured population: a case of gender-biased admixture.南非有色人种中存在强烈的科伊桑母系遗传贡献:一个性别偏倚混合的案例。
Am J Hum Genet. 2010 Apr 9;86(4):611-20. doi: 10.1016/j.ajhg.2010.02.014. Epub 2010 Mar 25.
10
Insights into Ancestral Diversity in Parkinsons Disease Risk: A Comparative Assessment of Polygenic Risk Scores.帕金森病风险中祖先多样性的见解:多基因风险评分的比较评估
medRxiv. 2024 May 9:2023.11.28.23299090. doi: 10.1101/2023.11.28.23299090.

本文引用的文献

1
An explanation for the sister repulsion phenomenon in Patterson's f-statistics.帕特森 F 统计量中姐妹排斥现象的解释。
Genetics. 2024 Nov 6;228(3). doi: 10.1093/genetics/iyae144.
2
The genetic legacy of the expansion of Bantu-speaking peoples in Africa.非洲班图语民族扩张的遗传遗产。
Nature. 2024 Jan;625(7995):540-547. doi: 10.1038/s41586-023-06770-6. Epub 2023 Nov 29.
3
Haplogrep 3 - an interactive haplogroup classification and analysis platform.Haplogrep 3 - 一个交互式的单倍群分类和分析平台。
Nucleic Acids Res. 2023 Jul 5;51(W1):W263-W268. doi: 10.1093/nar/gkad284.
4
Male-biased migration from East Africa introduced pastoralism into southern Africa.来自东非的雄性偏向性迁移将畜牧业引入了南非。
BMC Biol. 2021 Dec 7;19(1):259. doi: 10.1186/s12915-021-01193-z.
5
Genetic substructure and complex demographic history of South African Bantu speakers.南非班图语使用者的遗传亚结构和复杂的人口历史。
Nat Commun. 2021 Apr 7;12(1):2080. doi: 10.1038/s41467-021-22207-y.
6
Khoe-San Genomes Reveal Unique Variation and Confirm the Deepest Population Divergence in Homo sapiens.科伊桑人基因组揭示了独特的变异,并确认了智人最深的种群分歧。
Mol Biol Evol. 2020 Oct 1;37(10):2944-2954. doi: 10.1093/molbev/msaa140.
7
Y-Chromosome Variation in Southern African Khoe-San Populations Based on Whole-Genome Sequences.基于全基因组序列的南非科伊桑人群 Y 染色体变异。
Genome Biol Evol. 2020 Jul 1;12(7):1031-1039. doi: 10.1093/gbe/evaa098.
8
Patterns of African and Asian admixture in the Afrikaner population of South Africa.南非阿非利卡人族群中的非洲和亚洲混合模式。
BMC Biol. 2020 Feb 24;18(1):16. doi: 10.1186/s12915-020-0746-1.
9
Population history and genetic adaptation of the Fulani nomads: inferences from genome-wide data and the lactase persistence trait.人口历史和富拉尼游牧民族的遗传适应:来自全基因组数据和乳糖耐受性状的推断。
BMC Genomics. 2019 Dec 2;20(1):915. doi: 10.1186/s12864-019-6296-7.
10
Along the Indian Ocean Coast: Genomic Variation in Mozambique Provides New Insights into the Bantu Expansion.印度洋沿岸:莫桑比克的基因组变异为班图扩张提供了新的见解。
Mol Biol Evol. 2020 Feb 1;37(2):406-416. doi: 10.1093/molbev/msz224.