• 文献检索
  • 文档翻译
  • 深度研究
  • 学术资讯
  • Suppr Zotero 插件Zotero 插件
  • 邀请有礼
  • 套餐&价格
  • 历史记录
应用&插件
Suppr Zotero 插件Zotero 插件浏览器插件Mac 客户端Windows 客户端微信小程序
定价
高级版会员购买积分包购买API积分包
服务
文献检索文档翻译深度研究API 文档MCP 服务
关于我们
关于 Suppr公司介绍联系我们用户协议隐私条款
关注我们

Suppr 超能文献

核心技术专利:CN118964589B侵权必究
粤ICP备2023148730 号-1Suppr @ 2026

文献检索

告别复杂PubMed语法,用中文像聊天一样搜索,搜遍4000万医学文献。AI智能推荐,让科研检索更轻松。

立即免费搜索

文件翻译

保留排版,准确专业,支持PDF/Word/PPT等文件格式,支持 12+语言互译。

免费翻译文档

深度研究

AI帮你快速写综述,25分钟生成高质量综述,智能提取关键信息,辅助科研写作。

立即免费体验

PAICS驱动的嘌呤生物合成及其在肺腺癌中的预后意义:一种新型风险分层模型及治疗见解

PAICS-Driven Purine Biosynthesis and Its Prognostic Implications in Lung Adenocarcinoma: A Novel Risk Stratification Model and Therapeutic Insights.

作者信息

Liu Jinhui, Chen Qi-An, Yang Yannan, Zhang Lin, Lin Weihao, Hong Yuheng, Gao Yibo

机构信息

Department of Thoracic Surgery, National Cancer Center/National Clinical Research Center for Cancer/Cancer Hospital, Chinese Academy of Medical Sciences and Peking Union Medical College, Beijing 100021, China.

Department of Thoracic Surgery, National Cancer Center/National Clinical Research Center for Cancer/Cancer Hospital & Shenzhen Hospital, Chinese Academy of Medical Sciences and Peking Union Medical College, Shenzhen 518116, China.

出版信息

Curr Issues Mol Biol. 2025 May 16;47(5):366. doi: 10.3390/cimb47050366.

DOI:10.3390/cimb47050366
PMID:40699765
原文链接:https://pmc.ncbi.nlm.nih.gov/articles/PMC12109955/
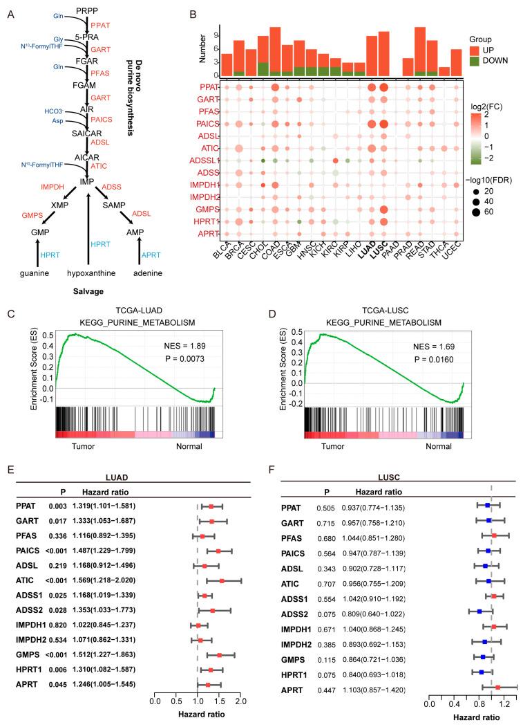
Abstract

BACKGROUND

Lung adenocarcinoma is the most common NSCLC and is associated with metabolic dysregulation. Purine biosynthesis, regulated by PAICS, plays a key role in tumor progression and therapy resistance.

METHODS

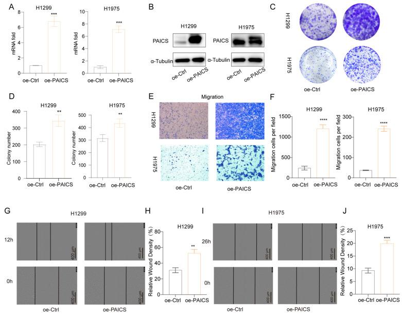
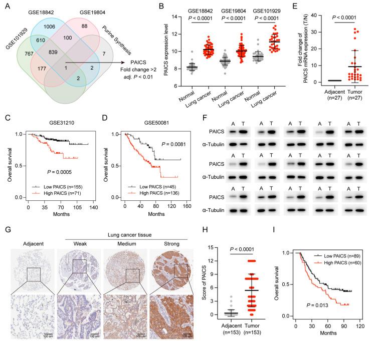
We focused on LUAD using pan-cancer and KEGG enrichment analyses. TCGA-LUAD and three GEO datasets were analyzed to confirm the prognostic relevance of purine biosynthesis. A prognostic model, the Purine Biosynthesis-Related Score (PBRS), was developed using LASSO regression and validated in independent cohorts. Gene set variation analysis, immune profiling, tumor mutational burden analysis, and drug sensitivity analysis were conducted. PAICS expression was validated in LUAD tissues, and its role was assessed via proliferation and migration assays.

RESULTS

PBRS classified LUAD patients into high-risk (PBRS-high) and low-risk (PBRS-low) subgroups, with distinct prognostic outcomes. PBRS-high patients showed enrichment in cell cycle regulation and DNA repair pathways and had higher TMB, suggesting potential sensitivity to immunotherapy, although immune escape mechanisms may limit the efficacy of immune checkpoint inhibitors. PBRS-low patients were more responsive to metabolic inhibitors. PAICS overexpression correlated with poor prognosis, while its knockdown suppressed LUAD progression.

CONCLUSION

PBRS is a prognostic tool in LUAD, identifying PBRS-high patients who may benefit from immunotherapy or DDR-targeted therapies. PBRS-low patients exhibit sensitivity to metabolic inhibitors. PAICS is a potential therapeutic target.

摘要

背景

肺腺癌是最常见的非小细胞肺癌,与代谢失调相关。由PAICS调节的嘌呤生物合成在肿瘤进展和治疗耐药中起关键作用。

方法

我们使用泛癌和KEGG富集分析聚焦于肺腺癌。分析TCGA-LUAD和三个GEO数据集以确认嘌呤生物合成的预后相关性。使用LASSO回归开发了一种预后模型,即嘌呤生物合成相关评分(PBRS),并在独立队列中进行验证。进行了基因集变异分析、免疫图谱分析、肿瘤突变负荷分析和药物敏感性分析。在肺腺癌组织中验证了PAICS的表达,并通过增殖和迁移试验评估了其作用。

结果

PBRS将肺腺癌患者分为高风险(PBRS高)和低风险(PBRS低)亚组,具有不同的预后结果。PBRS高的患者在细胞周期调节和DNA修复途径中表现出富集,并且具有更高的肿瘤突变负荷,提示对免疫治疗可能敏感,尽管免疫逃逸机制可能会限制免疫检查点抑制剂的疗效。PBRS低的患者对代谢抑制剂更敏感。PAICS的过表达与不良预后相关,而其敲低可抑制肺腺癌进展。

结论

PBRS是肺腺癌的一种预后工具,可识别可能从免疫治疗或DDR靶向治疗中获益的PBRS高的患者。PBRS低的患者对代谢抑制剂敏感。PAICS是一个潜在的治疗靶点。

https://cdn.ncbi.nlm.nih.gov/pmc/blobs/443a/12109955/260c811193e1/cimb-47-00366-g009.jpg
https://cdn.ncbi.nlm.nih.gov/pmc/blobs/443a/12109955/2a6476d02e32/cimb-47-00366-g001.jpg
https://cdn.ncbi.nlm.nih.gov/pmc/blobs/443a/12109955/c9f5524507a1/cimb-47-00366-g002.jpg
https://cdn.ncbi.nlm.nih.gov/pmc/blobs/443a/12109955/25f522cdf9b0/cimb-47-00366-g003.jpg
https://cdn.ncbi.nlm.nih.gov/pmc/blobs/443a/12109955/801fa683593c/cimb-47-00366-g004.jpg
https://cdn.ncbi.nlm.nih.gov/pmc/blobs/443a/12109955/c5fc8da9ea24/cimb-47-00366-g005.jpg
https://cdn.ncbi.nlm.nih.gov/pmc/blobs/443a/12109955/0256e49ef788/cimb-47-00366-g006.jpg
https://cdn.ncbi.nlm.nih.gov/pmc/blobs/443a/12109955/6bc2870e428a/cimb-47-00366-g007.jpg
https://cdn.ncbi.nlm.nih.gov/pmc/blobs/443a/12109955/12e1b8f50d07/cimb-47-00366-g008.jpg
https://cdn.ncbi.nlm.nih.gov/pmc/blobs/443a/12109955/260c811193e1/cimb-47-00366-g009.jpg
https://cdn.ncbi.nlm.nih.gov/pmc/blobs/443a/12109955/2a6476d02e32/cimb-47-00366-g001.jpg
https://cdn.ncbi.nlm.nih.gov/pmc/blobs/443a/12109955/c9f5524507a1/cimb-47-00366-g002.jpg
https://cdn.ncbi.nlm.nih.gov/pmc/blobs/443a/12109955/25f522cdf9b0/cimb-47-00366-g003.jpg
https://cdn.ncbi.nlm.nih.gov/pmc/blobs/443a/12109955/801fa683593c/cimb-47-00366-g004.jpg
https://cdn.ncbi.nlm.nih.gov/pmc/blobs/443a/12109955/c5fc8da9ea24/cimb-47-00366-g005.jpg
https://cdn.ncbi.nlm.nih.gov/pmc/blobs/443a/12109955/0256e49ef788/cimb-47-00366-g006.jpg
https://cdn.ncbi.nlm.nih.gov/pmc/blobs/443a/12109955/6bc2870e428a/cimb-47-00366-g007.jpg
https://cdn.ncbi.nlm.nih.gov/pmc/blobs/443a/12109955/12e1b8f50d07/cimb-47-00366-g008.jpg
https://cdn.ncbi.nlm.nih.gov/pmc/blobs/443a/12109955/260c811193e1/cimb-47-00366-g009.jpg

相似文献

1
PAICS-Driven Purine Biosynthesis and Its Prognostic Implications in Lung Adenocarcinoma: A Novel Risk Stratification Model and Therapeutic Insights.PAICS驱动的嘌呤生物合成及其在肺腺癌中的预后意义:一种新型风险分层模型及治疗见解
Curr Issues Mol Biol. 2025 May 16;47(5):366. doi: 10.3390/cimb47050366.
2
Unraveling the role of GPCR signaling in metabolic reprogramming and immune microenvironment of lung adenocarcinoma: a multi-omics study with experimental validation.揭示GPCR信号在肺腺癌代谢重编程和免疫微环境中的作用:一项具有实验验证的多组学研究
Front Immunol. 2025 Jun 6;16:1606125. doi: 10.3389/fimmu.2025.1606125. eCollection 2025.
3
Integrated pan-cancer analysis of ADM's role in prognosis, immune modulation and resistance.ADM在预后、免疫调节和耐药性方面作用的综合泛癌分析
Front Immunol. 2025 Jun 3;16:1573250. doi: 10.3389/fimmu.2025.1573250. eCollection 2025.
4
Bioinformatics analysis of BTK expression in lung adenocarcinoma: implications for immune infiltration, prognostic biomarkers, and therapeutic targeting.肺腺癌中BTK表达的生物信息学分析:对免疫浸润、预后生物标志物和治疗靶点的意义
3 Biotech. 2024 Sep;14(9):215. doi: 10.1007/s13205-024-04053-z. Epub 2024 Aug 28.
5
Systematic pan-cancer analysis identified NCOA4 as an immunological and prognostic biomarker and validated in lung adenocarcinoma.全癌系统分析确定NCOA4为一种免疫和预后生物标志物,并在肺腺癌中得到验证。
Discov Oncol. 2025 Jul 28;16(1):1422. doi: 10.1007/s12672-025-03064-3.
6
Comprehensive analysis of RFC4 as a potential biomarker for regulating the immune microenvironment and predicting immune therapy response in lung adenocarcinoma.对RFC4作为调节肺腺癌免疫微环境和预测免疫治疗反应的潜在生物标志物的综合分析。
Front Immunol. 2025 Jun 19;16:1578243. doi: 10.3389/fimmu.2025.1578243. eCollection 2025.
7
Multi-omics analysis reveals glutathione metabolism-related immune suppression and constructs a prognostic model in lung adenocarcinoma.多组学分析揭示了与谷胱甘肽代谢相关的免疫抑制作用,并构建了肺腺癌的预后模型。
Front Immunol. 2025 Jul 2;16:1608407. doi: 10.3389/fimmu.2025.1608407. eCollection 2025.
8
Molecular subtypes of lung adenocarcinoma patients for prognosis and therapeutic response prediction with machine learning on 13 programmed cell death patterns.基于 13 种程序性细胞死亡模式的机器学习对肺腺癌患者预后和治疗反应预测的分子亚型。
J Cancer Res Clin Oncol. 2023 Oct;149(13):11351-11368. doi: 10.1007/s00432-023-05000-w. Epub 2023 Jun 28.
9
Comprehensive analysis of resistance mechanisms to EGFR-TKIs and establishment and validation of prognostic model.表皮生长因子受体酪氨酸激酶抑制剂(EGFR-TKIs)耐药机制的综合分析及预后模型的建立与验证
J Cancer Res Clin Oncol. 2023 Nov;149(15):13773-13792. doi: 10.1007/s00432-023-05129-8. Epub 2023 Aug 2.
10
Integrative Multi-Omics Analysis and Experimental Validation Identify SPOP as a Prognostic Biomarker and Immune Regulator in Lung Adenocarcinoma.整合多组学分析与实验验证确定SPOP为肺腺癌的预后生物标志物和免疫调节因子。
J Cancer. 2025 Jun 23;16(9):2984-2996. doi: 10.7150/jca.111751. eCollection 2025.

本文引用的文献

1
PI3Kβ functions as a protein kinase to promote cellular protein O-GlcNAcylation and acetyl-CoA production for tumor growth.PI3Kβ作为一种蛋白激酶发挥作用,促进细胞蛋白O-连接的N-乙酰葡糖胺化和乙酰辅酶A的产生以促进肿瘤生长。
Mol Cell. 2025 Apr 3;85(7):1411-1425.e8. doi: 10.1016/j.molcel.2025.02.024. Epub 2025 Mar 24.
2
Translating premalignant biology to accelerate non-small-cell lung cancer interception.转化癌前生物学以加速非小细胞肺癌的早期发现。
Nat Rev Cancer. 2025 May;25(5):379-392. doi: 10.1038/s41568-025-00791-1. Epub 2025 Feb 24.
3
Blockade of purine metabolism reverses macrophage immunosuppression and enhances anti-tumor immunity in non-small cell lung cancer.
嘌呤代谢阻断可逆转巨噬细胞免疫抑制并增强非小细胞肺癌的抗肿瘤免疫力。
Drug Resist Updat. 2025 Jan;78:101175. doi: 10.1016/j.drup.2024.101175. Epub 2024 Nov 23.
4
HIF-1α-HPRT1 axis promotes tumorigenesis and gefitinib resistance by enhancing purine metabolism in EGFR-mutant lung adenocarcinoma.HIF-1α-HPRT1 轴通过增强 EGFR 突变型肺腺癌中的嘌呤代谢促进肿瘤发生和吉非替尼耐药。
J Exp Clin Cancer Res. 2024 Sep 30;43(1):269. doi: 10.1186/s13046-024-03184-8.
5
Electron transport chain inhibition increases cellular dependence on purine transport and salvage.电子传递链抑制增加了细胞对嘌呤运输和回收的依赖。
Cell Metab. 2024 Jul 2;36(7):1504-1520.e9. doi: 10.1016/j.cmet.2024.05.014. Epub 2024 Jun 13.
6
De novo and salvage purine synthesis pathways across tissues and tumors.从头合成和补救嘌呤合成途径在组织和肿瘤中的作用。
Cell. 2024 Jul 11;187(14):3602-3618.e20. doi: 10.1016/j.cell.2024.05.011. Epub 2024 May 31.
7
One-carbon unit supplementation fuels purine synthesis in tumor-infiltrating T cells and augments checkpoint blockade.一碳单位补充剂为肿瘤浸润 T 细胞中的嘌呤合成提供燃料,并增强检查点阻断。
Cell Chem Biol. 2024 May 16;31(5):932-943.e8. doi: 10.1016/j.chembiol.2024.04.007.
8
Global cancer statistics 2022: GLOBOCAN estimates of incidence and mortality worldwide for 36 cancers in 185 countries.2022 年全球癌症统计数据:全球 185 个国家和地区 36 种癌症的发病率和死亡率全球估计数。
CA Cancer J Clin. 2024 May-Jun;74(3):229-263. doi: 10.3322/caac.21834. Epub 2024 Apr 4.
9
The two sides of chromosomal instability: drivers and brakes in cancer.染色体不稳定性的两面:癌症中的驱动因素和刹车。
Signal Transduct Target Ther. 2024 Mar 29;9(1):75. doi: 10.1038/s41392-024-01767-7.
10
Genome-scale CRISPR-Cas9 screen identifies as a therapeutic target for wild-type non-small cell lung cancer.全基因组规模的CRISPR-Cas9筛选确定 为野生型非小细胞肺癌的一个治疗靶点。 (注:原文中“identifies”后缺少具体内容)
MedComm (2020). 2024 Mar 9;5(3):e483. doi: 10.1002/mco2.483. eCollection 2024 Mar.