Zhang Chong, Zhang Zuoyan, Wu Yueyi, Wu Yuchen, Cheng Jing, Luo Kaizhi, Li Zhidi, Zhang Manman, Wang Jian, Zhang Xuesen, Li Yangling
Department of Oncology, Shangyu People's Hospital of Shaoxing, Shaoxing, China.
Department of Pharmacy, School of Medicine, Hangzhou City University, Hangzhou, China.
Elife. 2025 Jul 24;13:RP98903. doi: 10.7554/eLife.98903.
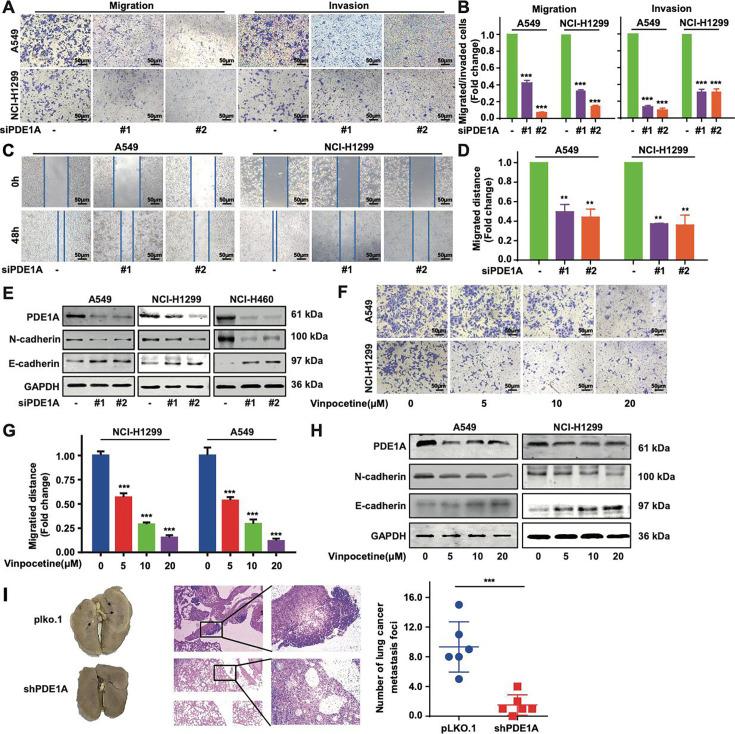
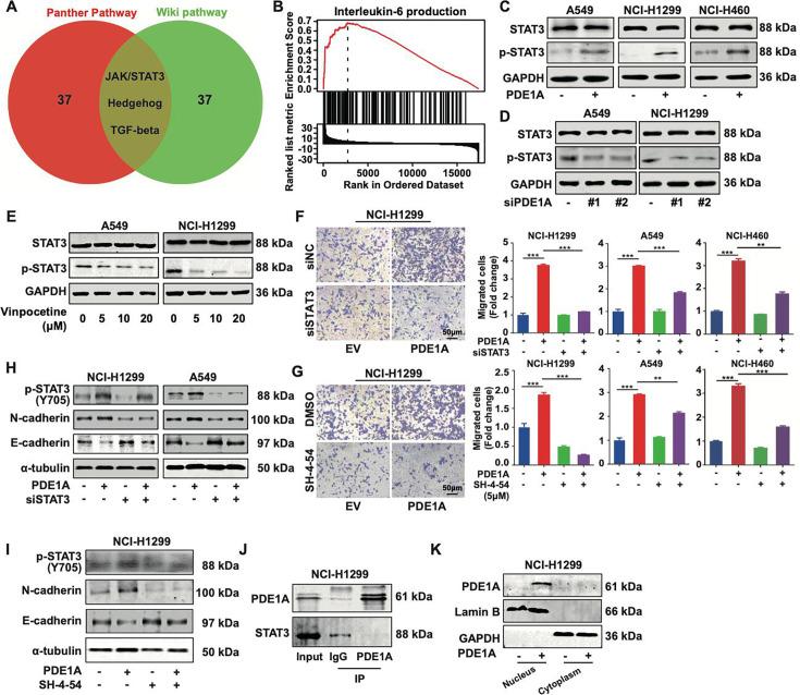
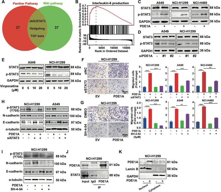
Non-small cell lung cancer (NSCLC) is the most common subtype of lung cancer, and the prognosis is poor due to distant metastasis. Thus, there is an urgent need to discover novel therapeutic targets and strategies to overcome metastasis. A series of in vitro and in vivo phenotype experiments were performed to investigate the role of phosphodiesterase 1A (PDE1A) in NSCLC. The RNA binding protein immunoprecipitation (RIP) assay, messenger RNA (mRNA) stability assay, and LC-MS/MS were performed to investigate the molecular mechanisms of PDE1A in NSCLC progression. PDE1A has been shown to promote metastasis and epithelial-mesenchymal transition (EMT) progression of NSCLC. In addition, NSCLC cells overexpressing PDE1A promoted angiogenesis by regulating exosome release. IL-6/JAK/STAT3 signaling pathway was highly enriched in PDE1A-coexpressed genes, and PDE1A promoted NSCLC metastasis by activating the STAT3 pathway. GO enrichment analysis of PDE1A-interacting genes showed that PDE1A might interact with YTHDF2 and participate in m6A-containing RNA binding. The binding between PDE1A and YTHDF2 was verified, and PDE1A regulated the STAT3 pathway by interacting with YTHDF2. The mechanism of the YTHDF2/PDE1A complex in regulating the STAT3 pathway was predicted by overlapping YTHDF2-interacting RNAs and genes coexpressed with YTHDF2 and STAT3. The interactions between YTHDF2 and target mRNAs were predicted, and there were three predicted targets of YTHDF2 with high scores: NRF2, SOCS2, and MET. Indeed, PDE1A interacted with YTHDF2, destabilized SOCS2, and activated the STAT3 pathway. Mechanistic data uncover a novel PDE1A/YTHDF2/STAT3 axis driving NSCLC metastasis and suggest potential therapeutic strategies for metastatic disease.
非小细胞肺癌(NSCLC)是肺癌最常见的亚型,由于远处转移,其预后较差。因此,迫切需要发现新的治疗靶点和策略来克服转移。进行了一系列体外和体内表型实验,以研究磷酸二酯酶1A(PDE1A)在NSCLC中的作用。进行了RNA结合蛋白免疫沉淀(RIP)试验、信使核糖核酸(mRNA)稳定性试验和液相色谱-串联质谱(LC-MS/MS),以研究PDE1A在NSCLC进展中的分子机制。已证明PDE1A可促进NSCLC的转移和上皮-间质转化(EMT)进程。此外,过表达PDE1A的NSCLC细胞通过调节外泌体释放促进血管生成。IL-6/JAK/STAT3信号通路在与PDE1A共表达的基因中高度富集,PDE1A通过激活STAT3通路促进NSCLC转移。对与PDE1A相互作用的基因进行的基因本体(GO)富集分析表明,PDE1A可能与YTHDF2相互作用并参与含m6A的RNA结合。验证了PDE1A与YTHDF2之间的结合,并且PDE1A通过与YTHDF2相互作用调节STAT3通路。通过重叠与YTHDF2相互作用的RNA以及与YTHDF2和STAT3共表达的基因,预测了YTHDF2/PDE1A复合物调节STAT3通路的机制。预测了YTHDF2与靶mRNA之间的相互作用,并且有三个预测的YTHDF2高分靶标:核因子E2相关因子2(NRF2)、细胞因子信号转导抑制因子2(SOCS2)和间质-上皮转化因子(MET)。事实上,PDE1A与YTHDF2相互作用,使SOCS2不稳定,并激活STAT3通路。机制数据揭示了一种驱动NSCLC转移的新型PDE1A/YTHDF2/STAT3轴,并为转移性疾病提出了潜在的治疗策略。