Suppr超能文献

大熊猫转铁蛋白受体促进猫细小病毒感染以推动跨物种传播。

The Giant Panda Transferrin Receptor Facilitates Feline Parvovirus Infection to Drive Cross-Species Transmission.

作者信息

Yan Qigui, Hu Huanyuan, Zhao Shan, Zhao Qin, Wu Rui, Huang Xiaobo, Wang Yiping, Wen Yiping, Zheng Yi, Zhao Fei, Cao Sanjie, Du Senyan, Lang Yifei

机构信息

College of Veterinary Medicine, Sichuan Agricultural University, Chengdu 611130, China.

Chengdu National Agricultural Science and Technology Center, Chengdu 610213, China.

出版信息

Vet Sci. 2025 Jun 20;12(7):602. doi: 10.3390/vetsci12070602.

Abstract

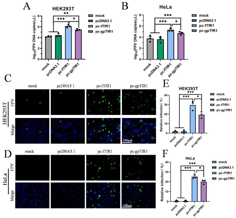
Feline parvovirus (FPV) causes feline panleukopenia, a highly contagious disease in cats, marked by severe leukopenia, biphasic fever, diarrhea, vomiting, and hemorrhagic enteritis. Recently, FPV infection in giant pandas has increased, causing diarrhea and ultimately fatal outcomes, thereby threatening their survival and reproduction. Here, we investigated the transmission of FPV in giant pandas and its interaction with cellular receptors using an FPV strain (pFPV-sc) isolated from giant panda feces. Recombinant feline transferrin receptor 1 (fTfR1) and the giant panda ortholog (gpTfR1) were expressed in non-susceptible HEK293T and HeLa cells, while viral infection levels were measured to determine the effect of gpTfR1 on pFPV-sc replication. The findings indicated that gpTfR1 overexpression in non-susceptible cells significantly enhanced pFPV-sc replication, particularly influencing the viral attachment and internalization stages. Our data further revealed early-stage colocalization between gpTfR1 expression and virus infection, suggesting that gpTfR1 facilitates early viral infection and replication. Taken together, our study provides the first evidence on the mechanism of FPV cross-species infection in giant pandas and elucidates the interaction between gpTfR1 and FPV, which establishes a theoretical basis for the development of preventive and therapeutic strategies, thereby safeguarding the health and survival of giant panda populations from FPV.

摘要

猫细小病毒(FPV)可引发猫泛白细胞减少症,这是一种猫类的高度传染性疾病,其特征为严重的白细胞减少、双相热、腹泻、呕吐和出血性肠炎。近年来,大熊猫感染FPV的情况有所增加,导致腹泻并最终造成致命后果,从而威胁到它们的生存和繁殖。在此,我们使用从大熊猫粪便中分离出的一株FPV(pFPV-sc),研究了FPV在大熊猫中的传播及其与细胞受体的相互作用。重组猫转铁蛋白受体1(fTfR1)和大熊猫直系同源物(gpTfR1)在非易感的HEK293T和HeLa细胞中表达,同时测量病毒感染水平以确定gpTfR1对pFPV-sc复制的影响。研究结果表明,在非易感细胞中过表达gpTfR1可显著增强pFPV-sc的复制,尤其影响病毒的附着和内化阶段。我们的数据进一步揭示了gpTfR1表达与病毒感染的早期共定位,表明gpTfR1促进了病毒的早期感染和复制。综上所述,我们的研究首次提供了关于FPV在大熊猫中跨物种感染机制的证据,并阐明了gpTfR1与FPV之间的相互作用,为制定预防和治疗策略奠定了理论基础,从而保障大熊猫种群免受FPV侵害并维持其健康生存。

https://cdn.ncbi.nlm.nih.gov/pmc/blobs/657f/12298562/821ff31b43cc/vetsci-12-00602-g001.jpg

文献AI研究员

20分钟写一篇综述,助力文献阅读效率提升50倍。

立即体验

用中文搜PubMed

大模型驱动的PubMed中文搜索引擎

马上搜索

文档翻译

学术文献翻译模型,支持多种主流文档格式。

立即体验