• 文献检索
  • 文档翻译
  • 深度研究
  • 学术资讯
  • Suppr Zotero 插件Zotero 插件
  • 邀请有礼
  • 套餐&价格
  • 历史记录
应用&插件
Suppr Zotero 插件Zotero 插件浏览器插件Mac 客户端Windows 客户端微信小程序
定价
高级版会员购买积分包购买API积分包
服务
文献检索文档翻译深度研究API 文档MCP 服务
关于我们
关于 Suppr公司介绍联系我们用户协议隐私条款
关注我们

Suppr 超能文献

核心技术专利:CN118964589B侵权必究
粤ICP备2023148730 号-1Suppr @ 2026

文献检索

告别复杂PubMed语法,用中文像聊天一样搜索,搜遍4000万医学文献。AI智能推荐,让科研检索更轻松。

立即免费搜索

文件翻译

保留排版,准确专业,支持PDF/Word/PPT等文件格式,支持 12+语言互译。

免费翻译文档

深度研究

AI帮你快速写综述,25分钟生成高质量综述,智能提取关键信息,辅助科研写作。

立即免费体验

循环miR-144-3p作为老年人肌肉力量低下相关的新型独立生物标志物

Circulating miR-144-3p as a Novel Independent Biomarker Associated With Low Muscle Strength Among Older Adults.

作者信息

Shin Hyung Eun, Won Chang Won, Duque Gustavo, Kim Miji

机构信息

Department of Health Sciences and Technology, College of Medicine, Kyung Hee University, Seoul, Republic of Korea.

Elderly Frailty Research Center, Department of Family Medicine, College of Medicine, Kyung Hee University, Kyung Hee University Medical Center, Seoul, Republic of Korea.

出版信息

J Cachexia Sarcopenia Muscle. 2025 Aug;16(4):e70026. doi: 10.1002/jcsm.70026.

DOI:10.1002/jcsm.70026
PMID:40726320
原文链接:https://pmc.ncbi.nlm.nih.gov/articles/PMC12304732/
Abstract

BACKGROUND

Low muscle strength, a key component of sarcopenia, is significant in the development of adverse health outcomes among older adults. MicroRNAs (miRNAs) have been implicated in mechanisms of sarcopenia; however, their specific functions in sarcopenia components, particularly low muscle strength, remain unclear. We aimed to examine distinct miRNA signatures associated with muscle mass, strength, and performance and to explore independent biomarkers for identifying older adults with low muscle strength.

METHODS

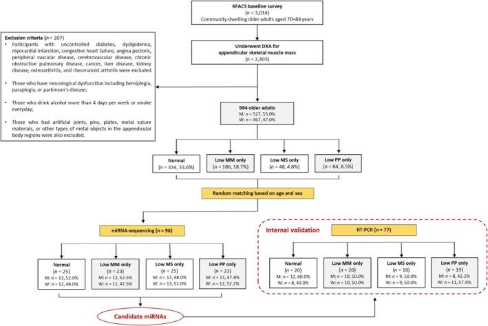
Ninety-six older adults were selected from the Korean Frailty and Aging Cohort Study using stratified random sampling based on age and sex, and classified into four groups according to Asian Working Group for Sarcopenia 2019 criteria: normal (n = 25), low muscle mass (Low MM)-only (n = 23), low muscle strength (Low MS)-only (n = 25) and low physical performance (Low PP)-only (n = 23). MiRNA profiles were generated through miRNA sequencing, and differentially expressed (DE) miRNAs among groups were identified using log2|Fold Change (FC)| ≥ 1 and a Benjamini-Hochberg (BH)-adjusted p < 0.05. Subsequently, candidate miRNAs were validated by quantitative real-time polymerase chain reaction. Differences in relative miRNA expression between groups were assessed using analysis of variance. The utility of identified miRNAs for discriminating older adults with low muscle strength was assessed using receiver operating characteristic (ROC) analysis.

RESULTS

In 96 older adults (50.0% women, mean age 76.6 ± 3.6 years), 16, 5 and 1 DE miRNAs were observed in comparisons of Low MS-only vs. Low MM-only, Low PP-only vs. Low MM-only, and Low PP-only vs. Low MS-only, respectively (log2|FC| ≥ 1 and BH-adjusted p < 0.05). Among these, miR-144-3p, miR-142-3p and miR-122-3p overlapped across at least two comparisons. In the validation phase, miR-144-3p exhibited significantly higher expression in the Low MS-only group than in other groups. Areas under the ROC curve (AUC) for miR-144-3p were 0.943 (95% CI = 0.854-1.000), 0.836 (95% CI = 0.698-0.974) and 0.844 (95% CI = 0.700-0.989) for distinguishing the Low MS-only group from normal, Low MM-only and Low PP-only groups, respectively (p < 0.001). Kyoto Encyclopedia of Genes and Genomes analysis revealed that identified novel miRNAs were mainly associated with FoxO and insulin signalling (BH-adjusted p < 0.001), with a trend toward neurotrophic signalling (BH-adjusted p = 0.0647).

CONCLUSIONS

miR-144-3p was identified as a novel biomarker for low muscle strength among older adults, independent of muscle mass and physical performance. Longitudinal studies are required to determine whether the identified miRNAs can function as predictive biomarkers for muscle strength decline.

摘要

背景

肌肉力量低下是肌少症的关键组成部分,在老年人不良健康结局的发生发展中具有重要意义。微小RNA(miRNA)与肌少症的发病机制有关;然而,它们在肌少症各组成部分,尤其是肌肉力量低下方面的具体功能仍不清楚。我们旨在研究与肌肉质量、力量和功能相关的独特miRNA特征,并探索用于识别肌肉力量低下老年人的独立生物标志物。

方法

从韩国衰弱与老龄化队列研究中,根据年龄和性别采用分层随机抽样选取96名老年人,并根据2019年亚洲肌少症工作组标准分为四组:正常组(n = 25)、仅低肌肉量(Low MM)组(n = 23)、仅低肌肉力量(Low MS)组(n = 25)和仅低身体功能(Low PP)组(n = 23)。通过miRNA测序生成miRNA图谱,并使用log2|倍数变化(FC)|≥1和经Benjamini-Hochberg(BH)校正的p<0.05来鉴定组间差异表达(DE)的miRNA。随后,通过定量实时聚合酶链反应验证候选miRNA。使用方差分析评估组间相对miRNA表达的差异。使用受试者工作特征(ROC)分析评估所鉴定的miRNA区分肌肉力量低下老年人的效用。

结果

在96名老年人(50.0%为女性,平均年龄76.6±3.6岁)中,仅Low MS组与仅Low MM组、仅Low PP组与仅Low MM组、仅Low PP组与仅Low MS组的比较中分别观察到16、5和1个DE miRNA(log2|FC|≥1且BH校正p<0.05)。其中,miR-144-3p、miR-142-3p和miR-122-3p在至少两次比较中重叠。在验证阶段,miR-144-3p在仅Low MS组中的表达明显高于其他组。miR-144-3p区分仅Low MS组与正常组、仅Low MM组和仅Low PP组的ROC曲线下面积(AUC)分别为0.943(95%CI = 0.854 - 1.000)、0.836(95%CI = 0.698 - 0.974)和0.844(95%CI = 0.700 - 0.989)(p<0.001)。京都基因与基因组百科全书分析显示,所鉴定的新型miRNA主要与FoxO和胰岛素信号通路相关(BH校正p<0.001),并有向神经营养信号通路发展的趋势(BH校正p = 0.0647)。

结论

miR-144-3p被确定为老年人肌肉力量低下的一种新型生物标志物,独立于肌肉质量和身体功能。需要进行纵向研究以确定所鉴定的miRNA是否可作为肌肉力量下降的预测生物标志物。

https://cdn.ncbi.nlm.nih.gov/pmc/blobs/e6e2/12304732/36f549a27117/JCSM-16-e70026-g004.jpg
https://cdn.ncbi.nlm.nih.gov/pmc/blobs/e6e2/12304732/b5ed8a0b57b8/JCSM-16-e70026-g001.jpg
https://cdn.ncbi.nlm.nih.gov/pmc/blobs/e6e2/12304732/fcaad0fe88d9/JCSM-16-e70026-g002.jpg
https://cdn.ncbi.nlm.nih.gov/pmc/blobs/e6e2/12304732/570c2c91652b/JCSM-16-e70026-g005.jpg
https://cdn.ncbi.nlm.nih.gov/pmc/blobs/e6e2/12304732/3ae92b1245ab/JCSM-16-e70026-g006.jpg
https://cdn.ncbi.nlm.nih.gov/pmc/blobs/e6e2/12304732/7aff308cfa21/JCSM-16-e70026-g003.jpg
https://cdn.ncbi.nlm.nih.gov/pmc/blobs/e6e2/12304732/36f549a27117/JCSM-16-e70026-g004.jpg
https://cdn.ncbi.nlm.nih.gov/pmc/blobs/e6e2/12304732/b5ed8a0b57b8/JCSM-16-e70026-g001.jpg
https://cdn.ncbi.nlm.nih.gov/pmc/blobs/e6e2/12304732/fcaad0fe88d9/JCSM-16-e70026-g002.jpg
https://cdn.ncbi.nlm.nih.gov/pmc/blobs/e6e2/12304732/570c2c91652b/JCSM-16-e70026-g005.jpg
https://cdn.ncbi.nlm.nih.gov/pmc/blobs/e6e2/12304732/3ae92b1245ab/JCSM-16-e70026-g006.jpg
https://cdn.ncbi.nlm.nih.gov/pmc/blobs/e6e2/12304732/7aff308cfa21/JCSM-16-e70026-g003.jpg
https://cdn.ncbi.nlm.nih.gov/pmc/blobs/e6e2/12304732/36f549a27117/JCSM-16-e70026-g004.jpg

相似文献

1
Circulating miR-144-3p as a Novel Independent Biomarker Associated With Low Muscle Strength Among Older Adults.循环miR-144-3p作为老年人肌肉力量低下相关的新型独立生物标志物
J Cachexia Sarcopenia Muscle. 2025 Aug;16(4):e70026. doi: 10.1002/jcsm.70026.
2
Circulating miR-28-5p is overexpressed in patients with sarcopenia despite long-term remission of Cushing's syndrome: a pilot study.尽管库欣综合征已长期缓解,但在肌肉减少症患者中循环miR-28-5p仍过表达:一项初步研究。
Front Endocrinol (Lausanne). 2024 Jul 17;15:1410080. doi: 10.3389/fendo.2024.1410080. eCollection 2024.
3
MicroRNAs in obesity, sarcopenia, and commonalities for sarcopenic obesity: a systematic review.肥胖症、肌肉减少症及二者共病的 microRNAs:系统综述。
J Cachexia Sarcopenia Muscle. 2022 Feb;13(1):68-85. doi: 10.1002/jcsm.12878. Epub 2022 Jan 4.
4
Falls prevention interventions for community-dwelling older adults: systematic review and meta-analysis of benefits, harms, and patient values and preferences.社区居住的老年人跌倒预防干预措施:系统评价和荟萃分析的益处、危害以及患者的价值观和偏好。
Syst Rev. 2024 Nov 26;13(1):289. doi: 10.1186/s13643-024-02681-3.
5
Non-invasive biomarkers for brain aging: the role of autophagy-related microRNAs in plasma exosomes.脑衰老的非侵入性生物标志物:自噬相关微小RNA在血浆外泌体中的作用
Front Mol Neurosci. 2025 Jun 6;18:1588007. doi: 10.3389/fnmol.2025.1588007. eCollection 2025.
6
Serum Myostatin and IGF-1 as Gender-Specific Biomarkers of Frailty and Low Muscle Mass in Community-Dwelling Older Adults.血清肌生成抑制素和 IGF-1 作为社区居住的老年人群中衰弱和低肌肉量的性别特异性生物标志物。
J Nutr Health Aging. 2019;23(10):979-986. doi: 10.1007/s12603-019-1255-1.
7
Peripheral Blood miRNA Expression in Patients with Essential Hypertension in the Han Chinese Population in Hefei, China.中国合肥汉族人群原发性高血压患者外周血miRNA表达情况
Biochem Genet. 2024 Jun 21. doi: 10.1007/s10528-024-10867-6.
8
Behavioral interventions to reduce risk for sexual transmission of HIV among men who have sex with men.降低男男性行为者中艾滋病毒性传播风险的行为干预措施。
Cochrane Database Syst Rev. 2008 Jul 16(3):CD001230. doi: 10.1002/14651858.CD001230.pub2.
9
Construct a nomogram prediction and evaluation of influencing factors of adverse pregnancy outcomes in GDM patients based on plasma miR-144-3p levels.基于血浆miR-144-3p水平构建预测妊娠期糖尿病(GDM)患者不良妊娠结局的列线图并评估影响因素。
Front Endocrinol (Lausanne). 2025 Jun 23;16:1548780. doi: 10.3389/fendo.2025.1548780. eCollection 2025.
10
Baseline serum EV-miR-1-3p as a protective factor and biomarker for hepatocellular carcinoma development after HCV eradication.基线血清外泌体 miR-1-3p 作为丙型肝炎病毒根除后肝细胞癌发生的保护因素和生物标志物。
J Transl Med. 2025 Jul 1;23(1):722. doi: 10.1186/s12967-025-06765-z.

本文引用的文献

1
MicroRNAs as commonly expressed biomarkers for sarcopenia and frailty: A systematic review.微小 RNA 作为肌少症和衰弱的常见表达生物标志物:系统综述。
Exp Gerontol. 2024 Nov;197:112600. doi: 10.1016/j.exger.2024.112600. Epub 2024 Oct 3.
2
The Conceptual Definition of Sarcopenia: Delphi Consensus from the Global Leadership Initiative in Sarcopenia (GLIS).肌少症的概念定义:肌少症全球领导倡议(GLIS)的德尔菲共识。
Age Ageing. 2024 Mar 1;53(3). doi: 10.1093/ageing/afae052.
3
Association of circulating hsa-miRNAs with sarcopenia: the SarcoPhAge study.
循环 hsa-miRNAs 与肌肉减少症的关联:SarcoPhAge 研究。
Aging Clin Exp Res. 2024 Mar 14;36(1):70. doi: 10.1007/s40520-024-02711-z.
4
Plasma microRNA signature associated with skeletal muscle wasting in post-menopausal osteoporotic women.与绝经后骨质疏松症妇女骨骼肌减少相关的血浆 microRNA 特征。
J Cachexia Sarcopenia Muscle. 2024 Apr;15(2):690-701. doi: 10.1002/jcsm.13421. Epub 2024 Jan 25.
5
Recent sarcopenia definitions-prevalence, agreement and mortality associations among men: Findings from population-based cohorts.最近的肌肉减少症定义-基于人群队列的男性患病率、一致性和死亡率相关性。
J Cachexia Sarcopenia Muscle. 2023 Feb;14(1):565-575. doi: 10.1002/jcsm.13160. Epub 2023 Jan 5.
6
MicroRNA profiling of different exercise interventions for alleviating skeletal muscle atrophy in naturally aging rats.不同运动干预缓解自然衰老大鼠骨骼肌萎缩的 microRNA 谱分析。
J Cachexia Sarcopenia Muscle. 2023 Feb;14(1):356-368. doi: 10.1002/jcsm.13137. Epub 2022 Dec 1.
7
Skeletal muscle MiR-210 expression is associated with mitochondrial function in peripheral artery disease patients.骨骼肌中 miR-210 的表达与外周动脉疾病患者的线粒体功能有关。
Transl Res. 2022 Aug;246:66-77. doi: 10.1016/j.trsl.2022.03.003. Epub 2022 Mar 12.
8
miRNome Profiling Detects miR-101-3p and miR-142-5p as Putative Blood Biomarkers of Frailty Syndrome.miRNome 分析检测到 miR-101-3p 和 miR-142-5p 可作为脆弱综合征的潜在血液生物标志物。
Genes (Basel). 2022 Jan 26;13(2):231. doi: 10.3390/genes13020231.
9
miR-144-3p ameliorates the progression of osteoarthritis by targeting IL-1β: Potential therapeutic implications.miR-144-3p 通过靶向 IL-1β 改善骨关节炎的进展:潜在的治疗意义。
J Cell Physiol. 2021 Oct;236(10):6988-7000. doi: 10.1002/jcp.30361. Epub 2021 Mar 27.
10
Circulating MicroRNA-486 and MicroRNA-146a serve as potential biomarkers of sarcopenia in the older adults.循环 microRNA-486 和 microRNA-146a 可作为老年人肌少症的潜在生物标志物。
BMC Geriatr. 2021 Jan 30;21(1):86. doi: 10.1186/s12877-021-02040-0.