Lin Ning, Ye Hui, Zhao Mengjie, Chen Xingzhi, Ma Jing, Wang Chuanhong, Wang Tengyue, Tao Zhen, Zhao Yibing, Zhang Qingyang, Lai Jun, Zhang Xinqiao, Dong Jinghui, Li Peijin
The National Engineering Laboratory of Crop Stress Resistance, School of Life Sciences, Anhui Agricultural University, Hefei 230036, China.
Center for Crop Pest Detection and Control, School of Life Sciences, Anhui Agricultural University, Hefei 230036, China.
Plant Cell. 2025 Aug 4;37(8). doi: 10.1093/plcell/koaf188.
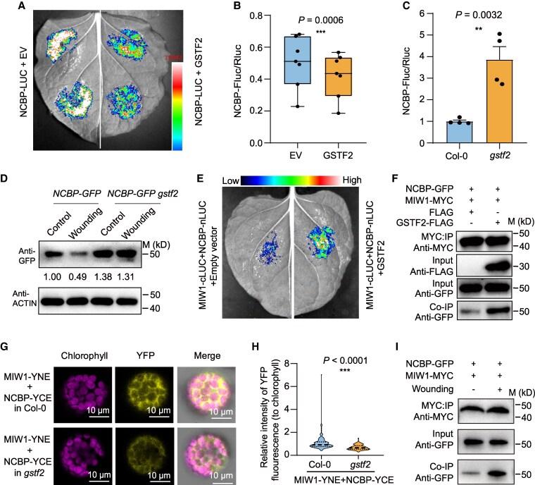
The lepidopteran insect pest diamondback moth (Plutella xylostella) causes severe yield losses in cruciferous plants worldwide; therefore, there is an urgent need to characterize the genes for resistance to P. xylostella in plants and decipher their mechanisms. We previously demonstrated that inactivating NOVEL CAP-BINDING PROTEIN (NCBP), also known as RESISTANCE TO PLUTELLA XYLOSTELLA (RPX1), enhanced Arabidopsis (Arabidopsis thaliana) resistance to P. xylostella larvae, and the larval infestation caused NCBP degradation. Here, we report that MYB30-INTERACTING WD40 PROTEIN 1 (MIW1), a component of the Cul4-RING ubiquitin ligase complex, interacts with NCBP and causes its degradation through the 26S proteasome pathway. Protein interaction, degradation, and site mutagenesis assays of NCBP indicate that the glutathione transferase GSTF2 also interacts with NCBP and promotes its glutathionylation, ubiquitination, and degradation. GSTF2 and glutathionylation of NCBP enhance the interaction between MIW1 and NCBP. Moreover, consistent with the roles of GSTF2 and MIW1 in P. xylostella resistance, gstf2 and miw1 mutants were sensitive to larval infestation, whereas transgenic Arabidopsis overexpressing GSTF2 and MIW1 were more resistant to the larvae. These findings demonstrate a role for glutathionylation in regulating 26S proteasome-mediated protein degradation in plant resistance to insect pests, thus revealing the functional mechanism of NCBP in this process.
鳞翅目害虫小菜蛾(Plutella xylostella)在全球范围内导致十字花科植物严重减产;因此,迫切需要鉴定植物中抗小菜蛾的基因并解析其机制。我们先前证明,使新型帽结合蛋白(NCBP)(也称为抗小菜蛾蛋白1,即RPX1)失活可增强拟南芥(Arabidopsis thaliana)对小菜蛾幼虫的抗性,且幼虫侵染会导致NCBP降解。在此,我们报道Cul4-RING泛素连接酶复合体的一个组分——MYB30相互作用WD40蛋白1(MIW1)与NCBP相互作用,并通过26S蛋白酶体途径导致其降解。NCBP的蛋白质相互作用、降解及位点诱变分析表明,谷胱甘肽S-转移酶GSTF2也与NCBP相互作用,并促进其谷胱甘肽化、泛素化及降解。GSTF2和NCBP的谷胱甘肽化增强了MIW1与NCBP之间的相互作用。此外,与GSTF2和MIW1在抗小菜蛾中的作用一致,gstf2和miw1突变体对幼虫侵染敏感,而过表达GSTF2和MIW1的转基因拟南芥对幼虫更具抗性。这些发现证明了谷胱甘肽化在植物抗虫过程中调节26S蛋白酶体介导的蛋白质降解中的作用,从而揭示了NCBP在此过程中的功能机制。