Suppr超能文献

少突胶质前体细胞移植可减轻小鼠缺血性中风后的炎症反应。

Oligodendrocyte precursor cell transplantation attenuates inflammation after ischemic stroke in mice.

作者信息

Wang Li-Ping, Liu Chang, Ma Yuanyuan, Yan Aijuan, Yang Guo-Yuan, Qu Xinkai, Wei Wenshi

机构信息

Department of Neurology, Huadong Hospital, Fudan University, Shanghai, China.

Department of Geriatric Medicine, Huadong Hospital, Fudan University, Shanghai, China.

出版信息

Front Neurol. 2025 Jul 16;16:1583982. doi: 10.3389/fneur.2025.1583982. eCollection 2025.

Abstract

BACKGROUND

Disruption of blood-brain barrier and neuroinflammation are critical pathological features in the acute phase of ischemic stroke. This study investigates whether oligodendrocyte precursor cell transplantation can downregulate inflammation to attenuate blood-brain barrier disruption following ischemic brain injury.

METHODS

Adult male Institute of Cancer Research mice ( = 60) underwent transient middle cerebral artery occlusion. Post ischemic assault, these mice received a stereotactic injection of oligodendrocyte precursor cells (6 × 10). Neurobehavioral outcomes, infarct volume, inflammatory cytokines, myeloperoxidase, and tight junction protein levels were measured following ischemia.

RESULTS

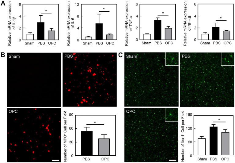
Oligodendrocyte precursor cell transplantation reduced infarct volume, alleviated anxiety and depression, and promoted neurological recovery after ischemic stroke. Compared to the control group, oligodendrocyte precursor cell treated mice exhibited reduced levels of inflammatory cytokines IL-1β, IL-6, and TNF-α, reduced neutrophil infiltration, and diminished loss of tight junction protein. Oligodendrocyte precursor cells alleviated inflammation by increasing β-catenin expression. The administration of β-catenin inhibitor blocked the beneficial effects of oligodendrocyte precursor cell transplantation on neuroinflammation and blood-brain barrier permeability.

CONCLUSION

This study demonstrates that oligodendrocyte precursor cell transplantation attenuates neuroinflammation and protectes blood-brain barrier in the acute phase of ischemic stroke. Our findings indicate that oligodendrocyte precursor cell transplantation is a promising therapeutic approach for ischemic stroke.

摘要

背景

血脑屏障破坏和神经炎症是缺血性中风急性期的关键病理特征。本研究调查少突胶质前体细胞移植是否能下调炎症反应,以减轻缺血性脑损伤后血脑屏障的破坏。

方法

成年雄性癌症研究所小鼠(n = 60)接受短暂性大脑中动脉闭塞。缺血攻击后,这些小鼠接受少突胶质前体细胞的立体定向注射(6×10⁵)。缺血后测量神经行为结果、梗死体积、炎性细胞因子、髓过氧化物酶和紧密连接蛋白水平。

结果

少突胶质前体细胞移植减少了梗死体积,减轻了焦虑和抑郁,并促进了缺血性中风后的神经功能恢复。与对照组相比,接受少突胶质前体细胞治疗的小鼠炎性细胞因子IL-1β、IL-6和TNF-α水平降低,中性粒细胞浸润减少,紧密连接蛋白的损失减少。少突胶质前体细胞通过增加β-连环蛋白表达减轻炎症。β-连环蛋白抑制剂的给药阻断了少突胶质前体细胞移植对神经炎症和血脑屏障通透性的有益作用。

结论

本研究表明,少突胶质前体细胞移植可减轻缺血性中风急性期的神经炎症并保护血脑屏障。我们的研究结果表明,少突胶质前体细胞移植是一种有前景的缺血性中风治疗方法。

https://cdn.ncbi.nlm.nih.gov/pmc/blobs/53df/12307449/29bae10cdf52/fneur-16-1583982-g001.jpg

文献检索

告别复杂PubMed语法,用中文像聊天一样搜索,搜遍4000万医学文献。AI智能推荐,让科研检索更轻松。

立即免费搜索

文件翻译

保留排版,准确专业,支持PDF/Word/PPT等文件格式,支持 12+语言互译。

免费翻译文档

深度研究

AI帮你快速写综述,25分钟生成高质量综述,智能提取关键信息,辅助科研写作。

立即免费体验