Suppr超能文献

遗传和生化分析揭示了LitR与对生理学(包括生物膜形成)重要的基因之间的直接相互作用。

Genetic and biochemical analyses reveal direct interactions between LitR and genes important for physiology, including biofilm production.

作者信息

Fung Brittany L, Mullins Chase, Rusch Douglas B, Musto Elizabeth G, van Kessel Julia C, Visick Karen L

机构信息

Department of Microbiology and Immunology, Loyola University Chicago, Maywood, Illinois, USA.

Department of Biology, Indiana University, Bloomington, Indiana, USA.

出版信息

J Bacteriol. 2025 Aug 21;207(8):e0004225. doi: 10.1128/jb.00042-25. Epub 2025 Aug 1.

Abstract

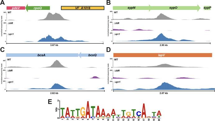
Bacteria can link gene expression to population density to promote group behaviors using quorum sensing. Quorum sensing controls a multitude of bacterial processes, such as virulence, motility, and biofilm formation. In , the quorum-sensing-dependent transcription factor LitR inhibits biofilm formation. A previous study showed that LitR inhibits transcription (1.4-fold) of the locus, which comprises the genes responsible for producing the cellulose polysaccharide. However, beyond that, the mechanism of LitR-mediated inhibition of biofilm formation was unknown. Here, we find that LitR transcriptionally activates , which encodes a c-di-GMP phosphodiesterase that indirectly promotes cleavage of the large adhesive protein LapV from the surface of , leading to biofilm dispersal. LitR also induces transcription of the gene for sensor kinase VF_A1016, which we determined to be important for biofilm inhibition. Like the loss of LitR, the loss of VF_A1016 increased transcription (1.6-fold). Through chromatin immunoprecipitation sequencing (ChIP-seq), we found that LitR directly binds to the and regulatory region. In total, we identified 147 LitR-binding sites in the genome and confirmed transcriptional control over a subset of these putative regulatory targets. Specifically, we determined that LitR induces transcription of the genes encoding the diguanylate cyclase VF_1200 and the glyoxylate shunt protein AceB and inhibits expression of the putative transcription factor TfoY. These data expand our understanding of LitR-mediated regulation of genes involved in biofilm formation and the physiology of .IMPORTANCEBacteria can coordinate their behaviors on a population level using quorum sensing, a process that results in altered gene regulation. In , the quorum-sensing-regulated transcription factor LitR inhibits the formation of biofilms, communities of attached and protected bacteria, by diminishing the production of cellulose. Here, we determined that LitR controls additional known or putative biofilm factors. We also identified other possible targets of LitR regulation by high-throughput chromatin immunoprecipitation sequencing. This work furthers our understanding of the established connection between quorum sensing and biofilm formation in strain ES114. These findings also have the potential to translate to known pathways in other where quorum sensing and biofilm production are linked.

摘要

细菌可以利用群体感应将基因表达与群体密度联系起来,以促进群体行为。群体感应控制着众多细菌过程,如毒力、运动性和生物膜形成。在[具体研究对象未提及]中,群体感应依赖的转录因子LitR抑制生物膜形成。先前的一项研究表明,LitR抑制[具体基因位点未提及]的转录(约1.4倍),该位点包含负责产生纤维素多糖的基因。然而,除此之外,LitR介导的生物膜形成抑制机制尚不清楚。在这里,我们发现LitR转录激活[具体基因未提及],该基因编码一种环二鸟苷酸磷酸二酯酶,间接促进大粘附蛋白LapV从[具体对象未提及]表面的裂解,导致生物膜分散。LitR还诱导传感器激酶VF_A1016基因的转录,我们确定其对生物膜抑制很重要。与LitR缺失一样,VF_A1016缺失增加了[具体基因未提及]的转录(约1.6倍)。通过染色质免疫沉淀测序(ChIP-seq),我们发现LitR直接结合到[具体基因未提及]和[具体基因未提及]的调控区域。我们总共在基因组中鉴定出147个LitR结合位点,并证实了对这些假定调控靶点的一个子集的转录控制。具体而言,我们确定LitR诱导编码二鸟苷酸环化酶VF_1200和乙醛酸分流蛋白AceB的基因的转录,并抑制假定转录因子TfoY的表达。这些数据扩展了我们对LitR介导的参与生物膜形成和[具体对象未提及]生理学的基因调控的理解。

重要性

细菌可以利用群体感应在群体水平上协调其行为,这一过程会导致基因调控的改变。在[具体研究对象未提及]中,群体感应调节的转录因子LitR通过减少纤维素的产生来抑制生物膜的形成,生物膜是附着且受保护的细菌群落。在这里,我们确定LitR控制其他已知或假定的生物膜因子。我们还通过高通量染色质免疫沉淀测序鉴定了LitR调控的其他可能靶点。这项工作进一步加深了我们对菌株ES114中群体感应与生物膜形成之间既定联系的理解。这些发现也有可能转化为其他[具体对象未提及]中群体感应与生物膜产生相关的已知途径。

https://cdn.ncbi.nlm.nih.gov/pmc/blobs/366c/12369385/0c3068affd1f/jb.00042-25.f001.jpg

文献检索

告别复杂PubMed语法,用中文像聊天一样搜索,搜遍4000万医学文献。AI智能推荐,让科研检索更轻松。

立即免费搜索

文件翻译

保留排版,准确专业,支持PDF/Word/PPT等文件格式,支持 12+语言互译。

免费翻译文档

深度研究

AI帮你快速写综述,25分钟生成高质量综述,智能提取关键信息,辅助科研写作。

立即免费体验